
导语
产业园区作为区域经济发展的龙头,已经成为对外开放、招商引资的主要载体,是发展高新技术产业、促进产业集聚的重要平台。百强园区是我国园区高质量发展的排头兵和标杆,起着重要的示范引领作用,其招商引资、产业发展等方面成为许多园区对标、学习的对象。本文梳理了7个百强园区发展概况、主导产业和招商引资具体做法,以供参考。
01
苏州工业园区
2022年,苏州工业园区完成地区生产总值3515.61亿元,同比增长2.3%,增速排名全市第二;规上工业总产值6850.2亿元,比上年增长7.0%,增速排名全市第二,其中电子信息产业、装备制造业产业实现产值5130.4亿元,增长6.5%;百强工业企业实现产值4120.2亿元,增长8.6%;工业战略性新兴产业产值、高新技术产业产值占规模以上工业总产值比重分别达到58.5%和74.8%;规上服务业营业收入1411.92亿元,排名全市第一,同比增长19.7%;进出口总额7151.25亿元,占全市总额的27.8%,排名全市第一;实际利用外资20.89亿美元,排名全市第一,累计实际利用外资额超380亿美元;全年新增外资项目298个,引进外资项目数累计超过5100个,其中1亿美元以上项目数达138个。截至目前,园区拥有世界500强企业投资项目166个,省市区三级总部企业达168家,中外名校33家,国家高新技术企业2489家、上市企业61家、各级独角兽及准独角兽企业180家。
苏州工业园区打造了“2+3+1”特色产业体系,即新一代信息技术、高端装备制造两大主导产业,生物医药、纳米技术应用、人工智能三大新兴产业和现代服务业。

02
石家庄高新技术产业开发区

03
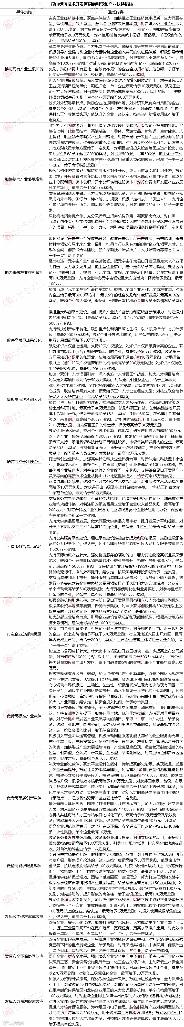
昆山经济技术开发区

04
秦皇岛经济技术开发区

05
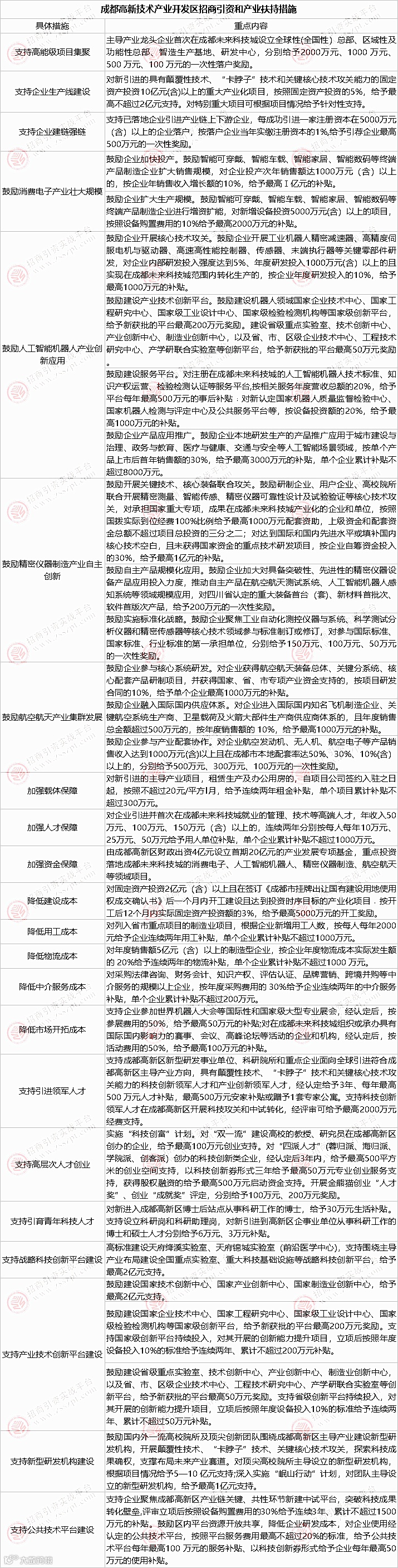
成都高新技术产业开发区
2022年,成都高新区实现地区生产总值3015.8亿元,迈上三千亿台阶。市场主体累计存量达33.14万户、同比增长25.8%,其中企业20.54万户、同比增长20.64%;新增上市企业8家,科创板上市企业达到10家,全区上市及过会企业总数达55家、位居中西部第一;经认定的高新技术企业数量达4320家,净增量首次突破1000家;科技型中小企业数量达3900家、增长约25%,稳居全国高新区第一方阵。当前,成都高新区已形成电子信息、生物医药和数字经济三大主导产业,在电子信息产业领域,已形成了集成电路、新型显示、智能终端以及网络通信四大产业链,成都高新区获评全国第三代半导体最具竞争力产业园区,位居中国集成电路园区综合实力榜单第三位;在生物医药产业领域,2022年生物医药产业规模突破1200亿元、同比增长20%,已聚集赛诺菲、艾尔建、倍特、蓉生、地奥、迈克生物、美敦力、成都先导等企业3000余家,初步形成现代中药、化学药、生物制剂、医疗器械等重点产业集群,在科技部全国生物医药产业园区综合竞争力排名第三;在数字经济产业领域,2022年数字服务业实现营收1431.4亿元、同比增长8.9%,引进腾讯未来中心、抖音生活服务全国总部等百亿级项目2个。超高清视频创新中心获批成为全省首个国家制造业创新中心,建成全省首个智能驾驶示范场景。此外,金融业、商贸业集聚发展。以交子金融商圈为核心载体,加快建设金融科技创新生态圈,引进5家国内金融科技领先企业;SKP等重大商业项目建成开业,涵盖首店品牌222个,一线大牌覆盖率达98%。
主导产业
成都高新区围绕电子信息、生物医药和数字经济三大主导产业,坚持以产业建圈强链理念变革产业发展方式,重点打造集成电路、新型显示、创新药、高性能医疗器械、高端软件、人工智能、金融业、现代商贸、航空航天、元宇宙等15条重点产业链。
招商引资做法

06
杭州高新技术产业开发区
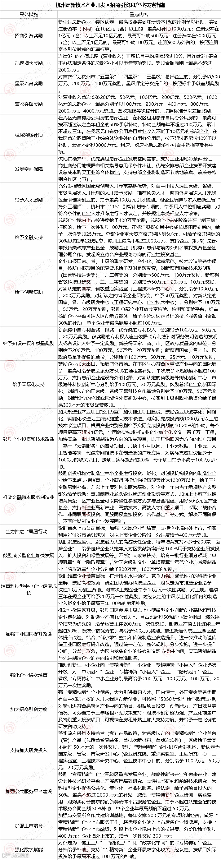
2022年,杭州高新区(滨江)实现地区生产总值2184.8亿元,增长1.8%,总量保持全市第三,全区数字经济核心产业占比78.9%;实现财政总收入433.62亿元,增长6.5%;规上工业增加值756.4亿元,总量保持全市第一;固定资产投资超300亿元,产业投资(含滨富)首破百亿元,省重大项目投资完成率列全市第一。目前,杭州高新区(滨江)打造了一条完整的数字经济核心产业链,引育了网易、海康威视、大华股份、新华三、浙江中控、恒生电子等一大批具有自主知识产权并能够参与国际竞争的行业领军企业及细分行业龙头企业,形成了集成电路、信息软件等十大产业集群,打造了数字安防等多个千亿级规模的产业集群。2022年,杭州高新区(滨江)数字经济核心产业增加值达1723.0亿元,占地区生产总值比重达78.9%,总量和占比均位居浙江省第一。
招商引资做法

07
厦门火炬高技术产业开发区

产业地产专业自媒体【园区产业招商】
超过21000园区招商人关注了我们!
强烈推荐您关注

关注公众号:园区产业招商

自动加入产业地产交流群

