
公司创始人失去了公司的控制权,对于创业者来讲是一个非常可怕的事情。
失去公司控制权而被踢出局的创业者比比皆是,比如雷士照明创始人吴长江,俏江南创始人张兰,都是因为失去了对公司的控制权而含恨出局。
创始人在公司设立之初,或者在股权变更的时候,如股权激励和股权融资的时候,就要预设条款或者制度来防止控制权的丧失,或者能够在控制权丧失的情况下做好,失而复得的工作。
本文分享了从三个方面帮助创始人团队掌握公司控制权的方式:
股权层面的控制权;
投票权和股权分离;
董事会层面的控制权
现实中我们有时会看到一些控制人100%持股(一人有限公司)、或者是类似99%、98%这种控制人占绝大多数股比的股权架构,这就是完全绝对控股权。
一般来说,一家企业要想发展壮大,就要避免这种老板一言堂的股权设置,外部投资人进不来,就算分出了1%、2%的股份来做股权激励,效果也不明显。
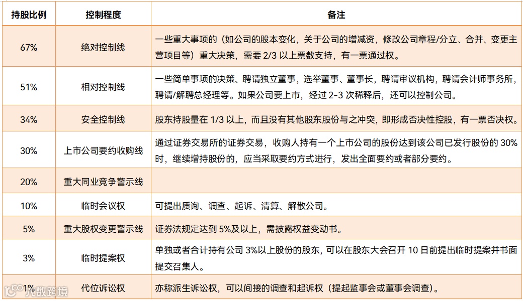
但是,创始人要保持对公司的控制权,也不能无限地稀释自己的股份,最好控制在一定的比例。所以我们要理解股权控制的的九道生命线:

需要注意的是,股比控制并不能完全以“多”或“少”来衡量好坏,而是“足够”,具体要根据企业的情况来设定。
同时要根据股东人数,来考虑其中的比例关系。比如只有两位股东时,创始人股比要争取在67%以上,这样也能避免创始人要做重大决策时,被另一方持有1/3以上股比的股东一票否决。
如果股东人数较多,且能力相当,则建议创始人的股权比例控制在51%以上,创始人股权比例这样就可以在相对控制线以上,如果公司要上市,经过2-3次稀释后,股权比例大于34%,则还可以控制公司,即还享有一票否决权。
另外,像创始人股比在50%以下,但仍然是最大股东的,也要小心第二大股东联合收购其他小股东,股份超过创始人股份的情况。
案例
1号店:金融危机后,1号店从平安融资8000万,并让出了80%的股权,创始人于刚控制权旁落。后来平安整合1号店不顺利,又将股权转让给沃尔玛,几经周转后,创始人于刚正式从1号店离职。
雷士照明:赛富基金在几次投资雷士照明后,2008年总持股比例达到了30.73%,超过持股29.33%的创始人吴长江,成为公司第一大股东,为日后轰动的公司控制权争夺埋下伏笔。
股东享受的权益包括投票权、分红权、知情权等。需要明确的是,投票权和股权并非一一对应不可分离。为了维持对公司的控制权,可以将部分股东的投票权与股权分离。具体方法有以下几种:
“投票权委托”就是公司部分股东通过协议约定,将其投票权委托给其他特定股东(如创始股东)行使。
案例
京东(JD纳斯达克),刘强东团队上市前股权比例为23%,但老虎基金、腾讯、高瓴资本、今日资本等11家投资人将其投票权委托给了刘强东团队行使。上市后,刘强东团队虽然持股20%却拥有了83.7%的投票权。
一致行动人指通过协议约定,某些股东就特定事项采取一致行动。意见不一致时,某些股东跟随一致行动人投票。例如创始股东之间、创始股东和投资人之间就可以通过签署一致行动人协议加大创始股东的投票权权重。
一致行动协议内容通常体现为一致行动人同意在其作为公司股东期间,在行使提案权、表决权等股东权利时做出相同的意思表示,以其中某方意见作为一致行动的意见,以巩固该方在公司中的控制地位。
案例
早先马云仅持有阿里巴巴不到10%的股份,第一大股东软银把自己手上的普通股委托给马云团队,无条件跟随马云团队的投票决定。
有限合伙企业的合伙人分为普通合伙人(俗称管理合伙人或GP)和有限合伙人(LP)。普通合伙人执行合伙事务,承担管理职能,而有限合伙人只是作为出资方,不参与企业管理。

所以,可以让股东不直接持有公司股权,而是把股东都放在一个有限合伙里面,让这个有限合伙持有公司股权,这样股东就间接持有公司股权。
同时,让创始人或其名下公司担任GP,控制整个有限合伙,然后通过这个有限合伙持有和控制公司的部分股权。
除创始人之外的其他股东,只能是有限合伙的LP,只享有经济收益而不参与有限合伙日常管理决策,也就不能通过有限合伙控制公司。
双重股权结构是指将公司的股票分高、低两种投票权,即A股和B股。
一般A股是普通股,向所有外部投资人发行,B股是战略股,或者称为创始股,由创始人和高管持有,每股对应比例十个投票权的B类股。B股表决权比例大于持有股权比例。
之前写过一篇文章具体讲过双重股权结构:“另类”的股权设计:双重股权结构,如何保证创始人的控制权?
公司的日常经营管理主要由公司董事会来负责。股东会很少参与到公司经营管理活动中,所以创始人控制了董事会,也就控制了公司的日常经营管理。
另外,董事会成员为三到十三人,董事会决议的表决实行一人一票,所以在董事会里人数越多,越有话语权。
创始团队在公司初期控制2/3的董事人数,而在后期最好能控制1/2以上的董事席位,公司尽量将外部董事席位留给对公司发展具有战略意义的(投资)人,随着外部董事的增加而扩充董事总人数,尽可能保持创始股东对董事人数的上述控制比例。
案例
比如阿里巴巴合伙人,拥有提名过半数董事会成员的权利,例如9名董事至少有5名是阿里合伙人提名并通过投票成为董事,不足人数则由阿里合伙人继续补足。
或者担任董事长并授予董事长特权,如特别是像一票否决权,这样就控制了董事会,继而控制了公司运营决策主动权。
一票否决权是指对于公司有重大影响的事件,必须得到核心创始人的同意或赞成表决方可通过并实施。
一方面,占股比例超过三分之一一般享有公司法授予的重大事项一票否决权;另一方面,可以通过协议或章程的方式实现该权利。
公司老板不了解股权,就不了解真正的公司在资本市场的价值,也无法在法律范围内保护自身的股东权益,尤其是控制权问题。建议老板都要学习了解股权架构,让公司安全,也让自己安心。
产业地产专业自媒体【园区产业招商】
超过21000园区招商人关注了我们!
强烈推荐您关注

关注公众号:园区产业招商

自动加入产业地产交流群

