上半年GDP增速达8.6%,高居全市第一名,接近全市增速的两倍;
签约项目111个,同比增长63.24%,引进先进制造业26个;
第一季度上市企业总市值达826亿元......
今年以来,增城捷报频传!简直是名副其实“显眼包”!

数据来源:广州统计局

提起增城,相信很多人都会联想到“东部中心”这四个字,然而谁会想到,曾经的增城却是广州人眼中“乡下农村”。

增城实景图
从乡下农村到东部中心,增城是如何实现“华丽转身”?
这究其原因离不开:一流营商环境!
近年来,增城坚持产业立区、制造业强区,从轨道交通、企业服务、政策扶持等方面发力,全方位推动增城高质量发展。
▽
立足交通枢纽建设新型城市综合体,增城打造广州东部枢纽、增城西站、增城站等3大枢纽,规划3条国铁、4条地铁、3条城际、6条高速公路,30分钟可达广州中心城区,40分钟内坐拥广州、深圳两大空港和黄埔、南沙、新沙三大海港资源,造就“湾区一小时生活圈”。

增城十四五规划交通布局图
秉承着“一切为了企业、一切为了投资者”的服务理念,增城多措并举着力优化营商服务。
✦坚持深化“放管服”改革,成立企业服务局,设立了一站式政务服务中心,承诺“随传随到、服务周到、说到做到”,为入驻企业提供全生命周期的“妈妈式”服务;

✦深化企业开办“020”服务模式,16项有关业务“一站式”“一网式”通办,开办企业最快只需半天;

✦推出“税收护绿”十条,运用税收大数据构筑精细化、专业化、智能化的绿色税收服务体系;

✦推行政策兑现“一门式”办理,建立起全区统一的线上“惠企政策申报系统”和线下“惠企政策服务专窗”,实现兑现事项“一口受理、内部流转、限时办结”。
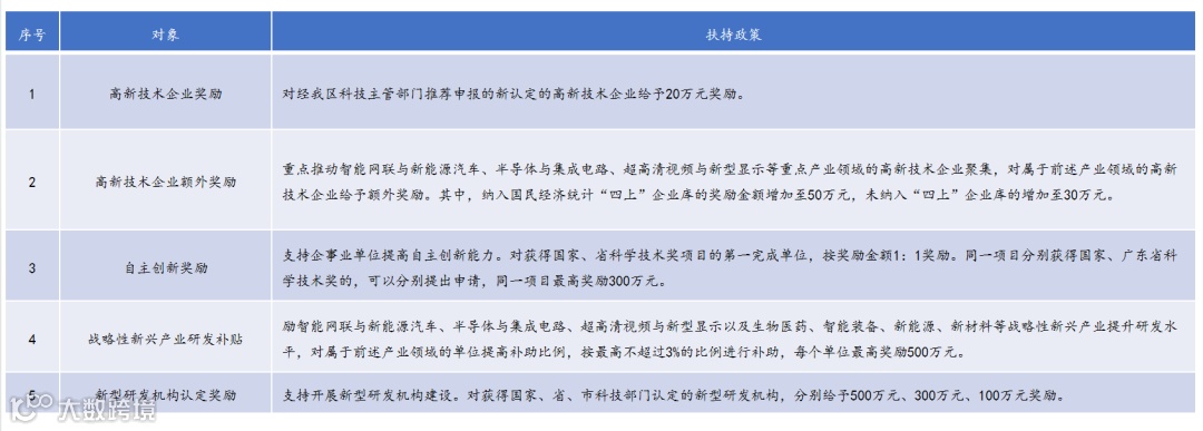
聚焦战略性新兴产业,增城先后制定包括产业扶持、人才保障、企业培育等《增城区促进科技创新发展扶持办法》《增城区服务工业企业高质量发展二十条措施》等政策,引导产业规模化集聚和转型升级,强化企业科技创新能力。


栽好梧桐树,引得金凤凰。
产业想要高质量发展,同样也离不开高品质产业空间。2017年起,增城相继创新推出“三证合办”“三测合办”“暖企9条”“优化规划建设审批十条”、审批告知承诺制、“优化规划建设审批新十条”、不动产登记“6028”行动等多项改革措施,均开创全市先河。
与此同时,增城还根据可开发利用的土地分布,匹配空间需求,重点打造中新科技园、中南高科智汇谷·增城等重点平台,聚焦企业初创、落户、竣工、投产全流程、全链条,推出“带方案出让”“多证一齐发”“关键项验收”等特色工作机制,促进产业集聚和规模化,推动产业强链补链。

中南高科智汇谷·增城,中南高科联合区域内唯一产业投资集团增城产投带来的高标准产业示范项目,是广州市重点工业项目,增城产业发展的“核心引擎”。

中南高科智汇谷·增城效果图
依托增城新一代电子信息产业基础,园区以智能终端、5G通信、信创、新型显示为主导产业,重点招引高新技术、专精特新等产业链龙头企业,让园区成为要素集聚的磁场、企业发展的沃土、投资兴业的宝地。
同时,中南高科智汇谷·增城是中新科技园内唯一四面临路产业园,距离增城西站约3.5公里,地铁21号线坑贝站约1.5公里,5站可直达增城广场,15站直达天河核心区,形成1小时经济生活圈,保障企业供应链畅通。

区位图
此外,园区与广州科教城约2公里,周边华芯新能源、希美克、中新汽车、工信部电子五所等企业环绕。高校高企汇聚为园区企业带来了“人才、产业资源”的输送,让企业能就近获取优质资源。

从超大城市近郊,华丽转身为链接世界的东部中心,增城用最好的环境、最优的服务、最高的效率,支持企业加快发展、做大做强。中南高科积极参与增城产业高质量发展路途,发挥自身优势深耕布局,招引、培育优质中小企业,推动增城经济再上新台阶、再建产业“新高地”。
●【占地面积】约168亩
●【建筑面积】约45.6万㎡
●【产业定位】核心招引新一代电子信息,重点培育智能制造产业链上下游企业
●【主推产品】5层独栋厂房建面约3900-5200m²、11-13层高层厂房850-1900m²
●【项目地址】广州市·国家级增城经济开发区·中新科技园内

中南高科智汇谷·增城鸟瞰图

广州标准厂房招商
考察热线 4000123021 或 13391219793

招商对接
产业招商专业自媒体【园区产业招商】
超过22000园区招商人关注了我们!

关注公众号:园区产业招商

自动加入产业地产交流群

