氢能产业链全景:制氢、储运、燃料电池

氢能产业链全景图
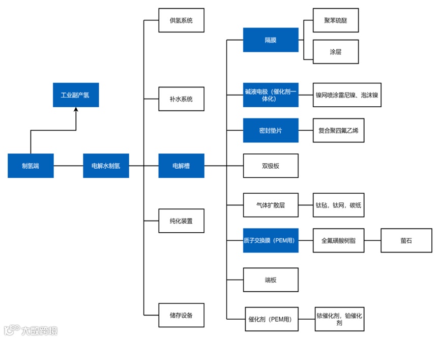
一、制氢端
制氢产业链不完全拆解
二、储运端
1) 短期内储运方式以高压气态储氢为主,车载储氢瓶市场集中度下降。
2) 碳纤维是车载储氢瓶的增强层效用核心以及成本核心,国产化率已过半
3) 低温液态储氢在质量密度上拥有绝对优势,但仍处于示范性应用阶段
长管拖车产业链不完全拆解
液氢罐车产业链不完全拆解
不同储氢方式优缺点及其对比
储氢方式
|
储氢技术
|
储氢密度
|
优点
|
缺点
|
应用
|
气态储氢
|
高压气态储氢
|
5.7%
|
成本低、技术成熟
|
储量低、技术要求高
|
商业化,应用于车载/短途运输
|
液态储氢
|
低温液态储氢
|
7.4%
|
储氢体积小、密度高、运输简单
|
储存要求高、液化耗能高
|
应用于航空航天领域
|
有机液态储氢
|
7.2%
|
||||
固态储氢
|
金属氢化物储氢
|
4.5%
|
能耗低、安全、稳定
|
成本高、不易运输
|
实验室或示范阶段
|
主要储氢企业及业务情况
方式
|
公司
|
主业
|
业务情况
|
高压气态储氢
|
国富氢能
|
氢气增压装置与加氢站成套设备、车载供氢系统
|
深耕车载供氢系统, III 型储氢瓶在重量以及抗疲劳性能等核心参数方面具备优势,19-21 年连续市占率第一,平均市占率均超过 40%
|
京城股份
|
气体储运/装备制造
|
储氢瓶产品覆盖 III 型瓶和 IV 型瓶多种类型,产品规格覆盖50L~450L,工作压力包括 35MPa 和 70MPa,可应用于多种车型
|
|
中材科技
|
玻璃纤维/风电叶片/锂电池隔膜
|
供应容积规格 53-320L 全系列 35Mpa 车载储氢瓶产品
|
|
低温液态储氢
|
中集安瑞科
|
能源装备
|
液氢运输槽车行业领先,多次保障航天液氢储运任务
|
中科富海
|
低温装备制造
|
公司首套具有自主知识产权的国产化 1.5TPD 氢液化装置已连续稳定产出液氢
|
|
鸿达兴业
|
氯碱化工
|
2020 年 4 月建成国内第一座民用液氢化工厂
|
|
固态储氢
|
安泰科技
|
特种粉末冶金材料高品质特钢及焊接材料
|
参股公司固态储氢为氢源的燃料电池发电系统已开展区域示范运营
|
厦门钨业
|
钨精矿、钨钼中间制品
|
储氢合金主要用于镍氢电池领域
|
液氢产业链
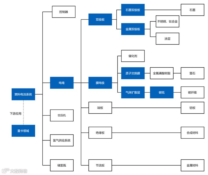
三、下游应用——燃料电池系统及重卡应用
中国燃料电池及重卡产业链环节呈现如下特征:
1) 燃料电池电堆供给能力增长迅速,成本下降明显
2) 主要应用方向由示范性客车转向货车
3) 下游需求尚不足以消纳燃料电池系统/电堆生产能力
4) 资本市场“火热与冷清并存”
燃料电池及下游产业链不完全拆解
(一)燃料电池系统/电堆生产企业
燃料电池系统示意图
燃料电池电堆示意图
(二)燃料电池上游零部件之一:膜电极
膜电极示意图
(三)燃料电池上游零部件之二:质子交换膜
质子交换膜是核心功能区“膜电极”中的核心组件。东岳未来氢能:分拆自氟硅材料龙头,燃料电池质子膜逐步开启商业化应用
(四)燃料电池上游零部件之三:双极板
治臻股份:金属双极板市占率领先,业务向电解水领域拓展
(五)燃料电池上游零部件之四:气体扩散层(碳纸)
(六)燃料电池下游应用:重卡企业
潍柴动力(000338.SZ):国内重卡发动机龙头企业,与海外燃料电池领军企业深度合作
宇通客车(600066.SH):全球客车龙头,河南省氢能产业规划重点整车企业
飞驰汽车:美锦能源控股子公司,主打氢燃料电池商用车

来源:先进技术成果长三角转化中心
产业招商专业自媒体【园区产业招商】
超过24000园区招商人关注了我们!

↑ 关注公众号:园区产业招商

↑ 加入行业交流群(如群满,请关注公众号后加入)
本平台提供产业园招商代理服务
【中南高科招商品牌:灯塔瓴科】
是全国领先的招商运营平台,成功运营86城市、近200产业园区,以高效专业著称。项目去化最快1个月,正常12个月。现向全国产业园区提供专业招商运营代理服务。利用我们强大招商团队和数字化平台招商,确保高质量、快速完成招商。
【重点承接上海、苏州、无锡、嘉兴、杭州、宁波等区域产业园区项目】
园区代理业务对接 葛毅明 13524678515 微信同号


