
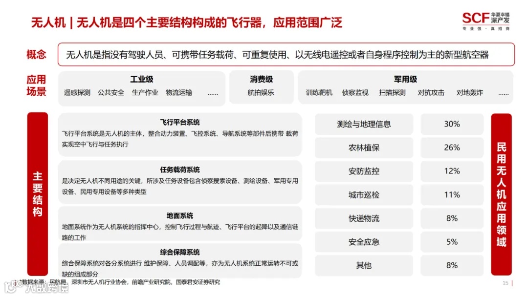
低空经济是当前最火热的招商引资赛道之一,至2035年,中国低空经济将带动万亿元产业空间,成为全球最大城市空中交通市场之一。低空经济产业上游主要涉及零部件、电池、高分子材料等;中游以载荷平台、无人机制造、低空保障和综合服务为主;下游则关注空域规划管理及应用。中游是整个低空经济产业链的核心。









































低空经济想要展翅高飞,需要的不仅是设备启航。作为一个新兴产业,低空经济涉及主机厂、基础设施、运营商、培训维修等多个领域,只有整个产业链上下游各个环节形成闭环,低空经济才能真正运转起来。
中国低空经济产业链分为上游、中游和下游。上游为原材料与核心零部件领域,包括研发、原材料和零部件;中游为低空经济核心部分,包含航空器制造、低空产品和地面系统等;下游为产业融合部分,包含飞行审批、空域备案等,主要为低空经济与各种产业的融合。
具体而言,上游领域主要是指电池、航空材料、飞行控制系统等,电池是“飞行汽车”的主要动力装置,目前以宁德时代、德赛电池、亿纬锂能、欣旺达等为代表的头部上市公司都已经涉足并发布相关产品;在中游领域,市场主要关注的是低空产品,大众比较熟知的品牌有大疆、小鹏汇天、亿航智能、纵横股份等,航空器及部件制造企业主要有中信海直、航发动力、中航电机等。
当下“低空经济+”应用场景丰富,下游市场方兴未艾,已经进行商业化探索的应用场景有物流、旅游、农业、消防、巡检等。其中,“低空经济+物流”目前是商业应用中最广泛的场景之一。与传统物流配送方式相比,无人机配送具备方便高效、节约人力成本、减少安全隐患等诸多优势,极大地提升了配送效率;“低空经济+城市管理”已经成为一种新型商业模式,并且在应急救援、城市安防、电力巡检、国土测绘、农林植保、消防等领域都展现出了广泛的应用前景。
一是从产业链上游即低空装备制造方面,可以从无人机、eVTOL和飞行汽车等低空装备制造,向新能源、航电、飞控等零部件及子系统方面延伸,做大做强低空装备制造业。
二是从产业链中游即低空配套保障方面,可以从地面保障基础设施建设、地面飞行保障服务向空地一体的低空新型基础设施与飞行保障配套方面发展,做大做强低空配套保障业。
三是从产业链下游即低空运营服务方面,从低空生产作业向低空应急救援、低空文旅特别是低空运输等方向发展,做大做强低空运营服务业。
图:南通海门康佳江海科技城/厂房可以市区何必郊区

图:太仓南郊上海嘉定昆山交界厂房现房出售
链接全国厂房土地资源+强势政策支持
企业选址服务中心 400-0123-021
考察对接请加微信


产业招商专业自媒体【园区产业招商】
超过26391园区招商人关注了我们!

↑ 关注公众号:园区产业招商

↑ 加入行业交流群(如群满,请关注公众号后加入)

提供产业园招商代理服务 13391219793
灯塔瓴科·专业有效的产业园载体招商平台,以高效专业著称。现向全国产业园区提供专业招商运营代理服务。利用我们强大招商团队和数字化平台招商,确保高质量、快速完成招商。【重点承接上海、苏州、无锡、嘉兴、杭州、宁波等区域产业园区项目】

提供制造业企业选址服务 13564686846
幸福招商·面向全国广大县域经济源地接受招商引资服务委托, 服务制造业企业在全国各开发区落地并享受相关招商引资政策,厂房土地资源丰富、政策给力,已累计签约入园企业 3000余家,其中500强企业 33家,上市公司49家,国家高新技术企业 560余家,知名品牌 420余家,专精特新企业20家,外资企业 34家。
【声明】内容系转载自其它平台或媒体文章,本平台不对所包含内容的准确性、可靠性或完整性提供任何明示或暗示的保证,仅供读者参考。若侵犯著作权,请主动联系本平台并提供相关书面证据,本平台将更正来源及作者或依据著作权人意见在24小时内删除该文章,并不承担其他任何责任。