近日,泰国投资促进委员会(BOI) 宣布了对涉及印刷电路板(Printed Circuit Board “PCB”) 生产的一系列新投资促进优惠政策,该政策是为了应对当前全球地缘政治压力可能导致的生产基地大规模迁移,特别是在电子高科技行业,故BOI增加了PCB行业投资促进的业务范围,以加强对供应链企业的支持。
▲中国PCB企业推动东南亚投资热潮
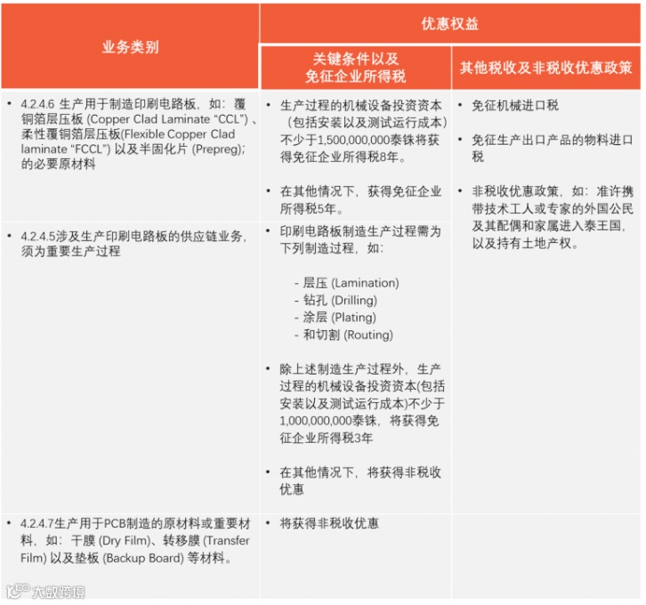
例如:
- PCB生产所必需的原材料,如:覆铜箔层压板(Copper Clad Laminate “CCL”)、柔性覆铜箔层压板(Flexible Copper Clad laminate “FCCL”)以及半固化片 (Prepreg);
- PCB制造支持,包括层压 (Lamination)、钻孔 (Drilling)、涂层 (Plating) 和切割 (Routing);
- 生产用于PCB制造的材料,如干膜 (Dry Film)、转移膜 (Transfer Film) 以及备份板(Backup Board) 等。
经营这些业务的BOI公司将有资格享受免征企业所得税长达8年、免征机械进口税、免征生产出口产品的物料进口税、以及其他非税收优惠政策,关键申请条件及优惠权益如下:
根据BOI的公告,在2023年共批准了PCB项目下约40家公司的投资促进优惠,投资总额高达26.6亿美元 (约合960亿泰铢),并预计BOI对PCB产业的大力支持将吸引更多来泰国投资相关产业的企业。
来源:综合自泰国BOI、lexology官网等

在泰国投资工业厂房回报率如何?
泰国厂房租金约30元/平/月,年租金360元/平/年。
泰国永久产权工业土地300-600万泰铢/莱,约合人民币25万-50万/亩,每平约375-750元。
泰国单层厂房建设成本约合人民币1000-1500元/平。
投资回报率:收到的房租/支出的费用,360元/2200元(最高土地700元+建设成本1500元)≈16%。
泰国土地为私人的,无需政府参与,没有投资强度的要求、没有税收产出的要求。
产业项目符合BOI申请条件的可以独资建厂即独资持有土地厂房,不符合BOI申请条件的需和泰国人合资建厂,有专业律师团队提供一条龙服务。
由于中美贸易关系的影响,大量企业迁往东南亚,目前市场火爆,泰国市场小面积厂房一房难求,中大型私营开发区土地基本售罄。
少量永久产权工业土地(包含园区内、园区外紫色工业用地,适合各类行业)
中资企业海外选址服务中心,
400-0123-021,
13391219793,

东南亚厂房土地信息
更多厂房土地 请点击【园区产业招商】
更多厂房土地 请点击【园区产业招商】
【声明】内容系转载自其它平台或媒体文章,本平台不对所包含内容的准确性、可靠性或完整性提供任何明示或暗示的保证,仅供读者参考。若侵犯著作权,请主动联系本平台并提供相关书面证据,本平台将更正来源及作者或依据著作权人意见在24小时内删除该文章,并不承担其他任何责任。

