【中山产业园项目】
项目位于中山市板芙镇,到深圳前海约1小时车程 (深中通道6月28号开通后,深圳中通道全长24KM,100KM/小时)。项目规划55万㎡产业空间。分四期进行建设,首期9.2万㎡已经封顶,计划2024年8月精装交付。
【规划示意图】

户型图

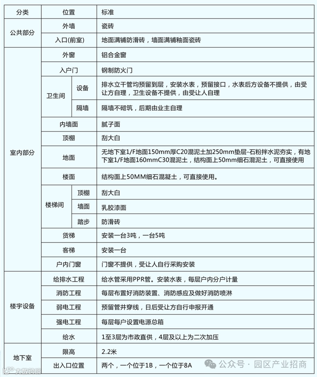
精装交付标准

基本参数
【总占地面积】408亩
【产业用房面积】约55万㎡,首期9.2万㎡已经封顶,预计8月可以交付。
【产权年限】50年
【绿化覆盖率】30%
【户型面积】单层约910-2000㎡,独栋8000㎡,整栋16000㎡。
【柱间距】8m X 9m、7.9m X 8.1m
【层数】8层
【层高】首层7.8m;2-5层6.5m;6-7层4.8m;8层6.3m
【荷载】首层2T;2层:0.8-1T;3-5层0.8T;6-8层0.6T。 4-12层:0.85T;13-20层:0.65T
【电梯】1台1.2T客梯,1台3T货梯,1台5T货梯。
现场航拍




