国际贸易紧张局势正在升级,尤其是在美国总统唐纳德·特朗普的领导下,美国采取了严厉的贸易政策。关税措施和全球供应链的调整对包括越南在内的许多国家产生了强烈影响。美国努力减少对一些主要市场的依赖,为越南经济带来了机遇,但也带来了诸多挑战。
根据越南KB证券公司(KBSV)最近的分析,贸易战对越南的影响不止于增加投资和出口机会,而且还带来了重大风险。
美国采取强硬的贸易保护措施,扰乱了全球贸易流通,迫使企业寻求替代解决方案。
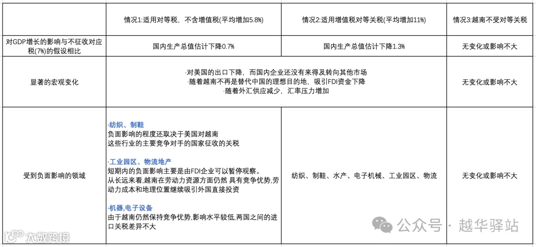
目前,这场贸易战可能出现三种主要情况:
在第一种情况是,越南需缴纳不考虑增值税的对等关税,从越南进口的商品的平均税率可能增加5.8%。
第二种情况是,美国可以同时考虑越南目前实行的增值税(10%)和美国各州的平均销售税(5%),将对等关税提高至约 11%。
第三种情况是,越南由于采取积极的外交举措,包括成为美国的全面战略伙伴、增加从美国进口的商品,而不受相互征收关税的影响。
无论情况如何,凭借其战略地理位置、有竞争力的劳动力成本和自由贸易协定,越南仍然是供应链转移浪潮中一个有吸引力的目的地。
KBSV表示,随着大型科技公司在越南扩大业务,电子元件制造和组装行业是受益最大的行业之一。随着跨国公司投资不断增加,越南在全球供应链中逐渐确立其重要作用。
此外,得益于美国企业寻找新的替代供应源的趋势,纺织和鞋类行业也有机会强劲增长。
越南凭借廉价劳动力和贸易协定的优势,吸引了国际投资者的极大兴趣,帮助该行业扩大到美国和欧洲的出口市场。
然而,如果美国真的征收对等关税,该行业可能会受到重大影响,因为对美国的出口仍然占该行业总营业额的很大一部分。
不仅制造业,由于货物储存和运输需求的增加,物流和仓储行业也在崛起。
越南地处东南亚战略位置,随着政府加大对海港、公路和机场基础设施的投资以改善贸易连通性,越南有潜力成为重要的物流枢纽。
然而,除了机遇之外,越南也面临着巨大的风险,即美国可能对越南出口的商品征收对等关税。
大量企业将生产转移到越南,大幅增加了越南与美国之间的贸易顺差。这可能促使华盛顿考虑采取措施重新平衡贸易平衡,特别是针对对美国出口量大的行业。
如果美国收紧贸易政策,越南的一些主要出口行业,如木材、钢铁和纺织品,面临受到直接影响的风险。
如果美国征收更高的关税,国内企业将不得不实现出口市场多元化,提高竞争力,以尽量减少负面影响。为了适应,越南企业可能需要将部分生产转移到其他市场或找到本地化投入材料的方法以避免关税风险。




