
本系列文章将综合概述出海演进过程,探讨中国企业在不同阶段面临的架构选择和热门境内外法律问题,为中国企业在复杂的国际环境更好的决策提供思路和参考。本文为本系列文章的第一篇,我们梳理了出海的演进阶段,并介绍常见的出海项目的架构类型。

一、出海的演进
中国企业出海模式可以大致按照产品出海、资本出海和业务出海进行区分:早年间,依托于国内供应链、基础建设以及物流等领域优势,中国企业更多以产品出海的模式走出国门,即通过传统的国际贸易模式出口国内产品;随后在资本出海阶段,中国企业通过引入境外资本,比如搭建红筹结构等方式获取外汇投资,将其境外融资款注入至国内进行主营业务发展;而近年兴起的业务出海模式,企业通过海外并购、建立海外分支机构、与当地合作伙伴进行合作、品牌授权等方式来扩大业务范围和市场份额。
(一) 产品出海
中国企业早期主要依靠出口国内制造产品来拓展海外市场,即传统外贸模式下以海运、空运或者陆运等方式进行货物的进出口贸易。这种出海模式通过大规模生产低成本产品,以价格优势占据市场份额,同时存在交易周期长、风险较高等特点。
产品出海比较典型的案例是早期的华为,在九十年代初期开始通过出口手机设备进入海外市场;又如小米于2014年进军印度市场,在印度市场推出了定制版的手机,成功打入印度市场。
(二)资本出海
资本出海模式指的是中国企业通过引入境外资本的方式来获取外汇投资,并将海外融资款用于中国企业的境内主营业务发展。其中,搭建红筹结构是一种常见的方式,通过逐层设立境外控股公司,吸引外国投资者参与企业的境外股权投资,并将这些境外融资款下沉投入至外商投资企业注册资本金,用于国内业务扩大生产规模、研发新产品、开拓新市场等。
通过资本出海模式获得成功的案例不在少数,为公众所熟知的BAT、新浪等互联网企业均系在资本出海模式下从初创公司成长成为互联网巨头的案例。
(三)业务出海
业务出海为近年来兴起的出海模式,随着中国经济的不断发展,传统制造业出口模式受到国际市场竞争激烈和劳动力成本上升的挑战,逐渐失去竞争优势,一些企业开始转向出口服务和知识产权模式。这种模式强调技术、品牌和服务的价值,是中国经济结构转型和市场需求变化的结果。
以2023年在A股市场表现亮眼的宇通客车为例,宇通客车于2023年国内销售营业收入比上年减少1.71%,而其2023年海外销售营业收入较2022年增加85.98%。公司在其2023年年度报告[1]里明确提出:“近年来,公司正在从‘制造型+销售产品’企业向‘制造服务型+解决方案’企业进行转型。独创中国制造出口的‘宇通模式’,成为中国汽车工业由‘产品输出’走向‘技术输出和品牌授权’的业务模式创新典范,帮助部分国家建立本地客车制造能力”。由此可见,新型业务出海模式下,中国企业亦可通过技术输出和品牌授权的模式成功实现业务出海的目标。
除了上述技术输出和品牌授权模式外,亦有不少中国企业通过海外并购、新设海外分支机构以及与当地合作伙伴进行合作的模式进行出海,例如海尔集团收购美国GE家电业务、美的收购东芝家电、芯碁微装拟于泰国注册设立子公司等。
二、出海的架构选择
(一)产品出海
常见的产品出海架构如下图所示(本质为合同关系):
(二)资本出海
常见的资本出海架构如下所示:
(三)业务出海
业务出海模式需要综合企业本身股权结构、当地运营业务模式等多重因素进行考虑。以下根据进行融资和上市的最上层控股公司(“控股公司”)是设立在中国境内的境内架构还是设立在中国境外的境外架构进行简单区分:
控股公司为A股上市公司或国有企业
在此情形下,股权架构一般为通过ODI方式对外设立境外子公司,如下图所示:
控股公司为个人民营企业或红筹架构
在此情形下,股权架构一般为直接在海外注册境外业务子公司,如下图所示:

年会通知:对外投资和经济合作2025年会通知
本文为本系列文章的第二篇,简要介绍了出海相关的两个热门中国法律问题,即就资本和业务出海的兼顾、业务出海和国内的兼顾两个方面进行介绍。
一、资本出海和业务出海的兼顾
对拟进行出海的中国企业(“出海企业”)来说,去哪里上市、以何种形式上市需尽早提上议程,这也关系到企业在前期的融资规划,避免后续进行重组涉及资金流转、税务成本以及外资准入限制等因素给出海企业带来成本和损失。
整体而言,出海企业应综合考虑以下几个因素来判断选择架构搭建和上市地:公司所处行业类型(外资准入限制,公司所主推的概念、技术和发展模式、同类型公司的架构参考)、上市门槛、资本市场的喜好、规模、流动性和估值高低、公司股东背景(现有股东是否为中国国籍、是否有国企持股)、政府审批、重组(并购的便利性;企业自身是否还需要对外投资/并购)、海外市场的品牌效应等。
以下通过进行融资和上市的最上层控股公司(“控股公司”)是设立在中国境内的境内架构还是设立在中国境外的境外架构进行区分介绍[1]:
(一)以境内上市为目标的境内架构
出海企业应根据自身情况及境内各上市板块的定位、发行上市条件设置评估判断及规划其上市选择,特别是基于企业的所属行业及业务特性(是否符合产业政策、是否符合板块定位)、是否盈利(抑或预期能够实现盈利的时间及数额)、是否需维持红筹架构或差异化表决权结构、预计能够达到的市值及财务指标等方面予以考虑:
(二)以境外上市为目标的境外架构
与境内上市的考虑因素类似,出海企业亦需综合境外各上市板块的定位、发行上市条件等因素进行综合考虑,以下表格就中国企业常见的境外上市交易所选择地以及定位进行简要总结:
二、业务出海和国内架构的兼顾
就出海企业如何兼顾承载国内既有业务的股权架构与承载海外业务的股权架构,我们总结了如下三种不同的操作路径[2]:
(一)母子公司关系
(二)兄弟公司关系
指母公司通过将其在境外业务子公司中所拥有的股份,按比例地分配给母公司现有的股东,从而在股权上和组织上将境外业务子公司从母公司的体系中分离出去。原母公司不再持有拟从事境外业务子公司的股份,两个公司为平行架构,即兄弟公司关系,最终股权架构如下图所示:
(三)混合关系
指母公司通过将其在子公司中所拥有的股份,按比例地分配给母公司现有的股东,从而在股权上和组织上将子公司从母公司的体系中分离出去,但母公司或母公司控股子公司,仍会持有境外业务子公司股权,最终股权架构如下图所示:
就以上三种不同的股权架构形式,出海企业可以综合对集团公司经营业务影响、估值影响、业务架构切分等因素进行综合选择。

本文为本系列文章的第三篇,就出海的国内监管进行介绍,侧重点选取中国企业境外直接投资(ODI)、中国技术出口限制以及创始人37号文登记三个角度进行分析。
出海的国内监管
(一)出海企业境外直接投资
在出海企业非红筹结构的情况下,无论出海企业系为民营企业或国有企业,均需履行我国境外投资监管审批手续。目前我国境外投资监管主要采取核准/备案的监管框架,即通过国家或地方发展和改革委员会(国家发展和改革委员会简称为“发改委”,与地方发展和改革委员会合称“发改部门”)与中央或地方商务部门(中央商务部门简称为“商务部”,与地方商务部门合称“商务部门”)各自核准/备案的两条线路同时并进,最终通过国家外汇管理局地方分局(“外管部门”)或其授权的商业银行换汇出境。
此外,涉及国有企业境外投资的,还可能需要履行国务院国有资产监督管理委员会(“国资委”)或地方国资部门(与国资委统称为“国资部门”)的审批程序。
发改部门监管措施及权限
根据发改委颁布的《企业境外投资管理办法》(下称“发改委第11号令”)规定,发改部门根据境外投资项目类型、投资主体、投资方式、中方投资额的不同,分别采用核准、备案、报告等监管方式,具体监管措施及权限如下:
根据发改委第11号令,敏感类项目是指涉及敏感国家和地区或涉及敏感行业的项目。敏感国家和地区包括:(1)与我国未建交的国家和地区;(2)发生战争、内乱的国家和地区;(3)根据我国缔结或参加的国际条约、协定等,需要限制企业对其投资的国家和地区;(4)其他敏感国家和地区。敏感行业包括:(1)武器装备的研制生产维修;(2)跨境水资源开发利用;(3)新闻传媒;(4)根据我国法律法规和有关调控政策,需要限制企业境外投资的行业。
商委部门监管措施及权限
根据商务部颁布的《境外投资管理办法》(下称“商务部第3号令”)规定,商务部门根据境外投资项目类型、投资主体、投资方式的不同,分别采用核准、备案等监管方式,具体措施及权限如下:
根据商务部第3号令及《国务院办公厅转发国家发展改革委商务部人民银行外交部关于进一步引导和规范境外投资方向指导意见的通知》,敏感类项目是指涉及敏感国家和地区或涉及敏感行业的项目。敏感国家和地区包括:与中国未建交、受联合国制裁的国家。敏感行业包括:涉及出口中国限制出口的产品和技术的行业、影响一国(地区)以上利益的行业;房地产、酒店、影城、娱乐业、体育俱乐部等境外投资;在境外设立无具体实业项目的股权投资基金或投资平台。
外管部门/银行手续
在完成发改部门和商务部门的事前核准/备案程序之后,出海企业可凭完成该等核准/备案程序的书面凭证向外管部门授权的商业银行办理外汇登记并换汇出境。若出海企业为境外企业提供融资或担保,则需要根据外汇管理规定履行境外放款、跨境担保外汇登记。同时,因国家的外汇储备在不同阶段存在差异,实践中曾出现外管部门对一定金额以上的对外投资项目实施事前约谈机制。因此,建议出海企业也事先与外管部门和银行进行沟通,以避免后续购付汇程序存在实操的障碍。
(二)中国技术出口限制
如果出海企业出海过程中涉及将中国技术向境外出口,出海企业应持续关注中国关于禁止或限制出口技术的相关监管要求,即:基于《中华人民共和国对外贸易法》对于技术出口监管的框架性监管要求以及国务院发布的《中华人民共和国技术进出口管理条例》就技术出口所做出的进一步规定,商务部、科学技术部发布的《禁止出口限制出口技术管理办法》、《中国禁止出口限制出口技术目录》、《技术进出口合同登记管理办法》阐明的禁止出口、限制出口技术的范围以及各类技术出口的管理方式,其中,对于属于限制出口的技术实施许可证管理,未经许可不得出口。根据中国商务部、科技部于2023年12月21日公布的《中国禁止出口限制出口技术目录》[1],禁止出口的技术中涉及非晶无机非金属材料生产技术、集成电路制造技术、机器人制造技术、计算机网络技术(主要为政府、金融、产业、科学研究等部门使用的涉及国家秘密的信息安全保密技术等)等,限制出口的技术中包括电子器件制造技术、无线通信技术、计算机应用技术(主要系并行图归约智能工作站等)、通信传输技术、计算机网络技术(主要系巨型计算机(运算次数大于等于97万亿次)网络系统、并行处理技术)、信息防御技术、信息对抗技术、信息处理技术(主要针对的是关于中文、汉字的技术)。
根据国务院发布的《中华人民共和国技术进出口管理条例》第四十三条,进口或者出口属于禁止进出口的技术的,或者未经许可擅自进口或者出口属于限制进出口的技术的,依照刑法关于走私罪、非法经营罪、泄露国家秘密罪或者其他罪的规定,依法追究刑事责任;尚不够刑事处罚的,区别不同情况,依照海关法的有关规定处罚,或者由国务院外经贸主管部门给予警告,没收违法所得,处违法所得1倍以上5倍以下的罚款;国务院外经贸主管部门并可以撤销其对外贸易经营许可。因此,如果出海企业涉及出口其自身技术至境外,需要持续关注中国的关于限制技术出口相关规定。
(三)创始人37号文登记
在中国现行外汇监管体系及实践中,办理37号文登记是中国籍自然人持股境外非上市公司的主要甚至唯一合规渠道。因此,如中国籍创始人拟通过直接注册境外公司从事境外业务,亦需关注37号文登记相关事宜。
37号文系为《国家外汇管理局关于境内居民通过特殊目的公司境外投融资及返程投资外汇管理有关问题》简称。根据37号文要求,境内居民以投融资为目的,以境内外合法资产或权益,在境外直接或间接通过特殊目的公司,通过新设、并购等方式在境内设立外商投资企业或项目,并取得所有权、控制权、经营管理权的,应向外汇局或其授权机构申请办理境外投资外汇登记手续(“37号文登记”)。根据《国家外汇管理局关于进一步简化和改进直接投资外汇管理政策的通知》(汇发[2015]13号),37号文登记的审核办理权限已由外汇局下放至银行,外汇局改为通过银行实施间接监管。
根据上述要求以及我们实践经验,创始人办理37号文登记往往需要具备以下内容:中国籍创始人持有境内公司股权、已有与投融资机构签署的投资意向书并且在后续37号文登记办理完毕后注册外商返程投资企业。如中国籍创始人注册境外公司出海不具备前述要素的,办理37号文登记可能会存在挑战。
根据37号文第十五条约定,违反37号文约定会存在如下法律后果:

本文为本系列文章的第四篇,简要介绍了出海相关的四个境外热门法律问题,即分别从地缘政治和稳定性、如何在商业运营中利用总部优势降本增效、法律和合规以及甄别出海目标国国情并注意人身安全四个方面进行介绍。
一、关注地缘政治和稳定性
地缘政治的紧张局势与监管环境的日趋严格,构成了中国出海企业所面临的显著挑战之一,下表总结了一些常见出海国家和地区地缘政治和稳定性的简要介绍:
二、 如何在商业运营中利用总部
优势降本增效(以新加坡作为产业链
核心的案例)
整体而言,通过将业务运营中心安排至资源禀赋(能源、劳动力、原材料、物流、政治稳定性、法律便利性等)最优的司法辖区,然后构筑相应的供应链,方可实现集团整体经营效率的提升。因此,外部律师在帮助客户研究法律制度、税收安排的同时,还需要经常性地承担起商业顾问的职责,协助客户从综合成本角度来分析其商业安排的优劣。举例而言,我们的客户在考虑向北美市场出售纺织品,可选的生产地点包括土耳其、埃及、墨西哥和洪都拉斯四地,在这一过程中,我们需要协助客户总结分析从原材料供应、生产成本(含税收成本)、产品物流成本、国际贸易协定网络、外汇和商业管制等诸多方面的因素,最终决定工厂布局、物流和销售安排。
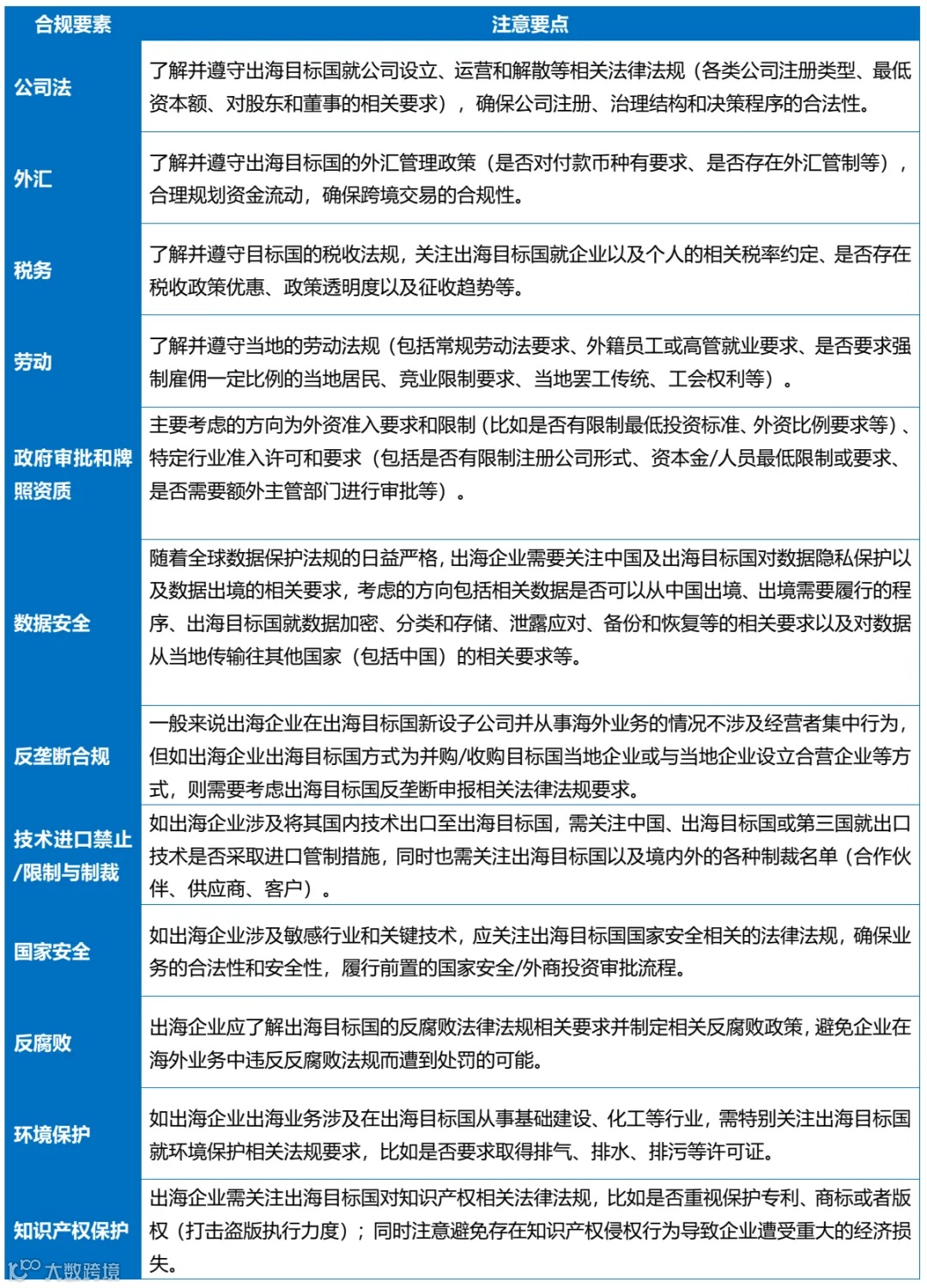
三、法律和合规
出海企业进军海外市场的过程中,需重视法律合规事宜。特别是如出海目标地为欧美等发达国家,合规要求相对严格,在出海过程中更加需要谨慎对待。以下请见我们简要总结的出海企业进军海外市场过程中就法律合规方面相关注意要点:
四、甄别出海目标国国情并注意
人身安全
本文为本系列文章的第五篇,简要介绍了若干重点国家重点关注事项,包括美国CFIUS审查与reverse CFIUS制度、新加坡国家安全审查、欧盟外商投资审查以及欧盟反补贴规定。
若干重点国家重点关注事项
(一)美国CFIUS审查与reverse CFIUS制度
美国外国投资委员会(Committee on Foreign Investment in the United States,“CFIUS”),是美国联邦政府的一个跨部门委员会,由美国财政部长担任主席,成员包括司法部、国防部、国务院、商务部、贸易代表办公室以及国土安全部等来自美国多个部门和机构的代表。如果CFIUS认为某笔受管辖的交易可能影响美国国家安全,则有权对该交易启动审查。
一般来说,如果出海企业在美国设立子公司并从零开始运营(而不涉及美国现有的业务或资产),属于绿地投资,不受CFIUS管辖[1]。但是实践中的情况是否属于绿地投资在法律规定中并没有清晰的界定,CFIUS可能会从严对个案进行判断。
如果出海企业直接或间接投资或并购一家美国企业(包括投资或并购非美国企业,但其直接或间接的某一家子公司系美国企业的情况),则有必要进一步评估该等交易的CFIUS审查风险。
自2023年8月起,美国提议对美国投资者对于“受限制外国实体(covered foreign person)”或 “受限外国人士(person of a country of concern)”的投资交易进行监管。与传统的CFIUS相比,其规制的方向相反,因此该制度又被称为“反向国家安全审查制度(Reverse CFIUS)”。目前,该制度明确列明的受限制外国实体仅为中国大陆、香港和澳门的相关实体。
Reverse CFIUS制度管辖的是美国主体对外投资的行为,投资方式包括直接投资和间接投资,受限领域是人工智能、半导体和微电子以及量子信息技术领域,明确了对“需申报的交易(notifiable transactions)”和“禁止的交易(prohibited transactions)”进行分类监管,具体而言,要求美国主体就需“申报的交易”向美国政府进行报备,并且禁止从事“禁止的交易”。
根据目前实施细则的征求意见草案,中国企业在海外的分支机构可能也落入Reverse CFIUS制度下受限制外国实体的范围。因此,Reverse CFIUS制度对人工智能、半导体和微电子以及量子信息技术等领域的出海企业接受美国投资人投资也会造成不利影响。
(二)新加坡国家安全审查
新加坡对限制外资进入的领域(如广播、印刷媒体等)以及涉及国家安全的领域(如金融、电信等)主要采取立法限制和许可证制度。2024年1月9日,新加坡议会通过了《重大投资审查法案》(Significant Investments Review Bill,简称SIRB),对事关国家安全和利益的重大投资(包括本地和外国投资)进行了规范,这项法案对部分法进行补充,重点关注新加坡的国家安全利益。
SIRB 规定,只有被认为对新加坡国家安全利益至关重要的实体才会根据该制度被指定(“指定实体”)并受到相应监管,指定实体由贸易和工业部长来指定,可以指来自任何行业的任何独资企业、合伙企业、公司或其他团体以及信托等。指定实体的名单将在政府公报上公布,并且贸工部(MTI)会不断审查和重新评估指定实体,而非指定实体如果触犯新加坡国家安全利益,则也可能面临审查。(“国家安全利益”广义上涵盖对新加坡主权和安全至关重要的领域,包括经济安全和恢复能力等,具体的定义会视情况而灵活决定。)
(三)欧盟外商投资审查
欧盟于2019年通过且于2020年10月全面实施了《关于欧盟外国直接投资审查框架的条例》((EU)2019/452)(以下简称《投资审查条例》),从而在欧盟层面建立了外商投资审查制度。《投资审查条例》由欧盟委员会贸易总司(the Directorate-General for Trade)负责实施,适用于非欧盟成员国的主体在欧盟范围内进行的外国直接投资,包括中国企业在欧盟进行的直接投资。
具体而言,《投资审查条例》适用于可能引发欧盟安全或公共秩序问题的任何经济领域的投资。《投资审查条例》并未对“安全”和“公共秩序”作出明确的定义,但概括性地列出了成员国应重点关注的敏感行业类别,包括:(i)关键性基础设施;(ii)关键性技术和军民两用物品;(iii)关键性投入的供应;(iv)敏感信息(包括个人数据)的获取;及(v) 媒体的自由和多元化。
值得注意的是,欧盟委员会于2024年1月24日提出了一项新的条例草案,提议将外国公司的欧盟子公司在欧盟范围内开展的投资明确纳入外商投资审查的范围。目前该草案尚未正式生效。
(四)欧盟反补贴规定
2023年1月,欧盟《关于扭曲欧盟内部市场的外国政府补贴条例》(下称“《外国政府补贴条例》”)正式生效。自2023年7月12日开始,欧盟委员会即可以根据《外国政府补贴条例》对受外国补贴的交易发起调查,10月12日开始,企业需要按照《外国政府补贴条例》对于满足申报标准的并购活动或欧盟公共采购活动进行事前申报。
对于并购交易,如果满足下列标准即需要进行事前申报(1)一项交易构成经营者集中;(2)合并经营者、目标公司或合营企业中至少一个在欧盟设立,且该方在欧盟的总营业额达到5亿欧元;(3)所有相关经营者(如收购方和目标公司、合并方或合营企业及其母公司)在集中协议签订之日、公开竞标宣布之日或取得控制性权益之日前的三个财年内从第三国收到的财务资助总额合计超过5000万欧元。
文| 李朝应 解石坡 肖园艳(汉坤律师事务所)
中资企业海外选址服务中心,
400-0123-021,
13391219793,

中资企业出海 请点击【园区产业招商】
【声明】内容系转载自其它平台或媒体文章,本平台不对所包含内容的准确性、可靠性或完整性提供任何明示或暗示的保证,仅供读者参考。若侵犯著作权,请主动联系本平台并提供相关书面证据,本平台将更正来源及作者或依据著作权人意见在24小时内删除该文章,并不承担其他任何责任。

