摘要
2025年是“十四五”规划收官之年,中国经济既面临国内总需求不足、国际环境不确定性明显增强的挑战,也具备韧性足、潜力大的优势。百年变局和全球贸易摩擦愈演愈烈,更加考验政策和改革的应对,中央经济工作会议明确做了部署安排,31个省份的政府工作报告提出了各地2025年经济指标预期目标,确定了重点工作任务。2025年,地方经济增长目标有何新变化?各领域分项指标有何特点?今年地方经济工作部署了哪些新任务?工作有何新亮点?
一、2025年地方经济总体目标:31省份GDP平均增长5.3%
1、目标速览:29个省份将GDP增长目标设定在5%至6%之间,31省份目标增速的加权平均值为5.3%,预计全国2025年经济增长目标或将设定为“5%左右”。2025年,西藏GDP目标最高,要求GDP增长“7%以上,力争达到8%”;青海GDP目标最低,预计GDP增长“4.5%左右”并“力争更好结果”。其他29个省份GDP目标都设定在5.0%至6.0%之间,其中海南为“6%以上”,新疆、内蒙古、重庆、湖北均为“6%左右”;安徽、四川、浙江、河南等九省份目标为5.5%左右或以上;福建将增长目标设在5.0%—5.5%区间;山东、江苏、北京、上海等14个省份预期经济增长5.0%左右或以上。
2、与2024年目标相比:地方GDP增长目标总体稳定,31省份2025年GDP增长目标加权平均值为5.3%,略低于2024年目标0.1个百分点,平均仍保持在5%以上的水平。当前各地既面临外需不确定、国内有效需求不足的问题,也有前期增量政策逐步显效的有利形势,地方制定的2025年经济增长目标小幅调整,但总体基调依然积极进取。
3、分省份看,仅天津上调了2025年GDP增长目标,15个省份下调经济增长目标,15个省份目标基本持平。部分省份结合内外部环境变化下调GDP目标,但在宏观政策有利条件支撑下GDP目标调整幅度不大。增速目标下调幅度最大的是海南,从8.0%调整为6.0%。除海南以外,其他下调GDP目标的省份调整幅度都在0.5个百分点以内。
经济大省主动挑大梁,粤苏浙鲁四个经济大省仍维持了5%的增长目标不变。江苏、福建、安徽、北京等多个省份均提出要根据实际工作“争取更好结果”。部分中西部省份2025年GDP目标相对较高,主要是基于国家积极主动的开放战略以及因地制宜发展新质生产力。西藏、新疆2025年GDP目标全国领先,源自“一带一路”沿线贸易持续驱动和产业转移加快,既拓展了国际贸易,又扩大国内省际产业投资合作,将能源资源优势转化为发展新动能。
二、2025年地方财政收入目标:30个省份地方一般公共预算收入预期增长2.9%
1、目标速览:多数省份将2025年财政收入增长目标设定在2%至5%之间。截至2月3日,除青海以外,30个省份公布了2025年财政收入预算目标。2025年财政收入增速目标最高的是新疆和西藏,均为“增长10%”;目标最低的是内蒙古,增速为0%;江西财政收入增长目标仅为1.1%。黑龙江、湖北财政收入增长目标均为5.0%;重庆目标设在4.5%;北京、辽宁、河南三省份目标为4%;广东、山东、陕西等九省份目标为3%;湖南目标设在2.5%;江苏、浙江、上海等九个省份目标为2%。
2、与2024年目标相比:总体上看,以2024年一般公共预算收入作为权重计算,30个省份财政收入目标加权平均增长2.9%,较2024年下降1.5个百分点。一方面与有效需求不足、价格下滑因素拖累财政收入有关,另一方面与房地产行业税收优惠等一揽子增量政策实施造成的财政减收有关,但长期看政策效应显现带动宏观经济向好将逐步激发财政增收潜力。分省份看,30个省份中,仅有西藏上调2025年财政收入增速目标,5个省份目标持平,24个省份下调目标。广东连续两年将财政收入增长目标设置为3%,除广东外主要经济大省2025年财政收入增长目标均有不同程度下调。浙江、上海从上年的5%调整为2%,江苏从4%调整为2%,山东从4.0%调整为3.0%,河南从5%调整为4%。
3、与2025年GDP目标相比:总体上看,地方财政收入增长目标大幅低于GDP目标。30个省份2025年地方财政收入目标增长2.9%,低于GDP增速目标2.4个百分点。分省份看,多数省份财政收入增长目标低于经济增长目标1至3个百分点,仅有新疆、黑龙江等少数省份财政收入持平或高于GDP增速目标。经济大省2025年财政收入增长目标均低于GDP增长目标。广东、山东、江苏、上海、浙江、四川、安徽2025年财政收入目标分别低于GDP目标2.0个、2.0个、3.0个、3.0个、3.5个、3.5个、3.5个百分点。
三、2025年地方经济分项目标:工业生产目标上调,消费和物价目标下调
1、工业生产目标较高,消费目标下调。从生产看,多数省份上调工业增加值预期目标,争取工业经济开门红。2025年,广东由5%上调至6%左右,山东由5.5%上调至6%以上,浙江由6%左右调整为6%以上。中西部省份预期增速较高,西藏设定为16%、高于上年的10%,甘肃、新疆均设定为8.0%,江西、湖北均设定为7.5%。从消费看,多数省份社零增速目标下调幅度较大,居民消费需求仍有待提振。2025年,湖北由9%调整为7%左右,河南由7%调整为6%,福建由6%调整为5.5%,广东由6%调整为5.5%,浙江由5.5%左右调整为5%以上。
2、投资目标差异较大,外贸目标谨慎。从投资看,经济大省淡化固投规模增长的要求,更加注重投资效益的提升。如广东要求“提质增效”,浙江要求“确保项目投资增速快于GDP增速”。化债重点省份投资目标调整不一,重庆从4%上调至5%,吉林从3%上调至5%;内蒙古从15%下调至10%,辽宁从10%下调至7%。从出口看,主要外贸大省对2025年进出口形势评估偏谨慎,要加力稳外贸。如广东要求“进出口总额稳量提质”,浙江提出货物出口占全国的份额保持稳定,四川要求“稳住万亿级规模”,上海将“稳外需”同“扩内需”并列为2025年第一大经济工作任务。
3、新增就业目标持平,物价目标下调。从就业看,各省份调查失业率预期目标较为一致,基本维持不变。已披露调查失业率目标的省份中,多数将目标设定在5.5%左右,持平于上年。30个省份(西藏未公布)2025年城镇新增就业目标合计1651万人,略高于上年。各地积极落实就业优先战略,做好最大的民生工程。从物价看,各省份CPI目标下调至2%左右。30个公布物价预期目标的省份中,仅西藏要求“3%以内”,其他多数省份均将CPI目标增速从上年的3%下调为2%。这既是当前物价低迷压力的直接体现,也反映了促进物价合理回升的紧迫性,2025年政策对物价的重视程度将会更高。中央将加大宏观政策调控力度,地方加强产业政策引导,改善供求关系,整治内卷式竞争。
四、2025年地方重点工作任务:四大抓手
1、提振消费:各省份将提振消费和扩大内需摆在2025年工作更突出的位置。一是扩围实施“两新”政策,促进大宗消费和消费品“以旧换新”。二是大力支持服务消费,拓宽消费场景发展新型消费。三是加大养老、育幼、医疗保障,解决居民消费后顾之忧。
2、扩大投资:多个省份强调“提高投资效益”,解决拖累投资的短板。一是优化投资领域,重大项目投资聚焦新基建与绿色转型;二是推动城中村改造等三大工程,稳住房地产投资;三是通过法治化手段激发民间投资活力。
3、促进创新:发挥科技创新在新质生产力中的基础性作用,全力构建现代化产业体系。一是加快科技成果转化,壮大企业创新主体;二是加快新兴产业集群式发展,加速未来产业政策体系,同时要整治内卷式竞争问题;三是推动传统产业数字化、智能化、绿色化改造升级。
4、化解风险:财政金融协作化解存量债务,遏制隐性债务新增。一是扩大专项债发行规模,用好财政资金工具更加精准支持债务置换;二是用好央行政策工具,加大金融化债支持力度;三是严控增量债务,加快城投市场化转型,宁夏、内蒙古等地区有望退出高风险省份名单。(详见正文)
目录
正文
(一)GDP增速:粤苏浙鲁经济大省维持不变,31省GDP目标平均增长5.3%
总体上看,地方GDP增长目标稳中有降,平均仍保持在5%以上。以2024年名义GDP作为权重计算,31省份2025年GDP增长目标加权平均值为5.3%,小幅低于2024年目标(5.4%)。
分省份看,29个省份将GDP增长目标设定在5%至6%之间。2025年,西藏GDP目标最高,要求GDP增长“7%以上,力争达到8%”;青海GDP目标最低,预计GDP增长“4.5%左右”,仍表态“力争更好结果”。其他29个省份GDP目标都设定在5.0%至6.0%之间,其中海南为“6%以上”,新疆、内蒙古、重庆、湖北均为“6%左右”,目标相对较高;安徽、四川、浙江、河南等九省份目标为5.5%左右或以上;福建将增长目标设在5.0%—5.5%区间;山东、江苏、北京、上海等14个省份预期经济增长5.0%左右或以上。一些中西部省份2025年GDP目标相对较高,支撑力源自更加积极主动的开放以及因地制宜发展新质生产力。西藏、新疆2025年GDP目标相对领先,源自“一带一路”沿线贸易持续驱动和产业转移加快,既拓展了国际贸易,又扩大国内省际产业投资合作,将能源资源优势转化为发展新动能。重庆2025年GDP目标“6.0%左右”在直辖市中居首位,借助新能源红利加快汽车制造业发展,引领产业转型升级,建设国家重要先进制造业中心,为发展新质生产力打造产业基础;同时大规模债务置换为地方财政松绑,为地方发展腾挪更多可用财力,利好重庆全年经济增长。
从变化看,与2024年相比,仅天津上调2025年GDP增长目标,15个省份下调GDP增长目标,15个省份基本持平。31省份中,仅天津上调GDP目标,从2024年“4.5%”提升至2025年的“5%左右”,主要是由于京津冀协同发展带动天津基建投资高增长,提振了经济增长预期。海南2025年GDP目标下调幅度最大,从“8%左右”调整为“6%以上”,这与2024年海南实际经济增长仅3.5%,主动调整经济增长预期有关。分区域看,东部省份倾向于不变。中部省份中,河南、湖北、江西、山西四省GDP目标仍保持不变;西南省份中,仅四川下调,重庆、贵州、云南GDP目标保持不变;西北五省GDP目标普遍下调,均较上年下降0.5个百分点。
经济大省GDP目标基本保持稳定,粤苏浙鲁四省GDP目标维持不变。经济大省中,湖北GDP目标最高,为“6.0%左右”,目标在经济大省和中部地区领先,得益于以体制机制创新驱动,打造新质生产力发展高地;广东、上海最低,均为“5%左右”;江苏、山东均为“5%以上”。前十经济大省中,广东、江苏、浙江、山东等多数省份GDP增长目标保持不变,源于2025年更加积极的财政政策持续用力、促进房地产“止跌回稳”政策持续发力、高质量发展动能不断集聚,这有利于提升优势区域辐射带动作用,带动全国经济大盘回升向好。仅四川、福建、湖南小幅下调,福建GDP目标从上一年的“5.5%左右”调整为“5.0%—5.5%”。江苏、福建、安徽、北京等多个省份均提出要根据实际工作“争取更好结果”。


(二)财政收入:24个省份下调目标,地方一般公共预算收入预期目标增长2.9%
总体上看,地方财政收入增长目标大幅低于GDP增长目标。截至2月3日,除了青海以外,30个省份都公布了2025年财政收入预算目标。以2024年一般公共预算收入作为权重计算,将30个已公布数据的省份加权计算平均值,2025年地方一般公共预算收入目标增长2.9%,低于经济增速目标2.4个百分点;与2024年目标的加权平均值相比下降1.5个百分点。
分省份看,多数省份财政收入增长目标低于经济增长目标1至3个百分点,仅有新疆、黑龙江等少数省份财政收入持平或高于GDP增速目标。一方面与有效需求不足、市场预期低迷、价格下滑因素拖累财政收入有关,另一方面与财政政策更加积极、包括房地产行业税收优惠等一揽子增量政策实施,短期造成财政减收,但长期看政策效应显现带动宏观经济复苏向好会逐步激发财政增收潜力。经济大省2025年一般公共预算收入增长目标均低于GDP增长目标。广东、山东2025年财政收入目标均为增长3.0%,落后GDP目标2.0个百分点;江苏、上海2025年财政收入目标均为增长2.0%,落后GDP目标3.0个百分点。浙江、四川、安徽财政收入目标均落后GDP目标3.5个百分点。

多数省份将一般公共预算收入增长目标设定在2%至5%之间。2025年一般公共预算收入增速目标最高的是新疆和西藏,设定为“增长10%”,高于GDP目标。新疆采矿业表现强劲,2024年煤炭资源税率上调、国有矿业权出让收益增加,推动新疆一般公共预算收入高增10.5%,超额完成预算目标。黑龙江2024年加快盘活国有资产资源,带动财政收入较快增长,2025年一般公共预算收入增速目标仍维持“增长5.0%”不变,与GDP目标持平。重庆将财政收入增长目标设在4.5%;北京、辽宁、河南三省份将财政收入增长目标设置为4%;广东、山东、陕西等九省份将财政收入增长目标设置为3%;湖南一省将财政收入增长目标设在2.5%;江苏、浙江、上海等九个省份将财政收入增长目标设置为2%;江西财政收入增长目标仅为1.1%,内蒙古增速为0%,目标最低。内蒙古一般公共预算收入增长0%,远低于6%的GDP增长目标,或与金属矿物价格回落、可供盘活资源减少有关。江西一般公共预算收入目标仅为1.1%,也低于5%的GDP增长目标,可能与受房地产行业拖累,税收收入减收压力较大。
受有效需求不足、工业品价格负增长、部分行业企业盈利困难、居民消费偏弱等因素拖累,多数省份下调2025年财政收入目标。与2024年一般公共预算收入增速相比,仅有西藏上调目标,5个省份目标持平,24个省份下调2025年一般公共预算收入增速目标。广东连续两年将一般公共预算收入增长目标设置为3%,广西、陕西也维持3%增长目标不变。吉林财政收入目标下调最大的是吉林,从10%调整为3%,或与汽车市场竞争加剧影响工业企业利润、房地产市场持续低迷等有关。海南财政收入目标从7%调整为3%,下调幅度较大与海南经济结构调整有关,2024年海南财政收入同比-1.1%,房地产相关税收大幅下降。除广东外主要经济大省2025年财政收入增长目标也均有不同程度下调。浙江、上海从上年的5%调整为2%,江苏从上年的4%调整为2%,山东从4.0%调整为3.0%,河南从5%调整为4%。

(三)经济分项:投资增速目标基本平稳,社零增速目标明显下降
从工业看,多数省份上调工业增加值预期目标,争取工业经济开门红。2025年,工信部要加大对工业大省、工业大市的支持力度,各省市积极部署争取工业经济开门红,多数省份披露2025年规上工业增加值增速目标较高,且较上年有不同幅度上调。广东由5%上调至6%左右,山东由5.5%上调至6%以上,浙江由6%左右调整为6%以上。中西部省份预期增速较高,西藏设定为16%、高于上年的10%,甘肃、新疆均设定为8.0%,江西、湖北均设定为7.5%。

从投资看,多数省份固投增速目标较高,2025年投资仍是扩大内需的重要抓手。从2024年目标完成情况看,受益于“两重”政府投资发力、民间投资信心回暖,中西部省份固投增速较快,西藏、内蒙古、新疆固投目标分别达15%以上、10%、10%。从目标变化看,2024年完成投资增速目标的省份,2025年的投资目标有所上调,如西藏从13%上调至15%以上,江西从3%上调至5%,天津从“正增长”调整为“3%左右”。化债重点省份投资目标调整不一,重庆从4%上调至5%,吉林从3%上调至5%,宁夏上调至6%以上;内蒙古从15%下调至10%,辽宁从10%下调至7%。而经济大省淡化固投规模增长的要求,更加注重投资结构的优化和投资效益的提升。如广东要求“提质增效”,浙江要求“确保项目投资增速快于GDP增速”。

从消费看,多数省份社零增速目标下调幅度较大,居民消费需求仍有待提振。2024年,除了西藏、宁夏以外,多数省份社零增速均未能达到当年初设定的目标。2025年,经济大省部署开展提振消费专项行动,消费增速预期目标稳中有降。湖北由9.0%以上调整为7%左右,河南由7%调整为6%,福建由6%调整为5.5%,广东由6%调整为5.5%,浙江由5.5%左右调整为5%以上。而江苏维持5.5%左右目标不变。

从出口看,主要外贸大省对2025年进出口形势评估偏谨慎,要加力稳外贸。2024年四季度欧盟对中国电动汽车加征额外关税、2025年美国政府对华加征关税落地,受到海外诸多不利因素影响,主要外贸大省对进出口形势的评估较为谨慎,多以定性表述为主,并未给出2025年进出口具体目标。如广东要求“进出口总额稳量提质”,浙江提出货物出口占全国的份额保持稳定,湖南要求“进出口保稳提质”,四川要求“稳住万亿级规模”,重庆仅要求“保持正增长”。上海将“稳外需”同“扩内需”并列为2025年第一大经济工作任务,全力稳外贸稳外资,加快推动一批重大外资项目落地。
从物价看,各省份物价预期目标较为一致,CPI目标下调至2%左右。30个公布物价预期目标的省份中,仅西藏要求“3%以内”,山东要求居民消费价格“保持合理水平”,湖南要求“居民消费价格涨幅与全国一致”,其他多数省份均将CPI目标增速从上年的3%下调为2%。预计2025年全国CPI预期目标或将修正为2%左右。这既是对当前物价低迷压力的直接体现,也反映了促进物价合理回升的紧迫性,2025年政策对物价的重视程度将会更高。中央将加大宏观政策调控力度,地方加强产业政策引导,改善供求关系,整治内卷式竞争。
从就业看,各省份调查失业率预期目标较为一致,基本维持不变。28个已披露调查失业率目标的省份中,22个省份均将目标设定在5.5%左右。北京、上海、浙江、西藏2025年失业率目标在“5%以内”,均与上年目标相同;福建从“5.5%左右”调整为“5%左右”,黑龙江从“6%以内”调整为“5.8%左右”。主要省份预期2025年城镇新增就业人数也与2024年基本一致。30个省份(西藏未公布)2025年城镇新增就业目标合计1651万人,略高于上年的1642万人。2025年全国将落实就业优先战略,各地做好高校毕业生、农民工和残疾人等重点群体就业工作,保障就业做好最大的民生工程。
二、地方2025年重点工作任务
2025年,地方如何破解有效需求不足的问题?如何推动经济“量的合理增长”和“质的有效提升”?地方两会部署2025年经济工作任务,积极寻找经济增长的新动能、培育经济发展的新亮点,各省份2025年政府工作报告给出了四大线索。
(一)促消费:支持大宗消费和服务消费,加大民生保障
2024年12月召开的中央经济工作会议首次明确提出“全方位扩大国内需求”,并将其作为2025年重点工作第一位,凸显出提振消费的重要性。多个省份2025年政府工作报告均将扩大内需和提振消费置于首位,实施提振消费专项行动,通过居民消费的有效提振带动经济的回升向好。
第一,促进大宗消费和消费品“以旧换新”。2025年,商务部延续汽车等消费品以旧换新优惠政策,各地落实扩围实施“两新”政策,激发消费潜力。一是增加资金规模,扩大支持范围。广东继续将手机、平板电脑、智能手表手环等纳入支持范围;北京加力扩围实施“两新”政策,促进新能源车、数码产品等绿色、信息消费,加强老字号品牌创新、集合展示。二是优化实施机制,放大消费撬动作用。浙江持续推进汽车、手机、家电家居、电动自行车等消费品以旧换新和医疗设备、电梯等设备更新,优化政策设计、补贴程序、兑付方式,扩大政策受益面。
第二,支持服务消费,拓宽消费场景发展新型消费。一是支持餐饮服务消费。四川2025年将开展“味美四川”川派餐饮汇活动,分批次发放特色消费券,着力扭转餐饮等服务领域消费回落趋势。二是促进文旅体育消费。北京促进体育消费,新建和更新运动场地和健身设施,大力发展赛事经济。三是拓宽消费场景,促进线上和线下消费。广东吸引培育消费平台企业,推进智慧商圈、智慧街区、智慧门店建设;山东加快发展平台经济,建设一批“好品山东”电商中心;浙江拓展消费新场景新业态,培育壮大首发经济、银发经济、会展经济、演艺经济。上海更加注重推进服务消费扩容升级,加快打造以国货潮牌为引领的消费自主品牌,加快发展线上演播、沉浸式体验、房车露营等新业态。
第三,提高养老、育幼、医疗设施和服务保障水平,解决居民消费后顾之忧。根据目前政策,3岁以下托育服务属于非基本公共服务范畴,属于地方事权。但地方往往对重视程度不高,托育服务供给不足;且托育服务运营成本较高,普惠程度较低。2025年,各地加大养老育幼等服务供给,减轻家庭生育、养育、教育负担。广东提出,完善生育休假制度,加强普惠育幼服务体系建设,支持用人单位办托、社区嵌入式托育、家庭托育点等多种模式发展。浙江提出,规范实施生育保险、休假、补贴等制度,开展普惠托育基本公共服务试点。福建提出,健全基本医疗保险参保长效机制,建立城乡居民连续参保、基金零报销激励机制。上海提出,新增3000张养老床位,改建3000张认知障碍照护床位,加强养老与医护床位联动衔接、资源共享。


(二)扩投资:提高政府投资效益、稳住房地产投资与激发民间投资活力
2025年中央定调实施更加积极的财政政策,支持各地重大项目建设,地方要着力提高政府投资效益,扩大有效投资。而房地产投资和民间投资,作为扩大有效投资的重要组成部分,有待进一步激活。
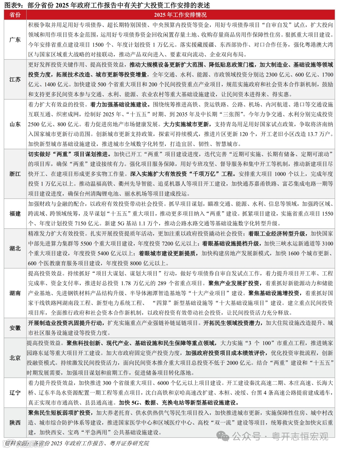
第一,重视“提高投资效益”,优化投资领域,聚焦新基建与绿色转型。北京着力提高投资效益,加强政府投资项目成本绩效评价,优化投资审批流程,创新投融资模式。湖南聚焦产业发展扩投资,着重抓好先进钢铁材料产品结构升级等“十大产业项目”建设;推动新型电力系统工程、“四算”新型基础设施等“十大基础设施项目”建设。湖北着眼工业经济转型升级,加快国家中部先进算力集群等5500个重大项目建设,年度投资7200亿元以上。
第二,融入区域重大战略,基建投资补短板助力区域协调发展。例如,广东落实援藏援疆、东西部协作、对口合作任务,强化粤港澳大湾区与国家区域重大战略的对接联动,推动产品双向进入、要素双向流动、企业双向布局。福建推进沪明、广龙对口合作,主动对接长三角一体化发展、长江经济带发展、粤港澳大湾区建设;深入开展新时代山海协作,首批103个重点项目总投资350亿元。辽宁强化沈大“双核”引领,引领“沿海经济带”高质量发展;支持辽西建设京津冀科技成果孵化基地、文化走廊。
第三,加力推进城中村改造等三大工程,争取稳住房地产投资。2025年要加大力度稳住房地产市场,大力实施城市更新、老旧小区改造,让“老房子”变成更宜居的“好房子”。上海提出,2025年全面完成中心城区零星二级旧里以下房屋改造,完成31万平方米不成套旧住房改造,启动25个城中村改造项目。北京提出,2025年优先向轨道交通站点和就业密集地区供应住宅用地,建设筹集保障性租赁住房5万套、竣工各类保障房8万套,加大新开发居住区配套设施补短板力度。天津2025年将推进30个城中村改造项目,启动180个城镇老旧小区改造。江苏2025年将大力推进房票安置、住房“以旧换新”、改善型住宅建设,实施城中村和危旧房改造。山东2025年争取将济南纳入国家城市更新行动范围。
第四,提振民间投资信心,政府与市场形成合力稳投资。全国民间投资在2023—2024年连续两年未能实现正增长,民间投资意愿不强,拖累全社会整体投资表现。2025年地方两会积极部署民营经济发展体制机制改革,通过提振市场信心推动民间投资回升。例如,2025年,浙江深入实施《浙江省优化营商环境条例》,开展规范涉企执法专项行动,坚决防止违规异地执法和趋利性执法,切实维护民营企业和企业家合法权益。山东深化民营经济发展支持机制改革,健全促进民营经济发展的常态服务、政策沟通等机制,建立鼓励民间资本参与的重大基础设施项目清单、产业项目清单、特许经营项目清单。2025年,贵州将开展扩大民间投资三年行动,要求完善促进民间投资资金和要素保障工作机制,“四化”等产业基金支持民间投资项目的资金占比不低于40%;民间投资在交通、能源、水利、市政等基础设施建设中占比不低于40%。2025年,广西将健全民营企业参与重大项目建设长效机制,加强重点民间投资项目用地用海、环评等要素保障。

(三)抓创新:完善未来产业政策体系,推动传统产业数字化升级
创新是我国现代化建设全局的核心,2025年要以创新为引领发展新质生产力。2024年12月召开的中央经济工作会议提出,“以科技创新引领新质生产力发展,建设现代化产业体系”“开展‘人工智能+’行动,培育未来产业”。2025年地方政府工作报告均大篇幅部署新质生产力发展,特别是围绕科技创新,加快产业集聚、技术创新、融合发展。各地布局未来产业和新兴战略产业不仅有利于抢占未来科技创新制高点,还有助于推动地方经济量的合理增长和质的有效提升。
第一是加快科技创新成果转化,壮大科技企业规模。如福建将加速科技创新列为2025年各项工作之首,将制定省级知识产权保护与促进条例,探索“先使用后付费”“赋权+转让+约定收益”等多种模式,加快成果转化。上海提出,强化国际科技创新中心策源功能,推进高能级新型研发机构建设,优化科技领军企业培育机制。浙江提出,2025年要新增国家专精特新“小巨人”企业300家,新认定高新技术企业5000家。江苏“完善新型举国体制省域实现机制”、安徽“探索新型举国体制安徽范式”,加快重大科技攻关,集中科技力量突破技术瓶颈,发挥科技创新在新质生产力中的基础性作用。
二是加快新兴产业集群发展,加速完善未来产业政策体系。广东、江苏、北京均提出要综合治理一些行业“内卷式”竞争,促进产业统筹布局、良性发展。各地加快新兴产业集聚,推动优势产业集群发展,促进优势产业和优势地区的增长。2025年,安徽要建设具有国际竞争力的先进制造业集群,加快建设世界级新能源汽车产业集群、世界级智能语音及人工智能产业集群、世界级先进光伏和新型储能产业集群。各地未来产业进入“政策导入期”,下一步将在产业链前端和后端着力。前端,要推动颠覆性创新,补齐科技成果转化薄弱环节。后端,要开拓技术和产品应用场景,以扩大需求带动产业发展。目前各地区已经开展了诸多先行探索,北京、广东、江苏、浙江等多个省市建立未来产业发展先导区。上海着眼产业高端化,加快推进人工智能产业创新高地建设,培育壮大低空经济、大飞机、新能源汽车等战略性新兴产业和未来产业。
三是推动传统产业数字化、智能化、绿色化改造升级。新质生产力的培育,不仅包括未来产业与战略性新兴产业,还来源于传统产业的转型升级。传统制造业向高端化、智能化、绿色化、融合化方向转型,是提高产业链供应链韧性的重要举措,也是适应和引领新一轮科技革命和产业变革的战略选择。2025年,中东部省份加快传统产业数字化升级。广东深入开展工业设备更新和技术改造扩能增量、提质增品、降本增利、提效增值四大重点行动,推广“链式改造”,推动超1万家工业企业开展技术改造和数字化转型。江苏开展新一轮深化制造业“智改数转网联”行动,开展“人工智能+”行动,加快工业大模型研发布局,推进人工智能赋能新型工业化。山东实施产业链高质量发展行动,突出高端化、智能化、绿色化,整合建立18条标志性产业链和66条重点产业链。湖北建设全国数据要素市场中部枢纽,2025年要完成1万家规上工业企业数智化转型,数字经济核心产业增加值超过6000亿元,把湖北打造成全国数实融合发展示范区。
四是统筹科技创新相关人才、金融等要素保障,促进创业投资高质量发展。健全多层次金融服务体系,壮大耐心资本,加大科技人才队伍储备,培育创新型企业。广东提出,以科技创新引领新质生产力发展,创新链产业链资金链人才链深度融合。浙江提出,做深做实教育科技人才一体改革发展的文章,做深做实科技创新和产业创新深度融合的文章,以创新浙江引领新质生产力发展。山东提出,完善“科融信”综合服务机制,扩大“拨投贷”“先投后股”试点,引导社会资本投早、投小、投长期、投硬科技。安徽提出,建立未来产业投入增长机制,探索组建未来产业发展基金。


(四)防风险:财政金融协作化解存量债务,遏制隐性债务新增
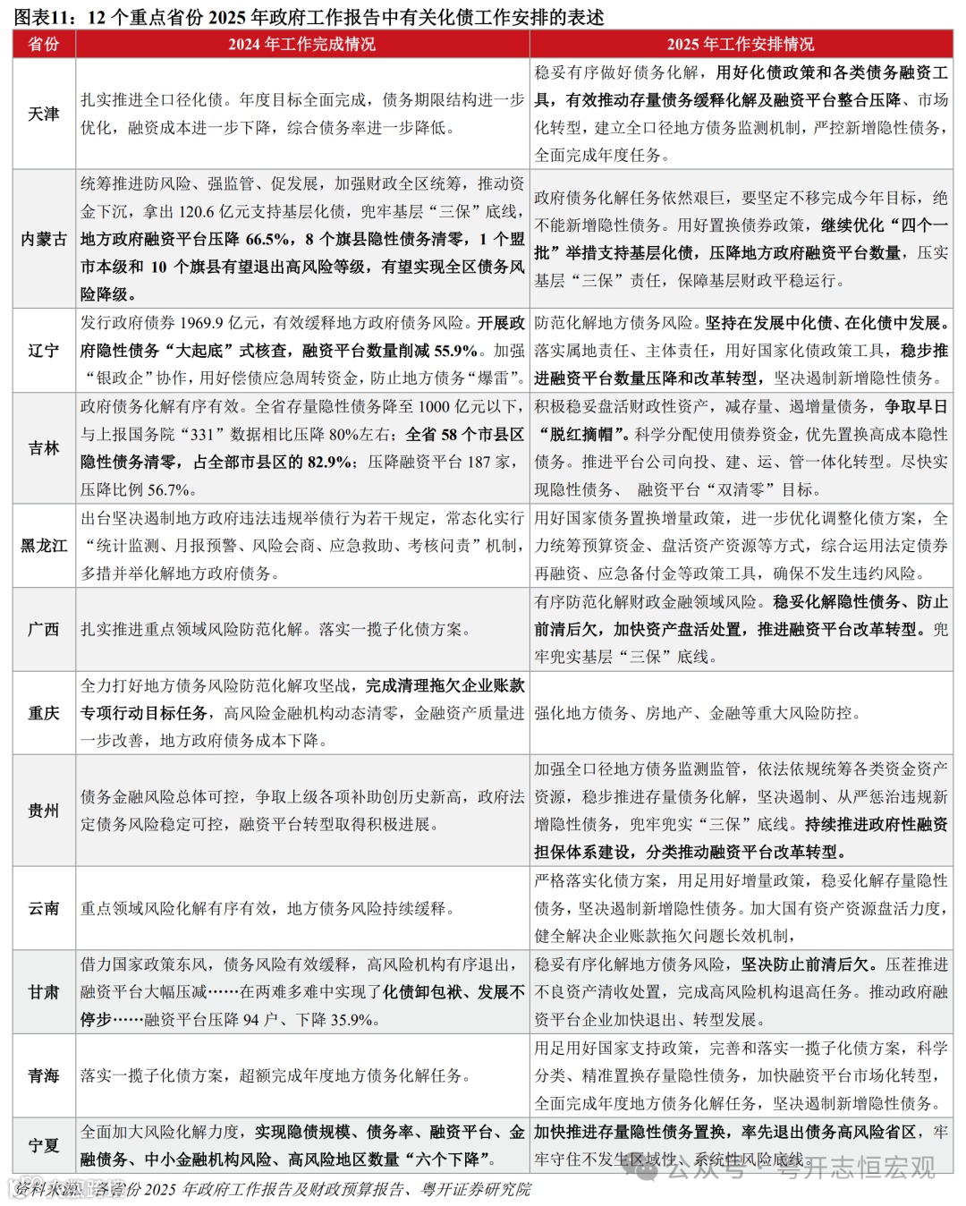
2024年是地方化债力度大年,化债思路从防风险转向防风险与促发展兼顾。中央“6+4+2”的一揽子化债举措,在五年内以10万亿真金白银支持地方化解12万亿的隐性债务,将极大地缓解地方政府的流动性风险,激发地方政府发展经济的积极性和能力。2024年,多个省份提及地方债务风险“有序化解”。例如,甘肃“债务风险有效缓释,融资平台大幅压减”,实现了“化债卸包袱、发展不停步”;青海“超额完成年度地方债务化解任务”。鉴于当前财政收入增速放缓、地方财政总体紧平衡形势,2025年化解债务风险仍是地方防风险重要工作。
第一,扩大专项债发行规模,用好财政资金工具更加精准支持债务置换。地方政府专项债券置换隐性债务是最直接的隐性债务化解方式。2025年全国预计有2.8万亿元地方债券用于化债,包括用于置换存量隐性债务的再融资专项债2万亿元,用于化债的新增专项债8000亿元。各省获得的财政支持化债的置换债券额度有差异,资金使用更加重视基层债务风险缓释、债务结构优化。如内蒙古优化“四个一批”举措支持基层化债,吉林“优先置换高成本有息债务”,湖南提出“严控村级债务”。
第二,加大金融化债支持力度,用好应急备付金等政策工具。2024年,央行设置应急流动性借款,重点省份在自身难以完成化债任务时可获得央行应急流动性支持。天津 “用好化债政策和各类债务融资工具”,化解存量债务风险;内蒙古推动金融机构集中谈判降息,减轻债务利息支出负担。目前金融化债受限于地方金融资源条件、地方政府协调力度不同,各地金融化债进展程度差异较大。后续随着特别国债发行补充国有大型商业银行核心一级资本,金融支持化债力度或进一步加大。2025年1月10日国新办新闻发布会表示,银行正在测算和细化补充资本金的方案,财政部将抓紧推动实施,预计融资平台经营性债务重组置换具备较大空间。
第三,加快融资平台清理和城投市场化转型,分类施策加速“退平台”。短期来看,城投公司积极提高市场化业务占比,退出平台名单,主要是为了突破融资限制,获取市场化融资。长期来看,城投公司需从“提高市场化业务占比”的初级阶段过渡到“提高市场化竞争力”的高级阶段,关注城投公司转型的实质和可持续性。2025年,吉林部署推进平台公司“向投、建、运、管一体化转型”;贵州通过“持续推进政府性融资担保体系建设”,分类推动融资平台改革转型;甘肃“推动政府融资平台企业加快退出、转型发展”。
第四,严守财经纪律严控增量债务,部分地区有望退出化债重点省份名单。地方均强调财经纪律,遏制债务新增,防止“前清后欠”。2025年,宁夏加快推进存量隐性债务置换,有望成为“率先退出债务高风险省区”。还有一些重点省份提及推动全域债务风险下降或降级,天津“综合债务率进一步降低”,吉林争取早日“脱红摘帽”,内蒙古“有望实现全区债务风险降级、有望率先退出高风险省份”。

中资企业出海 泰国|越南|印尼|柬埔寨|马来西亚|墨西哥|美国


