黄文涛、刘天宇(黄文涛系中信建投证券首席经济学家、中国首席经济学家论坛理事)
摘要
1. 政策发力点正在从传统“铁公基”投资转向“投人+提质”。城市更新从老旧小区改造扩展到地下管网、绿色节能、智慧治理等综合工程;教育、健康、养老、就业培训等“人本投资”首次被写入宏观政策框架,中央补助、专项债和政策性金融正快速向这些领域倾斜。体现政策从增量扩张转向存量提质和民生导向的新取向。
2. 战略新赛道与“反内卷”治理将重塑产业结构。未来政策将在供给侧出清过剩产能、需求侧扩大高端和绿色消费双向发力,既抑制低水平价格战,又为高端装备、绿色能源、数字产业等新领域释放投资与盈利空间。
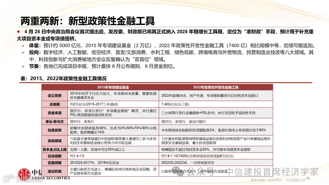
3. “两重”“两新”仍是下半年财政主要抓手。超长期特别国债、地方专项债和新型政策性金融工具将提供充足发力空间,助力经济实现5%的增长目标。
展望2025年下半年,宏观增长底气足,政策工具箱充裕。超长期特别国债、专项债、新型政策性金融工具等资金预计超3万亿,将集中投向“城市更新、投资于人、反内卷、两重两新、产业升级”五大主线,其中,基建再成稳经济压舱石。
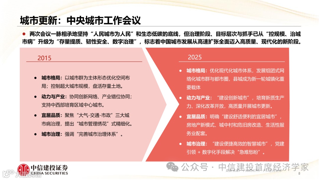
城市更新进入 2.0:从“老旧小区改造”升级为“存量提质+韧性安全+数字治理”综合工程,覆盖建筑节能、地下管网、公共空间、智慧治理、生态修复与文化活化等领域,产业链长度远超传统基建。
“投资于人” 领域财政支出占比已超 40%,全国性生育补贴可能 8 月上线,与地方差异化追加补贴叠加,助力民生改善。
“反内卷”政策与战略新赛道重塑产业结构。低空经济、海洋经济、数字经济与人工智能等“新质生产力”赛道,通钢铁、光伏、电池等行业的“反内卷”限产提质行动相互配合,未来政策将在供给侧出清过剩产能、需求侧扩大高端和绿色消费双向发力,既抑制低水平价格战,又为高端装备、绿色能源、数字产业等新领域释放投资与盈利空间。
“两重”“两新”仍是下半年财政主要抓手。财政支出和新型政策性金融工具将提供充足发力空间,助力经济实现5%的增长目标。
正文

欢迎关注、点赞、转发
免责声明:
1.部分文字和图片来源于网络不对相关图片内容享有任何权利
2.我方重申:所有转载的文章、图片、音频视频文件等资料知识产权归该权利人所有,但因技术能力有限无法查得知识产权来源而无法直接与版权人联系授权事宜,若转载图片可能存在引用不当或版权争议因素,请相关权利方及时通知我们,以便我方迅速删除相关图文内容,避免给双方造成不必要的损失;
3.因文章中文字和图片之间亦无必然联系,仅供读者参考。
文章来源《网络》






