实战攻略
-0基础小白也能轻松上手-
近年来,TikTok已从单纯的短视频平台转型为集内容、社交、电商于一体的超级应用。TikTok Shop( TikTok 电商)作为其核心业务之一,正在全球迅速扩张,成为跨境电商和品牌营销的新风口。
TikTok Shop的全球概况
自 2021 年正式入局全球电商赛道,TikTok Shop已经在14个国家开放了入驻通道,成功覆盖欧美、东南亚、中东等核心市场。
美国市场
2023年9月正式上线,采用“闭环电商”模式(商家需用 TikTok 仓储物流),避免与亚马逊直接竞争。
2025年初,美国取消800美元以下进口商品免税政策(即"小包免税"政策终结),对所有不符合"最低限度"资格的货件征收10%关税,导致跨境卖家的物流成本普遍上升20%-30%。
TikTok则凭借其"本地化备货"模式,有效规避了关税波动的影响,在Temu和SHEIN销售额分别下滑32%和16%的情况下,TikTok美国站销售额逆势增长15%。
东南亚市场
2024年,平台全球GMV飙升至326亿美元,其中东南亚地区凭借印尼、泰国、越南等国家的强劲表现,成为重要增长引擎。
TikTok Shop在该区域推出了"退款不退货"政策。印尼是平台首个试点国家,自 2021 年上线后 GMV 增速惊人。虽因政策调整经历短暂关停,但迅速恢复增长态势,2022 年 GMV 达 25 亿美元。泰国政府宣布对价值不超过1500泰铢的进口商品免征关税,为跨境电商创造了极为有利的营商环境。
2025年2月,TikTok Shop墨西哥站正式上线,首日GMV即突破500万美元,平台推出的免佣金和免运费优惠政策吸引了大量优质卖家入驻。
新兴市场
中东:2023年进驻沙特、阿联酋,依托当地高人均消费能力和社交媒体活跃度,实现快速增长。2024年中东地区GMV同比增长超200%,成为继东南亚后的又一爆发式增长区域。
墨西哥:2025年1月13日上线,采用“内容场+货架场”双模式,2025年Hot Sale大促(5月19日-6月3日):GMV同比暴涨208%,订单量增长63%;其中内容场(直播/短视频)GMV增长239%,货架场(商城)增长191%。
巴西:2025年4月启动首批本土卖家定向邀约入驻,也是继墨西哥后拉美第二个国家站点。用户基数大,但物流和支付基建尚不完善,暂未开放跨境店铺及全托管模式。以年轻流量红利 + 本土化支付/物流基建 + 内容电商模式为核心竞争力,短期内聚焦美妆、3C等高增长类目,中长期有望复制东南亚增长路径。
(2025年TikTok主要区域市场对比分析)
TikTok Shop 的运营模式
01
TikTok Shop入驻流程
卖家需要准备公司资质(中国大陆或中国香港注册的有效营业执照)、法人身份证明(需与营业执照信息一致)、物流与仓储信息(发货仓库地址及海外退货仓地址)以及Payoneer支付账户。
值得注意的是,2025年TikTok已取消必须提供第三方电商平台经验的限制。
02
TikTok Shop店铺模式
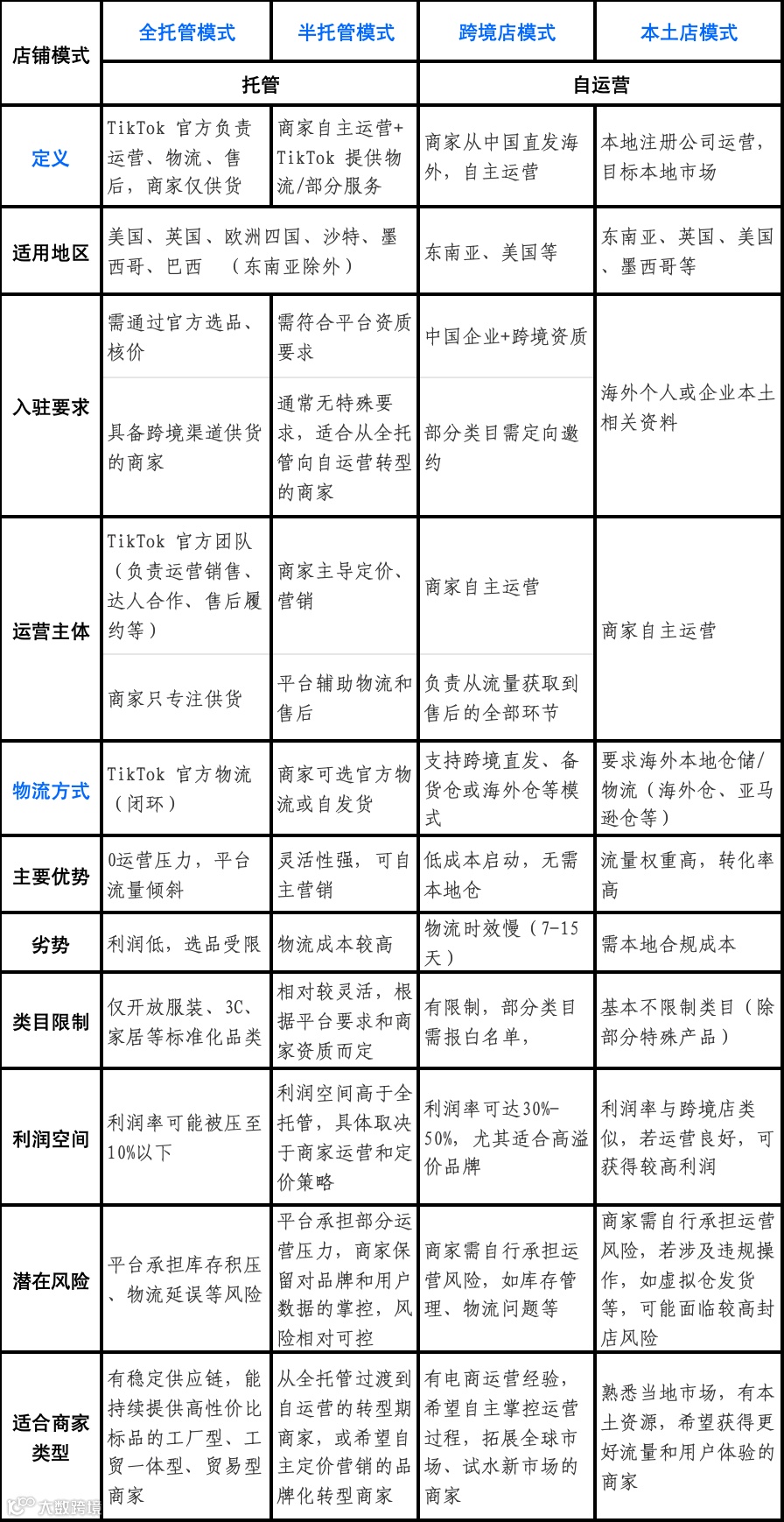
TikTok Shop的店铺模式主要分为:全托管,半托管,跨境店,本土店四种类型。
03
四步决策法与组合运营策略
针对2025年的市场环境,卖家可采用以下四步决策法科学选择店铺类型:
评估资源:若有本地身份/仓配能力→本土店(利润更高);若仅有国内执照+供应链→跨境店(启动更快)
测试市场:先开马来西亚跨境店测试产品点击率;爆款验证后,在美国开本土店提价20%销售
控制风险:跨境店避免敏感类目;本土店用企业店资质+真实云仓地址规避二审
组合打法:"跨境店测款+本土店盈利"是2025年最优路径
(图源网络)
TikTok Shop 的实战建议
01
选品策略
数据化筛品:根据平台数据,美容工具(如睫毛膏)、零食礼盒、运动服饰等TikTok热搜商品具有较高的转化潜力。同时关注高利润、低退货风险的蓝海类目,如宠物殡葬、户外储能设备、小众运动装备等。
客单价分层策略:数据显示,42%的TikTok用户单笔消费低于50美元(冲动消费主力),同时有20%的用户年消费超过250美元(高客单价潜力),卖家应根据自身资源禀赋选择适合的价格带。
区域化选品:东南亚市场对价格敏感,适合小包装、高频消费的日用品;美国市场则更看重品质和创新,功能性产品和解决特定痛点的商品表现突出;墨西哥作为新兴市场,兼具性价比需求和升级消费潜力。
02
TikTok Shop流量获取
01
带火账号冷启动
找对标:搜索行业关键词,复制TOP10账号内容结构
蹭热点:#TikTokMadeMeBuyIt等官方话题
首月测试期:每天发布3条使用场景类的短视频
投流测试:首日$20左右测试5条视频(具体金额根据地区差异),保留ROI>2的继续加投打造爆款
02
达人合作
面对2025年达人合作的新环境,卖家需要采用分层建联策略提高效率:
头部达人(粉丝>50万):采用分佣+坑位费模式,主打品牌曝光。这类合作成本较高但影响力大,适合新品上市或大型促销活动。
腰部达人(粉丝5-50万):性价比最高的合作区间,可采用纯分佣或低坑位费+高佣金模式。
素人矩阵(粉丝<5万):通过免费寄样+专属折扣码方式批量合作,产出大量测评内容。
03
风控与合规
避免使用网红音乐(用TikTok商用音乐库)
产品图自主拍摄(禁用亚马逊卖家图)
欧美市场:提前准备CE/FCC认证
东南亚:清真认证商品流量加权
▌文章来源:易杰出海EJET Global、TK赣南社
▌免责声明:本公众号转载文章不以商业为目的,旨为业界分享更多信息,文章版权及插图归原作者或者网站所有,如有不妥之处敬请及时联系删除。
添加EGO长兴数字贸易产业园招商经理
快速获取最新入驻政策
与跨境卖家一起交流~

