搜索
首页
大数快讯
大数活动
服务超市
文章专题
出海平台
流量密码
出海蓝图
产业赛道
物流仓储
跨境支付
选品策略
实操手册
报告
跨企查
百科
导航
知识体系
工具箱
更多
找货源
跨境招聘
DeepSeek
首页
>
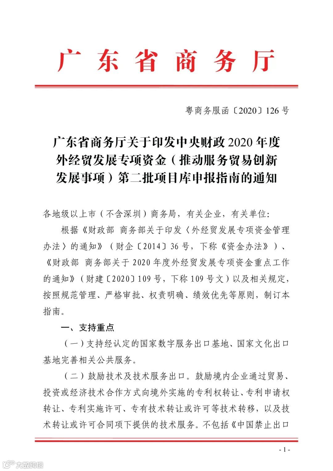
广东省商务厅关于印发中央财政2020年度外经贸发展专项资金(推动服务贸易创新发展事项)第二批项目库申报指南的通知
>
广东省商务厅关于印发中央财政2020年度外经贸发展专项资金(推动服务贸易创新发展事项)第二批项目库申报指南的通知
广东省数字贸易与服务产业促进会
2020-08-17
2
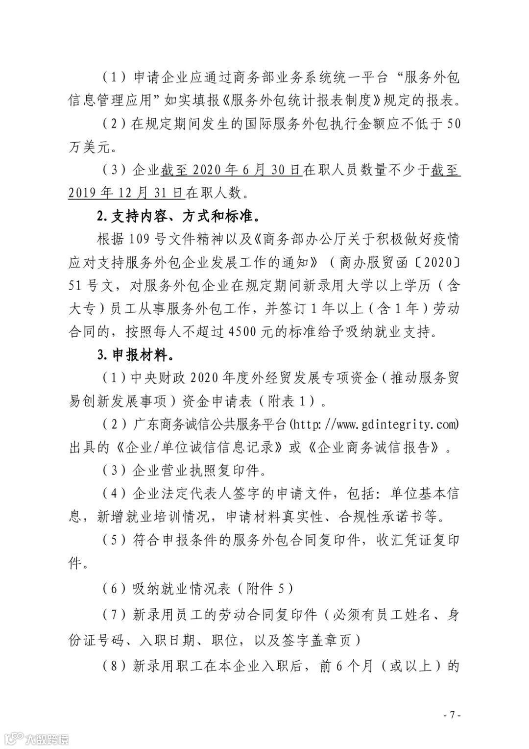
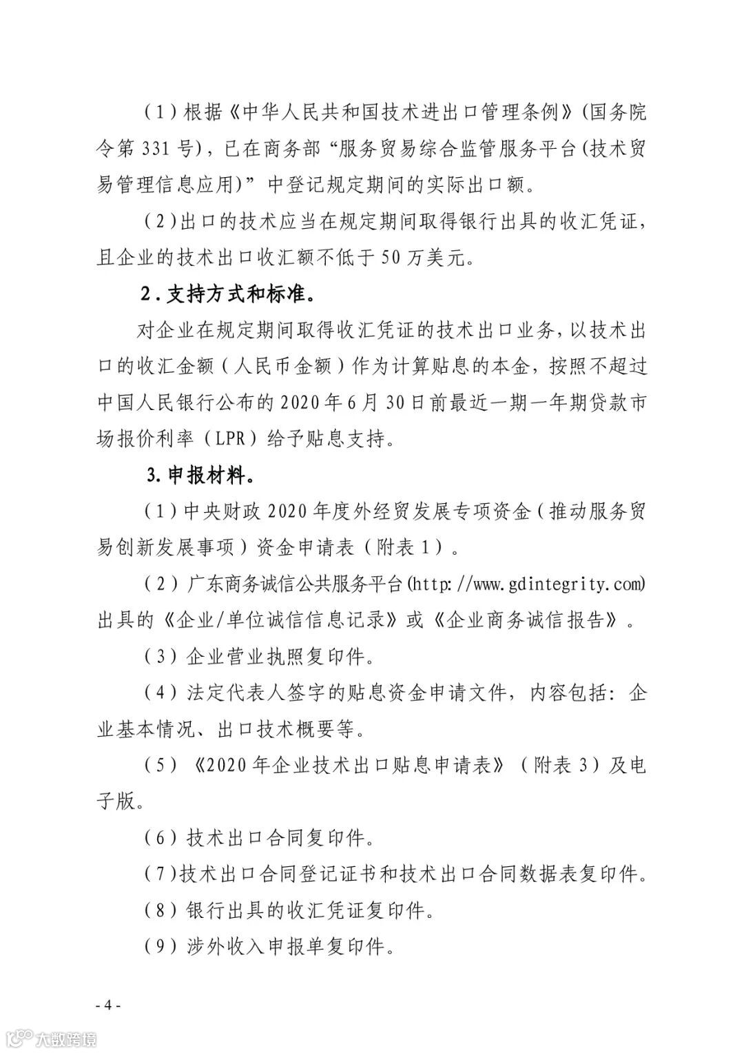
导读:提交申报材料的具体要求以地市商务部门通知为准
点击阅读原文,下载申报材料↓
【声明】内容源于网络
0
0
广东省数字贸易与服务产业促进会
广东省数字贸易与服务产业促进会
内容
1337
粉丝
0
关注
在线咨询
广东省数字贸易与服务产业促进会
广东省数字贸易与服务产业促进会
总阅读
4
粉丝
0
内容
1.3k
在线咨询
关注