在当今的信息时代,算法已成为各行业不可或缺的一部分,其角色至关重要。它不仅极大地改善了我们的生活和工作方式,还在各种创新性的应用中展现出巨大的潜力。然而,随着算法应用的广泛性和深入性,如何合规地备存算法,保护用户的利益和隐私,确保算法公正公平地运行,已成为一个不容忽视的问题。接下来,本文将为您图文分享几个算法备案的知识点。
《生成式人工智能服务管理暂行办法》第十七条和第二十二条的要求,提供具有舆论属性或者社会动员能力的生成式人工智能服务的企业都需要做算法备案和大模型备案。
建议以下类型企业做大模型备案:
-
模型是属于自研、或是基于开源模型二次微调或魔改过、有较多训练数据的。
-
企业规模较大或模型服务应用程序规模较大的。
-
以生成式人工智能为经营主业、需要做商业宣传使用企业。
-
所在地有针对通过备案有相应补贴政策的。
-
地方网信办、工业和信息化局等相关部门通知或推荐的企业。
以下企业不需要做大模型备案:
非从事生成式人工智能大模型相关业务的企业。
不具备舆论属性或社会动员能力的生成式人工智能服务(如纯自用或仅服务少数B端用户)。
纯调用第三方大模型API接口的情形(需要做算法备案和登记备案)。
企业主动向属地网信办(省级)发起申请
网信办核准后反馈需要提交的材料,并选派指导老师
企业完成自评估,并准备备案所需材料(这里是重点)
提交材料给属地网信办评估(这里可能会涉及驳回修改)
材料评估通过,属地网信办进行安全性评测,也就是大模型接口安全评测
安全评测通过,提交材料给中央网信办复核
中央网信办复核通过,进行大模型接口安全评测
通过后会在互联网信息服务算法备案系统网站公示,备案完成
因为备案流程涉及到多个环节、多个部门,不同企业情况也不尽相同,备案工作所需周期不是一定的。但按照我们的实践经验来看,从开始筹备,到最终公示,一般3-6个月的时间。
《大模型上线备案申请表》;
《附件1:安全自评估报告》;
《附件2:模型服务协议》;
《附件3:语料标注规则》;
《附件4:关键词拦截列表》;
《附件5:评估测试题集》 ;
其他所需材料等。
多模态产品材料要求: 若涉及多模态产品(即能够接收/处理并理解/生成文本、图像、音频、视频等多种形式信息的人工智能产品),需按不同模态分别提交《附件5:评估测试题集》。
安全风险参考: 《生成式人工智能服务安全基本要求》中明确指出了语料及生成内容需防范的五大主要安全风险,备案时应予以参考。
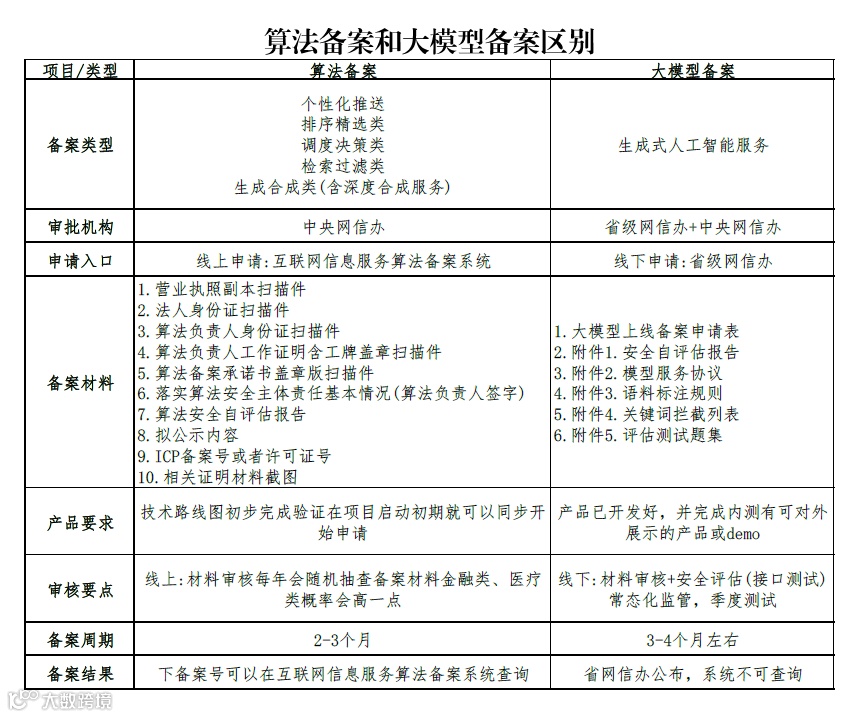
这两者在备案类型、材料、审批等多方面都有不同,以下表格清晰对比:
大模型备案咨询
联系人:戴小姐 13316220466

