36氪研究院发布《2024年中国产业出海发展研究报告》总结重点产业的出海现状和新机遇等,为已出海或潜在出海企业制定出海战略提供参考。
本报告的重点研究问题如下:
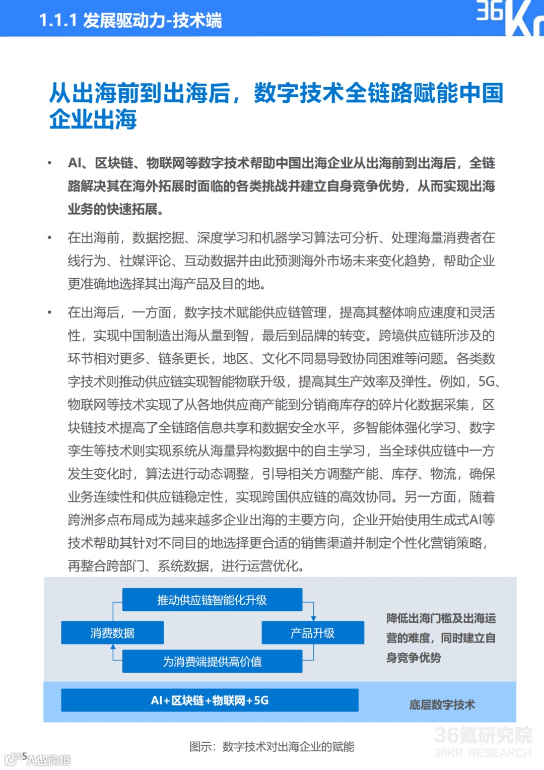
中国产业出海发展过程中有哪些驱动力?
中国产业出海地域分布面临怎样的变化?
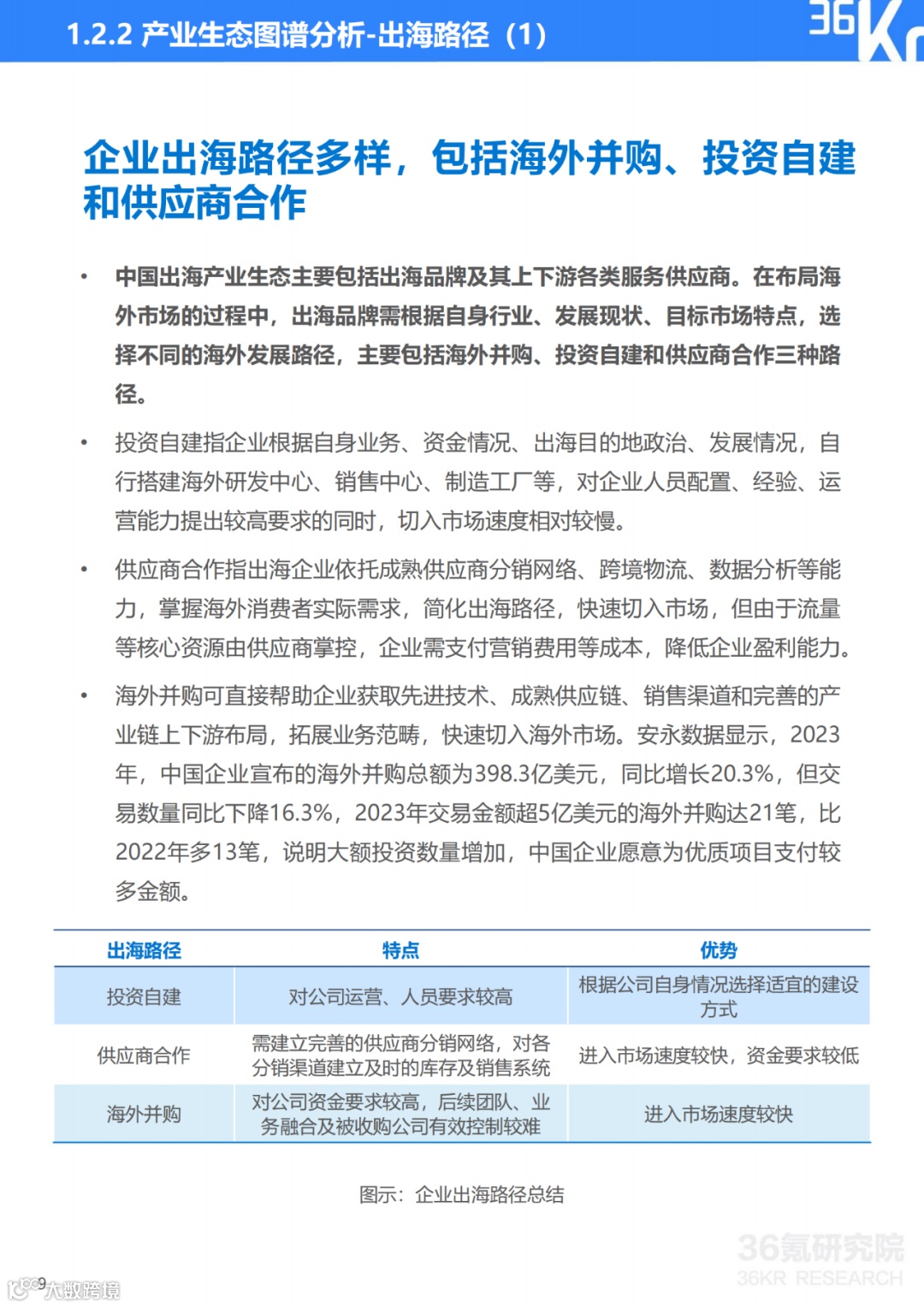
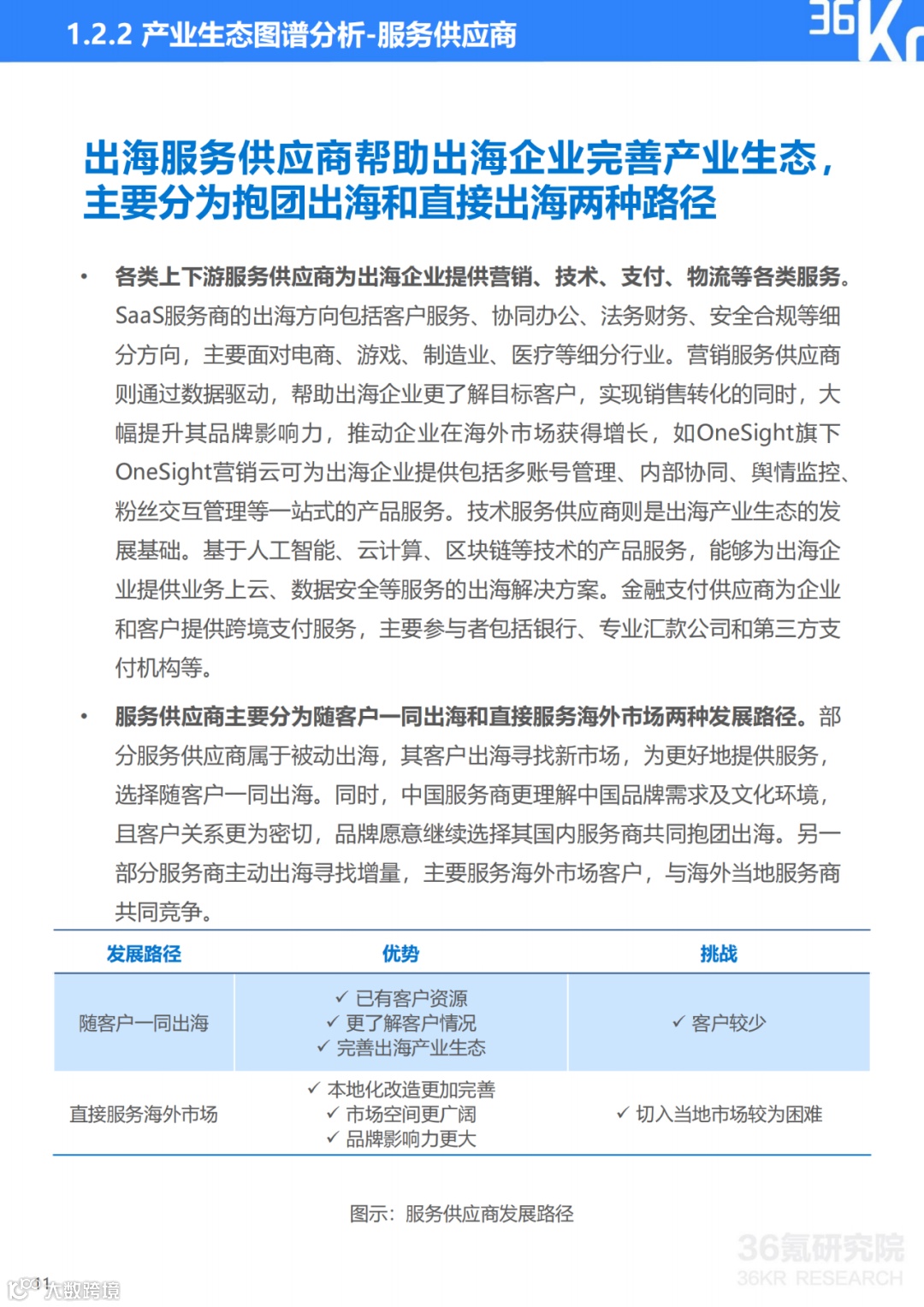
目前中国出海产业生态中,玩家分为哪几类?各类代表企业有哪些?
中国重点产业出海现状如何?
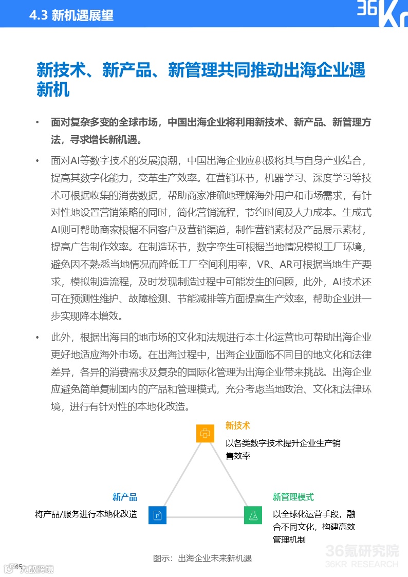
中国出海企业如何抓住发展新机遇?
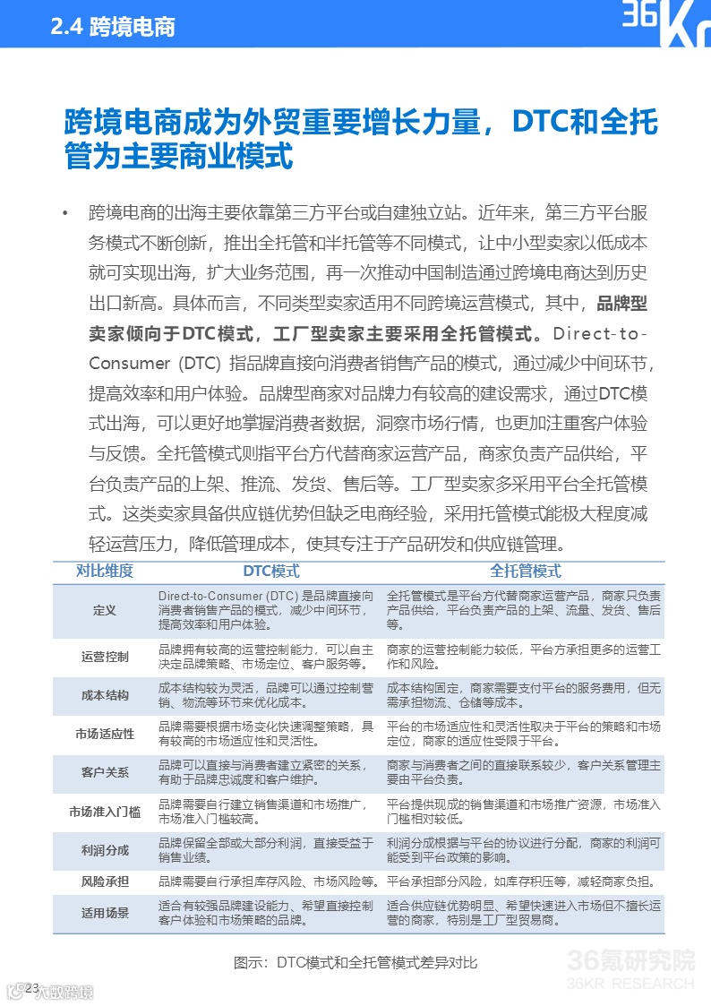
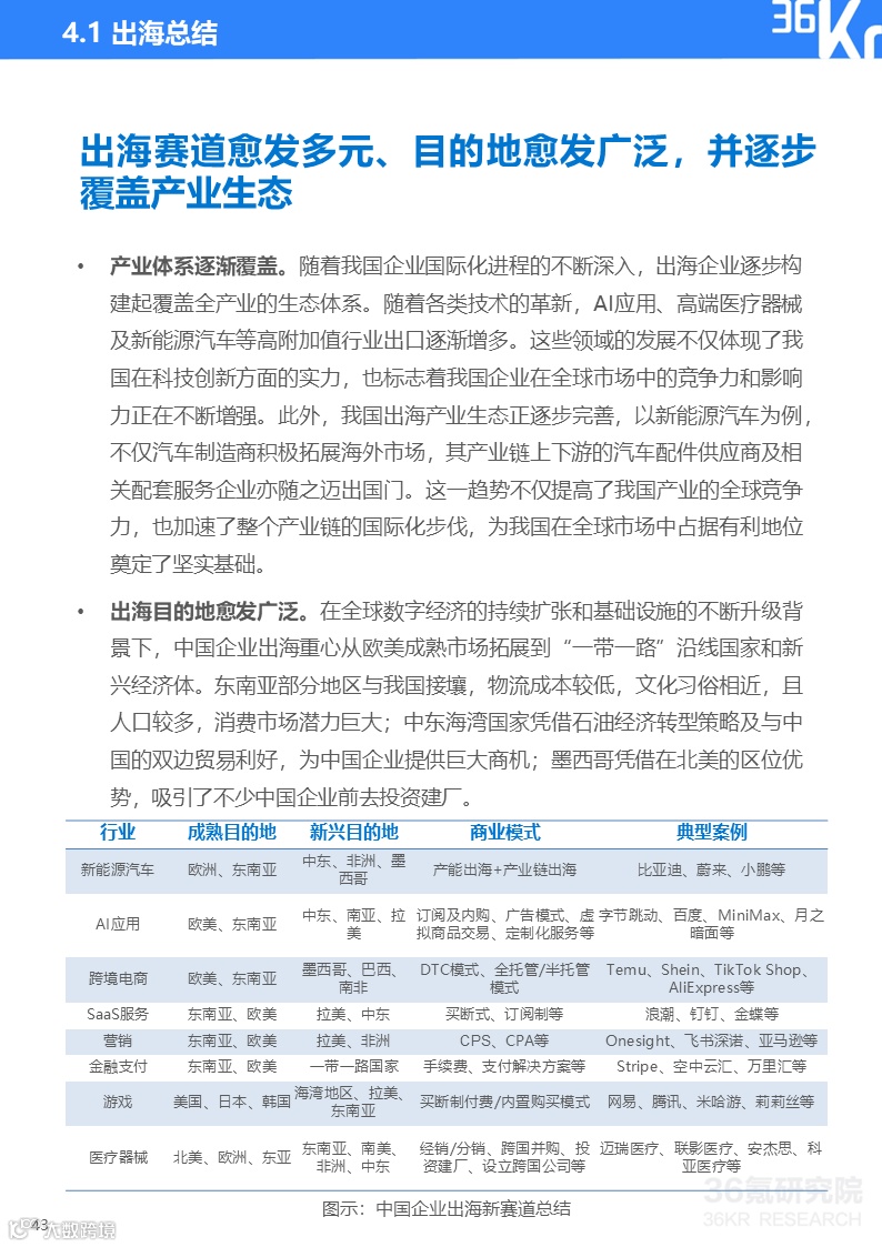
中国重点产业出海现状
“
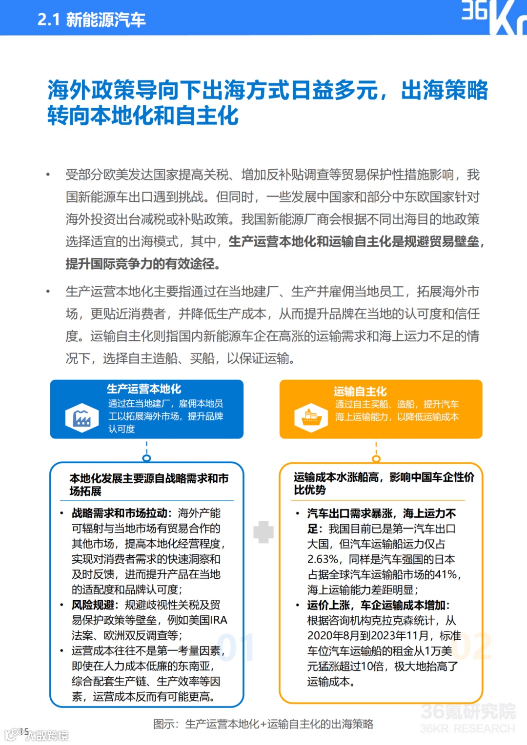
中国新能源汽车产业迈入“产能出海+产业链出海”新阶段• 中国新能源汽车产业的全球化大致可分为三个阶段:
(1)产品出海。随着中国新能源汽车厂商在三电系统等核心领域建立了技术优势,中国车企抓住全球绿色出行的转变期,开始进行整车出海。
(2)产能出海。为规避贸易壁垒并降低生产成本,出海建厂和研发基地成为企业在海外建立品牌优势的新方式。海外建厂和研发中心可帮助车企进行本地化生产、运营,更针对当地消费者进行产品研发和适应性改进。
(3)产业链出海。一方面,随着中国新能源汽车厂商在海外布局的深入,进一步带动有竞争优势的上游电池、材料及下游充电桩等配套企业开始积极布局海外市场,建设海外基地,形成全球供应体系。另一方面,发展中国家缺乏使用新能源汽车所需的充电桩、换电站等基础设施,从而限制新能源汽车需求的增长,产业链的出海将补足当地新能源汽车产业发展的空缺,带动需求的释放,从而形成滚雪球式良性发展。

• 新能源车出口量逐年提升,已成为汽车出海新主力。中国新能源汽车产业在科技创新引领下实现高速发展,近年来,接连超过韩国、德国、日本,成为全球第一大汽车出口国。中国汽车工业协会数据显示,2023年,汽车出口量近500万台,其中新能源乘用车129.3万台,占比26%,较2020年增长近6倍。
• 从出海目的地来看,西欧和东南亚为核心出口市场,北欧、南欧渗透率相对较低。受环保意识影响,欧洲新能源汽车需求较多,但北欧与西欧新能源工业体系较为落后,产能不足,较依赖进口,为我国打开欧洲市场创造机会,其中,比利时、英国、斯洛文尼亚、法国成为热门目的地。东南亚市场空间则更为广阔,一方面,政府出台大量政策实现新能源转型,刺激电动车消费,并吸引外国厂家进入投资;另一方面,东南亚拥有丰富的动力电池及原材料厂商所需的矿产资源,有利于新能源汽车产业链发展,泰国成2023年中国新能源汽车出口量最高的国家之一。此外,以巴西为代表的拉美地区在当地政策的支持下也正在成为中国新能源车出海的重要目的地,但拉美地区充电桩等基础设施建设相对落后,巴西等地对进口车辆要求也较高,新能源车出海仍处于初级阶段。

















































