2020年7月,经推进海南全面深化改革开放领导小组同意,推进海南全面深化改革开放领导小组办公室印发了《智慧海南总体方案(2020-2025年)》(以下简称《智慧海南方案》)。
《智慧海南方案》提出,深入贯彻习近平总书记在庆祝海南建省办经济特区30周年大会上的重要讲话精神,落实《中共中央 国务院关于支持海南全面深化改革开放的指导意见》《海南自由贸易港建设总体方案》文件要求,以引领海南高质量发展、支撑高标准建设自由贸易试验区和中国特色自由贸易港为主要方向,对标国际先进水平,发挥政策、区位综合优势,锐意探索,大胆突破,强化创新驱动与智慧赋能,推动新一代信息技术与海南经济社会发展全方位深度融合,着力增强国际化通信服务能力、健全智慧海南体系架构、提升社会智能化治理水平、创新国际一流高端服务体验、培育壮大外向型数字经济和现代服务业,不断优化“一盘棋”统筹协同治理机制,促进资源要素高效有序自由流通,促进产业创新升级,推进治理体系和治理能力现代化,支撑海南完成国家战略使命和目标。
智慧海南总体方案(2020-2025年)
2018年4月13日,习近平总书记在庆祝海南建省办经济特区30周年大会上发表重要讲话,赋予海南经济特区改革开放新使命,建设自由贸易试验区和中国特色自由贸易港,着力打造全面深化改革开放试验区、国家生态文明试验区、国际旅游消费中心、国家重大战略服务保障区(以下简称“三区一中心”),争创新时代中国特色社会主义生动范例,让海南成为展示中国风范、中国气派、中国形象的靓丽名片。
国家在海南建设首个全域自由贸易港,赋予海南先行先试的重大历史使命。建设智慧海南,是支撑海南自由贸易试验区和中国特色自由贸易港建设和履行“三区一中心”国家战略使命的重要抓手,是构建现代化治理体系和治理能力的必然选择,是提升人民幸福感、获得感、安全感的重要手段,是发展数字经济驱动经济高质量发展的高效引擎。为深入贯彻习近平总书记重要指示精神,加快推进智慧海南建设,制定如下方案。
一、总体要求
(一)指导思想
深入贯彻习近平总书记在庆祝海南建省办经济特区30周年大会上的重要讲话精神,落实《中共中央 国务院关于支持海南全面深化改革开放的指导意见》《海南自由贸易港建设总体方案》文件要求,以引领海南高质量发展、支撑高标准建设自由贸易试验区和中国特色自由贸易港为主要方向,对标国际先进水平,发挥政策、区位综合优势,锐意探索,大胆突破,强化创新驱动与智慧赋能,推动新一代信息技术与海南经济社会发展全方位深度融合,着力增强国际化通信服务能力、健全智慧海南体系架构、提升社会智能化治理水平、创新国际一流高端服务体验、培育壮大外向型数字经济和现代服务业,不断优化“一盘棋”统筹协同治理机制,促进资源要素高效有序自由流通,促进产业创新升级,推进治理体系和治理能力现代化,支撑海南完成国家战略使命和目标。
(二)基本原则
支撑战略,创新发展。以服务国家战略使命为视角,支撑引领自由贸易港高质量发展,紧密结合海南“因海而生、向海而兴”的独特区位优势和资源禀赋,在基础设施、创新应用、产业升级、开放发展、组织机制等方面进行前瞻布局,全力打造以国际开放互联、数据高效共享、治理精细智能、服务便捷普惠、实体经济与数字经济有机融合为特征的新型智慧岛。
效果导向,强化服务。以提升治理能力为重点,聚焦人民群众和各类市场主体反映强烈的现实问题,以实际成效和群众满意度为检验标准,强化全省一盘棋和全岛同城化治理,推进新一代信息技术在城市管理、海关监管、民生服务、旅游消费、经济贸易、产业创新各方面的深度应用,切实提升服务质量和供给能力,让智慧成果惠及于民,营造良好发展环境。
开放发展,先行先试。把握自由贸易港是当今世界高水平开放形态的根本特征,以信息流支撑贸易、投资、跨境资金、人员进出、运输来往和数据安全自由流动。构建开放互联的国际化通信环境,开展新型基础设施和信息服务的试验探索,支撑服务“一带一路”国际合作、跨境贸易、国际旅游消费以及外向型产业集聚的实际需求。聚焦关键任务,推进重点领域和重点区域先行示范实施。
地方主体,中央支持。理顺跨部门、跨层级工作机制,强化海南各级政府在智慧海南规划建设和运营管理中的主体责任,发挥中央部委在政策、协调等方面的支持作用,吸纳多元市场主体和社会资本积极参与项目投资和建设,形成各类主体深入协作、产城互动、融合发展的良好格局。
二、发展目标
(一)战略定位
围绕海南在国家战略总体布局中的“三区一中心”发展定位,发挥海南改革开放试验田先行先试的政策优势,全面引入新理念、新模式、新机制、新应用,充分运用先进技术和前沿科技,以打造“数字孪生第一省”为主要手段,以国际信息通信开放试验区、精细智能社会治理样板区、国际旅游消费智能体验岛、开放型数字经济创新高地为四大战略定位和发展方向,引领支撑海南自由贸易试验区和自由贸易港实现高标准建设、高质量发展。
建设国际信息通信开放试验区。进一步提升海南全光网服务能力,前沿部署国际互联网数据专用通道、海缆登陆站、国际通信出入口局,探索部署互联网交换中心等国际通信服务设施。结合海南发展实际需要,适度超前布局5G、工业互联网、物联网、泛智能化市政设施等新型基础设施,构建云边协同一体化计算设施,提升海南“陆海空天”一体化综合服务能级。依托离岛优势,率先建成国际信息通信开放试验区,满足自由贸易、国际旅游等需求。
打造精细智能社会治理样板区。构建全局视野、精准映射、虚实交互、模拟仿真、智能干预的数字孪生治理体系,覆盖陆地和海域,实现全岛人流物流资金流、社会生产、市场经营、生态环境、交通运输、海事活动、海关监管等全要素数字化和虚拟化,运行状态实时可视可控,“规建管”一体化高效协同,全面提升社会管理和生态治理水平,打造虚实融合、数据驱动、科学决策、精细智能的社会治理样板区。
创建国际旅游消费智能体验岛。强化基于大数据的旅游综合服务市场监管,综合运用多元化信息技术,拓展以智慧旅游为核心的融合服务消费新场景、新体验,前沿探索发展国际化远程医疗、远程教育、智慧康养等高端服务业,全面对接和服务国际国内两个市场,塑造海南智能化、多元化、个性化高端旅游服务品牌。同步提升全岛数字政府服务能力和民生公共服务质量水平,打造国际旅游消费智能体验岛。
构筑开放型数字经济创新高地。聚焦推动新型工业、热带农业等优势产业数字化、智能化转型升级,培育壮大智慧物流、国际航运、国际金融、智慧会展等外向型高端服务业,做优做强互联网、大数据、区块链、人工智能、信息安全、电子竞技等数字新产业,推动离岸创业创新和数据跨境服务,打造法治化、国际化、便利化营商环境,建成立足南海、辐射21世纪海上丝绸之路沿线国家的开放型数字经济创新高地。
(二)总体架构
秉承“统一架构、统一标准、集约建设、长效发展”的设计思想,以“大连接”“大平台”“大数据”为核心,坚持海南省统筹规划、统筹布局、集约部署,自上而下构建体系优化、资源共享、功能强大、应用丰富、管理高效的智慧海南总体架构(如图1)。
智慧海南总体架构包括“四梁八柱”和“地基”。“四梁”指国际信息通信开放试验区、精细智能社会治理样板区、国际旅游消费智能体验岛、开放型数字经济创新高地四个战略定位;“八柱”包括打造5G和物联网等新型基础设施、提升国际信息通信服务能力、创新现代化治理和智慧监管新模式、构建立体防控智慧生态治理体系、优化国际旅游消费服务智慧化体验、推动数字政府和智能公共服务创新、加快优势产业数字化转型、数字新产业做优做强等内容。“地基”包括智慧大脑、能力中台、支撑体系以及机制体制等共性设施,通过构建智慧大脑和能力中台,形成智慧海南“内核”和技术创新“引擎”,通过健全运营、标准、安全一体化支撑体系,形成多主体高效配合、多要素有力支持的资源中心和生态体系。
(三)阶段目标
至2021年底,智慧海南架构体系基本确立,关键基础设施和核心平台初步建成,以5G、物联网为代表的新型基础设施和国际通信建设取得初步突破,数字孪生城市覆盖重点区域,应用试点取得成效,虚实融合的治理模式启动探索,保障智慧海南建设运营的机制体制基本就绪。
至2023年底,智慧海南资源要素体系和机制体制基本完善,对自由贸易港的引领支撑作用进一步彰显,驱动经济质量、服务质量、生态质量不断提升。信息基础设施向高速、泛在、智能方向升级,便捷畅达的国际化通信环境基本确立。新一代信息技术全面赋能产业数字化和数字产业化提速。基于数字孪生城市的精细治理能力、海关监管能力和服务能力持续增强。
至2025年底,以“智慧赋能自由港”“数字孪生第一省”为标志的智慧海南基本建成,国际信息通信开放试验区、精细智能社会治理样板区、国际旅游消费智能体验岛和开放型数字经济创新高地的战略目标基本实现。国际互联网业务开放和信息服务、国际医疗康养和旅游消费服务、数字孪生驱动的一体化智慧监管和治理模式、离岸创业创新以及数据跨境服务等特色领域综合能力领跑全国,初步将海南打造成为全球自由贸易港智慧标杆。
三、重点任务
(一)建设国际信息通信开放试验区
打造泛在接入、泛在感知、泛在标识、泛在计算、泛在智能的新一代信息基础设施。建设高水平光纤宽带网络,构建高速便捷的国际信息通信能力。超前布局5G、物联网、人工智能、工业互联网、云计算等新型基础设施,完善边缘计算、超级计算中心建设,全面提升“数字新基建”体系化支撑能力。
1. 5G和物联网等新型基础设施建设工程
推进5G通信网络建设。落实5G网络配套需求,结合电力供给侧结构性改革,降低5G用电成本,推动公共资源开放、转供电改造等工作。推进海南省5G站址规划编制,制定5G建设规划和实施方案。以应用为突破,结合博鳌亚洲论坛、智能网联汽车、智慧旅游、智慧医疗、智慧教育等项目工程和垂直行业应用,推进5G精品网络建设。加快建设5G低频广域覆盖网络,实现城区外“一张网”覆盖。探索5G网“一号接入、异网漫游”运营模式。(牵头单位:海南省、工业和信息化部、发展改革委)
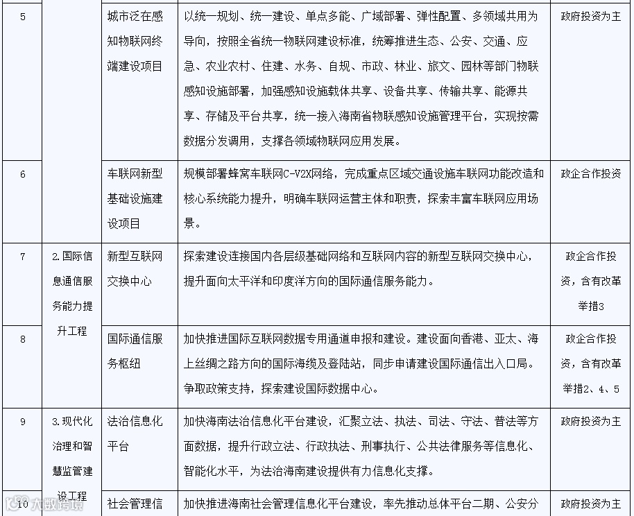
构建南海区域立体化通信能力。推进南海区域海底光网建设,拓宽本岛到三沙等主要岛屿岛礁的光纤宽带网络。完善岸基、岛礁、船载4G/5G基站建设。以文昌国际航天城为核心,建设“航天+5G”应用示范基地,布局5G及后续关键技术。加大部省协同,发展卫星宽带网络服务和应用,建设天地一体化通信网络。结合智慧公路建设,选择若干高速公路、加快部署LTE-V2X和5G网络,提升路网运行监测、突发事件应急处置、出行信息服务能力,促进5G+车联网加快发展,带动海南省路网规模应用。(牵头单位:海南省、工业和信息化部、发展改革委)
建设高速泛在的基础网络。推进骨干网和城域网扩容升级,提高出省海缆共建共享水平。加强“五网”基础设施统筹协调,一体化部署“五网”集成复合通道设施。推动通信网络与水、电、气、路网融合发展,促进五网同步提质升级。完善互联网数据中心、广电网络枢纽等核心机房建设,优化海南省CDN网络部署。推进城乡一体化“双千兆网络”建设,打造“万兆光网”示范园区。提升高速公路、高铁环线移动通信网络质量。完善省、市县、乡镇(街道)、行政村四级电子政务外网“一张网”建设。推进公安视频专网扩容和覆盖延伸。加快推进IPv6规模部署,完善IPv6监测平台,推广IPv6全面应用,发展下一代互联网技术产业体系。(牵头单位:海南省、工业和信息化部)
建设基于物联网的基层医疗机构服务体系。推动5G网络覆盖海南省463家乡镇医疗机构、126家市县医疗机构和10家省级医疗机构。基于物联网技术推动心电图、数字影像(DR)、超声技术全面普及乡镇医疗机构,推动病理诊断普及所有市县医疗机构。在此基础上,以医疗联合体为基本单元,建立省-市县-乡镇三级物联网医疗服务体系,实现大病不出岛、小病不进城。(牵头单位:海南省、卫生健康委、发展改革委、工业和信息化部)
建设工业互联网标识解析体系。加快设立海南省工业互联网标识解析体系引导资金,引导海南省工业互联网项目研究、网络改造和二级节点建设。鼓励深海科技、航天科技、生物医药、油气产业、低碳制造业、清洁能源产业等海南省内基础较好、规模较大的产业先行开展工业互联网研究,推进企业数字化升级改造。鼓励运营商升级企业外网,推进龙头企业进行内部网络基础设施升级改造,建设工业互联网标识解析二级节点创新示范项目。(牵头单位:海南省、工业和信息化部)
布局“空天地海”一体化智能物联体系。推进海南省物联网设施统筹集约建设,建设5G超高清高位视频监控一张网,构建覆盖地下、地面、海域、空中的全域立体感知监测网络。完善移动物联网网络覆盖,支撑广覆盖、大连接、中低带宽的物联网应用。加强卫星遥感应用和服务,获取海域遥感影像,建设南海区域海洋三维信息模型。推进厘米级北斗卫星导航定位地基增强系统建设,推广北斗定位服务。部署多功能信息杆柱、智能候车亭、智能井盖等智能化市政基础设施,推进城市综合管廊、水电气管网数字化、智能化改造升级。加快车联网基础设施建设。完善电力信息通信网络和调度控制系统,提升电网智能化水平,开展智能运维、三表集抄等新应用试点。加强物联网基础安全管理,建立健全制度、标准和技术保障体系,加大跨行业物联网安全态势感知和风险预警。(牵头单位:海南省、工业和信息化部、发展改革委)
部署云边超智能计算基础设施。以海口、三亚、澄迈为核心布局海南省数据中心建设,推进数据中心绿色化、集约化、智能化改造。建设海南省政务云平台,推进政务云扩容升级和灾备体系建设,推进各级部门信息系统向海南省政务云集约化迁移。布局泛在边缘计算能力,优先部署海口、三亚、琼海自动驾驶测试路段、博鳌乐城国际医疗旅游先行区等区域移动边缘计算(MEC)。推进文昌航天超级计算中心建设,打造全国重大科研基础设施和军民融合创新中心,逐步向社会开放计算能力,建设国际一流的高性能计算研究与服务中心。(牵头单位:海南省、工业和信息化部)
2. 国际信息通信服务能力提升工程
建设国际信息高速通道。优先组织申请直达广州国际通信出入口局的国际互联网数据专用通道,构建快速通达全球互联网的企业专用通信线路。加快海南国际海缆基础设施建设,将海南纳入国际海缆主干网络,建设通达21世纪海上丝绸之路沿线国家的国际通信传输网络。推进海缆登陆站的勘察和选址,优先建设海南-香港国际海缆线路及对应的海缆登陆站。(牵头单位:海南省、工业和信息化部)
优化国际信息通信服务能力。加快申请建设海南国际通信出入口局,逐步开展国际语音、国际数据专线和国际互联网业务,形成我国联通21世纪海上丝绸之路沿线国家的国际通信重要战略支点。积极探索新型互联网交换中心建设,探索建成连接区域乃至全国各层级基础网络和互联网内容的重要枢纽,提升面向太平洋和印度洋方向的国际信息通信服务能力。(牵头单位:海南省、工业和信息化部)
培育国际数据服务业务。积极引入根域名镜像服务器,吸引国内外其他域名解析服务商、域名注册服务商以及域名相关产业服务商落户海南。争取先行先试试点,研究制定数据跨境流动的安全管理机制。以主要国际贸易伙伴和游客来源国为主,优先探索旅游、跨境贸易等领域数据的跨境流动。按程序申请,加强国际数据中心业务监管制度研究,探索建设我国首个国际数据中心,开展国际数据服务。(牵头单位:海南省、工业和信息化部、中央网信办、商务部)
(二)打造精细智能社会治理样板区
坚持“数字孪生、虚实交互、以虚控实”城市治理理念和思维,推进基于大数据的人流、物流、资金流全方位监管,加强海洋、陆地一体化生态管控,打造“全域一张网、感知一张图、治理一平台”联动治理体系。
3. 现代化治理和智慧监管建设工程
以信息化助力法治海南建设,打造法治化营商环境。建设法治信息化平台,实现与法治建设各部门互联互通,汇聚立法、执法、司法、守法普法等方面数据。建立海南省统一、权威的法律、法规、规章、规范性文件数据库,完善智慧立法系统,智能辅助重点领域立法;建立行政执法监督信息系统,助力执法规范化建设,增强行政执法透明度,有效提升行政执法公信力。(牵头单位:海南省、司法部)
加快推进海南省“一盘棋”管理。加快推进社会管理信息化平台建设,完善立体感知前端网络,加强陆、海、空、天、岸、潜、网多维度空间感知数据集中整合,构建一体化数据中台。对接统一物联感知设施管理平台,推进传输网络、情指行一体化指挥体系、反走私体系、执行体系、境外人员管理体系建设,加大科技装备投入力度,实施智能精准监管,全面提升态势感知、领导决策、警务执法、公共安全、便民服务的智能化、便捷化水平,实现执行信用惩戒。(牵头单位:海南省、中央政法委、最高人民法院、公安部、海关总署)
创新政法智能化工作模式。加强执法办案、刑事执行、社会治理、自由贸易港保障、公共服务、舆情监控等六大领域的业务系统建设,推动政法网、智慧法院、智慧检务、警务智能岛和智慧司法建设升级,形成“以人民为中心”的政法工作智能化(试点省建设)海南模式。运用物联网、大数据、人工智能等技术推动刑事执行全方位、全过程信息化管理,提升监管场所智能化水平。全面开展“互联网+法律服务”,推广智慧公证、智慧司鉴、智慧法援、智慧调解等诉调对接新应用模式,形成覆盖城乡、普惠均等、便捷优质、智能精准的现代公共法律服务体系。(牵头单位:海南省、中央政法委、最高人民法院、最高人民检察院、公安部、司法部)
推动“一张蓝图绘到底”。充分利用原有“多规合一”信息系统建设基础,依托国土空间基础信息平台,构建国土空间规划“一张图”实施监督信息系统。基于国土空间规划“一张图”,推动更多领域专项规划数据对接,不断提升数据的智能分析对比能力。进一步推进低效用地评价、认定和标图建库,完善引导存量低效用地的退出政策。(牵头单位:海南省、自然资源部)
探索人工智能驱动的城市管理模式。在现有城市管理信息化工作基础上,整合形成海南省级和各城市综合管理服务平台,实现海南省城市管理平台互联互通“一张网”,增强城市管理综合统筹能力,提高城市科学化、精细化、智能化管理水平。推广“随手拍”等社会化众包治理模式,鼓励社会大众全面主动参与海南城市共建共治。在重点领域开展无人机等智能装备常态化巡检,探索基于人工智能技术的智能预判治理模式,构建精准监测、主动发现、智能处置的城市“一盘棋”治理体系。(牵头单位:海南省、住房城乡建设部)
完善多维感知立体化安防体系。加快推进智能门禁等多维感知前端和采集系统布设,实现技防设施深度覆盖。推进“雪亮工程”建设全面覆盖到社区(村),依托海南省公共安全视频监控建设联网应用总平台,建设省、地两级雪亮工程共享交换平台和同级公安应用平台,全面整合现有视频资源,支撑社会管理信息化平台。建设移动安防管理系统,实现警务实战效能与队伍管理效能的同步提升。建设海南警务大数据分析平台,加速警务工作智能化进程。加快推进公安情指行一体化指挥体系建设,实现指挥调度可视可控、指挥决策高效智能。加快推进立体化、信息化社会治安防控体系建设,加快数据警务、智慧公安建设提档升级。完善网络空间安全管控防护体系,促进网络空间舆情监测、分析研判、管控体系智能化、规范化运行。(牵头单位:海南省、公安部)
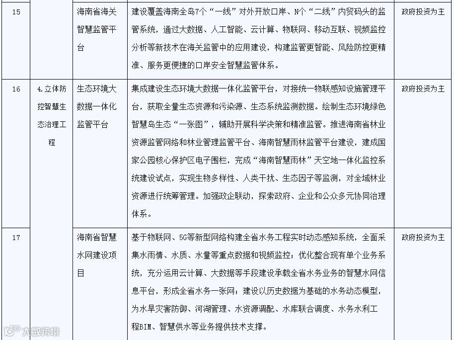
加强大数据驱动的市场监管。实施食品、药品等检验检测全过程智能化、无纸化管理,进一步提高数据溯源性和权威性。建设“假冒伪劣产品”黑名单。建设海南省市场监管综合业务平台,实现市场主体与市场行为主要信息“一图可视”。构建海南省口岸安全智慧监管体系,建设海南省海关智慧监管平台,大力发展新技术在海关监管中的应用,构建监管更智能、风险防控更精准、服务更便捷的口岸安全智慧监管体系。针对行业投诉和重点企业信息等开展大数据分析,对市场违法行为实行精准打击。针对生产、流通、使用全过程,强化海南省食品药品市场溯源管理、主动检测和应急处置能力。(牵头单位:海南省、市场监管总局、海关总署、药监局)
加快推进全岛智慧交通一张网。积极探索推进基于大数据、人工智能、5G、车联网和区块链等新一代信息技术的智慧交通融合应用。建设智慧交通综合管控服务系统,构建“统一指挥、上下联动、一体运作、精准高效”的全岛道路安全防控体系,绘制全岛道路安全防控“一张图”,提升道路交通事故预防和响应能力。构建“陆港空天”海事立体监管模式,加强全域感知能力和行动反应能力建设,提升水上交通本质安全。建设海南省一体化交通运输监管平台,大幅优化运输执法监察能力。加快构建国家级车联网先导区,丰富应用场景,探索完善商业模式,推动实现车联网频率使用地域扩展至海南全境,扩大LTE-V2X车联网规模部署和5G、LTE-V2X应用覆盖范围,打造自动驾驶示范线和交通网。推进智慧公交建设,推广智慧信号灯、公交电子站牌、智慧公路、智能网联汽车等交通服务新模式。以水路客运联网售票、电子船票应用为抓手,稳步提升琼州海峡客滚运输、西沙航线游轮运输等水路客运智能化应用和管理水平。(牵头单位:海南省、交通运输部、发展改革委、工业和信息化部、公安部)
4. 立体防控智慧生态治理工程
完善生态环境全要素监控体系。对接统一物联感知设施管理平台,按需申请调用全域全门类生态环境要素监测数据。建设生态环境大数据一体化监管平台,全面覆盖城乡区域,打造“绿色智慧岛一张图”。搭建海南省林业资源监管网络和林业管理监管平台,健全林长制,实时可视化掌握海南林业生态的最新动态。以海南热带雨林国家公园为载体,建设海南智慧雨林监管平台,实现对自然资源和生态环境的全要素管理,推动海南热带雨林生态监管和自然保护高效联动。加快智慧水网信息平台建设,构建物联网体系及水资源调配、水库联合调度、水务水利工程BIM、孪生数字工程、智慧供水等特色应用,完善海南省河长制平台,打造水务水利信息实时感知、水文水资源智能监控、数据融合互联、业务管理协同高效、全民共享水服务的体系。(牵头单位:海南省、生态环境部、水利部、林草局)
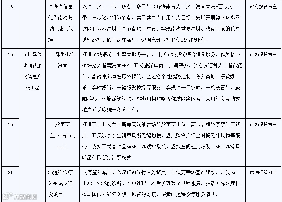
提升海洋环境动态监测评估预警能力。基于海南省统一物联感知设施管理平台,不断完善海洋智能监控体系,主动实时获取海洋环境、海洋资源、海岛动态等信息,推进湾长制,逐级压实海洋生态环境保护主体责任。搭建海洋生态公共服务监管平台,实现对近岸严重污染海域、环境质量退化海域、环境敏感海域关键指标,对生态保护红线、典型海洋生态系统以及其他具有重要生态功能或者生态环境敏感脆弱的海域的动态连续监测。开展海上及低空目标的身份鉴别、合规性与威胁度评估管理。完善岛际通航、安监、海洋生态保护与修复、海洋公共服务等信息服务,保障南海经济体系建设、海洋管理、海上应急救援和海岛开发等重大战略。(牵头单位:海南省、自然资源部、生态环境部、交通运输部)
打造陆海联动智慧应急救援体系。探索构建“中心+平台+救援”运行模式,深入推进省、市、县、部门多级联动智慧应急安全救援中心建设,推动全岛一体化应急联动处置。建设海南省应急管理综合应用平台,实现全省应急救援资源统筹协调管理。搭建危险化学品一体化监管平台,实施危险化学品安全全流程动态管控。建设海南风暴潮和海啸监测预警平台,整合灾害风险调查、评估和隐患排查结果,有效提升海南风暴潮和海啸监测预警和防范能力。建立完善海关等多部门协作的疫病疫情和有害生物预警联防联控体系,建立健全政企合作联动机制,强化特殊群体动态信息实时追踪,提升重点人群动态监测、和突发预警服务能力。完善海上应急救援体系,健全联合紧急救援机制,常态化开展南海应急救援综合演练。(牵头单位:海南省、应急部、自然资源部、交通运输部、公安部、卫生健康委)
(三)创建国际旅游消费智能体验岛
以打造国际旅游消费智能体验岛为核心,着力创新高端智慧旅游消费新体验,建设宜居、宜游的智慧服务大环境,打响海南国际智慧旅游岛品牌。
5. 国际旅游消费服务智慧升级工程
推动旅游综合管理服务“精致化”发展。基于“一部手机游海南”平台,打造全域旅游服务和消费维权网络。加强海南省酒店、民宿预定、交通运输客运数据的全面监测,强化全岛游客和景区可视化管理。打通政企数据互通共享渠道,开展线上、线下旅游服务平台和机构的量化评估。整合海南省旅游服务平台,深度挖掘海南省旅游线路、民族文化、高附加值农产品等特色资源,提供多国签证和报关“单一窗口”、特色方案定制和在线预定、接待绿色通道等多语种综合服务,助力创建全域旅游示范省。鼓励景区开展网络预约购票、景区一键报警、智能停车、多语种伴游、虚拟沉浸式观景游览体验等智慧景区服务。(牵头单位:海南省、文化和旅游部、发展改革委)
推广智能绿色出行服务。加快全岛智能泊车系统等基础设施建设,推广先离场、后付费服务新模式。加快推进海口、三亚等智能网联汽车应用试点,适时启动热门商圈、旅游景区、交通枢纽等特定场景的自动驾驶智能接驳服务。推广智能换电柜应用,搭建智能换电移动服务平台,推动新型清洁能源电池产品推广替代。依托“一部手机游海南”平台,整合国际邮轮、骑行、马拉松、电动车等多种出游特色方案,丰富海南环岛智慧公路服务体验。扩展周边景区、特色餐饮、当地特产、紧急救援、智能换电、便民服务智能微型综合体等多元化服务,打造海南一站式智慧公路服务门户。(牵头单位:海南省、交通运输部、文化和旅游部、工业和信息化部、发展改革委)
创新数字新零售服务模式。以大型消费场所为试点,打造集旅游、住宿、购物等高端消费于一体的5G数字孪生Shopping Mall,探索国际知名品牌AR/VR一站式试穿体验+社交购物模式,开发多语种人工智能购物伴侣,面向全球游客开展个性精准营销。在海口、三亚等主要商圈和交通枢纽打造一批无人超市便民服务智能微型综合体试点。搭建消费积分大数据平台,对接大型购物中心、免税店、商超、网络商城、大型农贸市场等零售服务主体,推广全岛统一消费积分服务。以海口江东新区、博鳌乐城医疗康养产业园等为试点,发展自动驾驶、无人超市、在线金融服务等应用,提升国际化办公、购物消费体验,打造一批智慧商圈。(牵头单位:海南省、文化和旅游部、发展改革委)
发展博鳌乐城国际智慧医疗旅游先行区。依托博鳌乐城国际医疗旅游先行区开展5G远程医疗应用试点,搭建临床真实世界数据应用平台,打造海南智慧医疗5G创新试验基地。鼓励社会化专业服务平台开展涵盖预约、翻译、签证、医院转诊、深度体检、复健等一站式个性定制服务。支持开展互联网+医美、浅海养生等轻医疗项目,丰富多层次、开放式智慧旅游疗养服务,培育海南特色旅游消费新动能。(牵头单位:海南省、卫生健康委、发展改革委)
发展夜间经济和智慧夜游。依托“一部手机游海南”平台加强夜间经济服务和监管能力建设,优化夜间娱乐设施分布引导、夜间活动预定、一键求助、夜场人流疏解等服务。在大东海、亚龙湾、天涯海角等热门旅游目的地,加大海上灯光秀、沉浸式话剧、音乐剧等夜间文艺活动信息在线推送,加大深夜影院、电竞体验馆、深夜书店、驻场秀等夜间文化娱乐服务宣传推广力度,培育海南全天候旅游消费服务新增长极。(牵头单位:海南省、文化和旅游部、发展改革委)
开展智慧旅游岛“全球快闪”计划。开展游客行为大数据分析,构建差异化消费者用户画像库,开展多元化旅游服务需求精准分析。基于用户画像库及各旅游区商业价值,因地制宜选择一批国际化合作都市和商业购物街区合作伙伴,开设不同主题的海南智慧旅游岛快闪店,推动海南特色旅游品牌走出去。充分运用5G+MR等新技术,创新海南精品旅游项目、电竞康养、数字孪生Shopping Mall等特色旅游消费沉浸式体验,打造海南国际智慧旅游岛名片。(牵头单位:海南省、文化和旅游部)
6. 数字政府和智能公共服务建设工程
以政务服务为抓手提升数字政府治理能力。加快推进各级政务服务事项全面上网,整合纳入海南省一体化公共服务平台,实现“一网通办”。加快推进电子社保卡发放和“码上办事”平台建设工作,对接统一电子身份认证体系,集成各级政务服务和城市公共服务,实现“多码合一”“一码走遍全岛”,形成以社会保障卡(含电子社保卡)为载体的“一卡(码)通”服务模式。(牵头单位:海南省、发展改革委、人力资源社会保障部)
开展国际智慧医疗+康养示范。加快推进全民健康信息平台二期工程,完善海南省居民电子健康档案、电子病历数据库,基于“一码通”推动跨医疗机构数据互通。支持合规企业开展人工智能问诊等在线服务。加快海南省“飞刀”一体化服务平台建设,发挥博鳌乐城国际医疗旅游先行区药物和医疗器械准入政策优势,推动国内外顶级医疗资源高效共享。在有条件的群体中推广个人医疗数字孪生服务,开展覆盖全生命周期的康养服务订制。探索面向特殊人群的健康信息跟踪、护理信息推送等个性化服务。进一步扩大医疗资源双向转诊覆盖面,推动异地同级别医院电子病历双向接收互认,探索面向候鸟群体的异地诊疗服务模式。(牵头单位:海南省、卫生健康委)
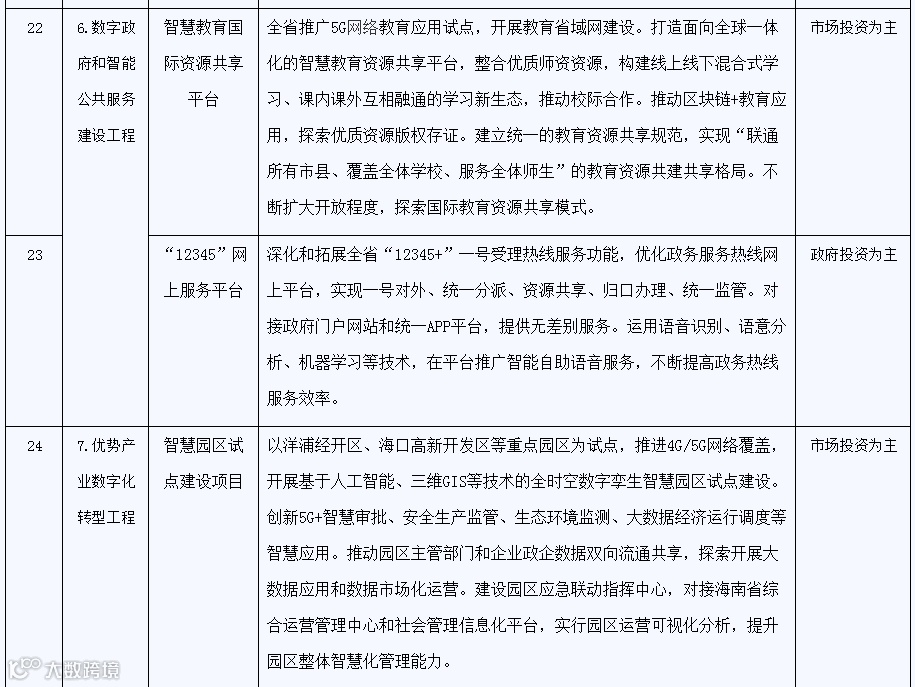
探索多元化智慧教育服务新模式。全省推广5G网络教育应用试点,开展教育省域网建设。建设海南省“互联网+教育”大平台,构建多级部署、互联互通、协同开放的一体化数字教育资源公共服务体系,对接国家教育资源体系,开展协同服务,优化完善教育管理、监测和评价体系。推进海南省中小学数字校园建设升级,适时推动一批互联网创新实验室、智能教室、虚拟仿真实验室等网络化教学试点建设。推动海南省乡村小规模学校“三个课堂”应用全覆盖。开展“产学研用”区块链教育试点应用,促进教育产业融通转化。(牵头单位:海南省、教育部)
加大特色文化数字化保护和宣传推广。推动海南省重点图书馆资源数字化改造,开展文化资源数字化建设和编目管理。搭建“智慧图书馆”管理平台和智能书库,整合海南省各级图书馆数字资源,打造覆盖全省文化机构的公共数字文化服务系统。深度发掘海南红色文化、航天文化、民俗文化、雨林文化、华侨文化、海洋文化等特色资源价值,推出一批智慧文化旅游精品项目。探索数字博物馆、飞行影院、数字文化馆等新应用,加大海南特色文化宣传推广力度。(牵头单位:海南省、文化和旅游部)
开展智慧外事综合服务。优化升级海南数字化外交外事服务平台,全方位提升博鳌亚洲论坛、使领馆和国际友城交往、高层互访、经济合作等重大外事活动服务水平。推动“互联网+外交”重大外交外事服务保障基地建设,打造外交外事活动一站统筹、全省调度的全方位智慧服务保障体系。依托“21世纪海上丝绸之路”岛屿经济论坛,探索设立全球岛屿研究中心,搭建权威岛屿经济发展信息交流平台。(牵头单位:海南省、外交部)
打造有温度的基层智慧服务新体验。在海口、三亚、琼海等地率先开展智慧社区试点,布设智慧药柜等便民服务设施,推广扫码取药等智慧应用。建立海南省社区银发族数据平台,构建社区智能关怀救助体系,提供一键报警和送医服务。推进“益村”镇村服务平台建设,加快政务服务、党建服务进村入社区,零距离感知公众生产生活需要,面向基层提供有温度的贴心服务,辅助政府科学管理与精准决策。(牵头单位:海南省、人力资源社会保障部)
(四)构筑开放型数字经济创新高地
聚焦产业数字化和数字产业化两大主攻方向,加快数字经济和实体经济深度融合,做好海南经济体系提质增效大文章。加快推动新型工业、特色农业、海洋经济、航运物流、金融、会展等优势产业数字化转型,不断壮大以互联网为核心的数字产业集群,着力营造宽松便利的开放化营商和创新创业环境,促进海南产业经济多元化发展。
7. 优势产业数字化转型工程
以智慧园区为抓手发展新型工业。依托洋浦、海口、澄迈、三亚等地重点产业园区,推进基础通信网络优化和5G部署。探索基于“一张图”的园区智慧管理运行、经济分析调度新模式。推动政企数据双向流通共享和大数据应用,探索数据市场化运营。开展基于数字孪生的智慧园区试点建设。落实“一园一策”,完善“法定机构+市场主体”运营服务模式,推动园区市场化开放运营。引导园区企业加快内网IPv6改造,探索建设智慧产线、智慧车间和智慧工厂。推动船舶制造、航运、石化等重点行业研究部署工业互联网平台,推动产业链协调发展。(牵头单位:海南省、发展改革委、工业和信息化部)
打造热带特色农业创新基地。提升南繁科技城与南繁科研育种基地信息基础设施和配套大数据公共服务能力,支撑(南繁)种业创新实验室等一批重大科研平台建设。探索基于互联网的南繁育种在线服务新模式,打造国际化种业科创服务中心。建设海南数字“三农”服务平台,推动涉农数据资源共享和智能分析,辅助科学决策。探索新一代智能农业机械装备与海南特色经济作物的全产业链融合,结合多种信息技术打造“耕、种、管、收、储、存、运”全流程智能化、无人化示范基地。积极探索运用遥感、物联网等新技术,提升特色农产品种植业、畜牧业、水产养殖业智能化发展水平。推广特色农产品溯源、物流管理等网络化管理和营销模式。拓展农村电商综合示范,发展壮大热带特色农业电商产业。(牵头单位:海南省、农业农村部)
推动海洋产业重大科技创新。依托三亚深海科技城等创新基地,实施海洋信息化重大科技项目,完善海洋服务基础设施,积极发展海洋信息服务,发展壮大海洋环境感知、港航(海事)管理、船用电子等产业。发展海洋观测、北斗服务、海洋灾害及生态监控预警等服务,加快推进海南环岛及西沙、南沙典型海域综合信息应用示范。建设互联网+海洋牧场,加强渔船定位、通讯、导航和渔港综合管理信息化建设,提高渔业管理和控灾减灾能力。发展互联网+海洋能源产业,搭建海上风电创新平台,加强波浪能装备创新和示范应用,拓展基于大数据的勘察设计、模拟仿真、机组运维、装备智能制造等新业态。(牵头单位:海南省、发展改革委、农业农村部、自然资源部、科技部、中科院)
打造国际港航物流枢纽。发挥洋浦港“国际陆海贸易新通道”新支点区位优势,拓展海南至东盟各国物流航运节点,加强国际航运物流信息共享和标准互认,强化海南区域集装箱运输枢纽航运能力,助力打造西部陆海新通道国际航运枢纽。升级海南交通运输物流公共信息平台,加快国际贸易“单一窗口”(3.0版)建设,推动国际贸易全业务覆盖,实现口岸、物流、货权、监管等信息全流程采集、信息互换、监管互认、执法互助。推动洋浦港、马村港等重点港口5G网络建设,推进新一代自动化码头堆场建设改造、港口作业和口岸物流单证电子化,打造智慧港口。(牵头单位:海南省、发展改革委、交通运输部、海关总署、商务部)
壮大国际会展服务业。发挥琼海(博鳌)、海口、三亚等城市特色优势,积极运用“互联网+”新模式发展智慧会展产业。支持会展企业打造智慧展馆,灵活运用人工智能、3D环视导览等技术手段提升会展互动体验。依托海南会展网等一批会展综合服务平台,加大商贸会展服务资源整合力度,打造集会展报备、信息发布、宣传推广、成果展示等于一体的综合服务平台。鼓励市场化探索会展大数据应用,深入感知挖掘市场需求,促进国际合作对接,丰富海南智慧会展产业生态,助力打造区域性国际会展中心。(牵头单位:海南省、发展改革委、商务部)
创新国际化智慧金融服务体系。进一步加大金融开放力度,鼓励符合条件的国内外银行、证券、保险等金融机构在海南设立分支机构,丰富完善金融服务体系。研究探索开展本外币合一银行账户体系试点,扩大海南自由贸易账户(FT账户)体系覆盖范围,构建海南金融对外开放基础平台。整合建设基于大数据、区块链的智慧金融综合服务平台,吸纳一批金融大数据、区块链金融、量化投资、数字征信等领域科技企业落户海南,打造全球一流金融科技服务生态圈。(牵头单位:海南省、人民银行、商务部、银保监会、证监会、外汇局)
8. 数字产业体系做优做强工程
推进数字应用创新示范。聚焦航空航天、旅游、热带农业、海洋、医疗等行业,支持以市场化为主体,利用5G、人工智能等新一代信息技术开展应用创新,组织实施航天科技、智慧旅游、农业大数据、5G+远程医疗、人工智能+教育等一批融合应用示范和数字产业项目。加快环岛智慧公路改造,推进博鳌乐城国际医疗旅游先行区、万宁、三亚等地区智能网联汽车示范应用,吸引智能驾驶、车路协同、高精地图、北斗导航、5G网联通信、测试认证等产学研机构落户海南,打造区域性智能网联汽车综合服务基地。(牵头单位:海南省、发展改革委、公安部、工业和信息化部、交通运输部)
培育国际大数据服务新业态。加强政策研究和风险预判,争取先行先试,在海南试点建设开放透明、安全可控的跨境数据流动监管体系,以离岸创新创业基地为载体,探索扩大多边国际数据服务和贸易合作,建立区域性跨境数据流动规则和白名单机制,围绕多语种翻译、数字内容等领域,开展国际大数据服务。加大政务数据市场化开放力度,多种方式提高政务数据获取便捷性。支持市场主体在海南本地发展数据清洗加工、数据建模、可视化分析、用户画像、行业监测、投融资风险评估、企业信用评价等数据服务新模式新业态。(牵头单位:海南省、发展改革委、中央网信办、商务部、人民银行)
积极布局数字安全技术产业。前瞻布局网络安全产业,推动网络安全技术研发、生态培育和典型示范试验,打造网络安全产业基地。依托文昌国际航天城建设“航天+5G”应用示范基地,探索卫星互联网与地面移动通信协同组网。加快“链上海南”落地、实施和推广,推动区块链在数据共享流通、互联网+政务审批等领域落地,探索创建国家区块链试验区。积极推进区块链人才引进和培养,鼓励设立区块链相关研究机构。(牵头单位:海南省、中央网信办、工业和信息化部)
着力提升企业公共服务效能。升级海南省中小企业公共服务平台,加强跨平台互联互通和数据对接,优化完善企业“一站式”公共服务能力。加强涉企数据资源整合,建设企业服务数据库,推动市场公共服务供需快速高效匹配,助力企业生产过程和生产管理高效化。开展企业和产业运行大数据监测分析,辅助开展政策定向扶持、招商引资和产融对接。针对财政预决算、重大建设项目审批实施、公共资源配置、司法保障等重点领域和环节,深入推进决策、执行、管理、服务、结果信息公开,依托“两微一端”加强政策解读宣贯和权威发布,提高政企沟通互动效率和透明度。(牵头单位:海南省、发展改革委、工业和信息化部、商务部)
完善创新创业服务载体。支持大型央企集团、互联网龙头企业、国内外高校、科研院所开展紧密合作,重点聚焦金融科技、跨境电商、数字内容、虚拟现实、海洋科技、数据服务等领域,申报设立一批国家和省级科技创新基地,推动大型科研仪器设备和学术资源共享。加快推进中国数码港博鳌科技园等一批重大创新项目建设,引进专业创业投资机构和服务机构,整合创新创业服务资源,打造一批众创空间、创新孵化器、小型微型企业创业创新基地、大中小企业融通型特色载体等创新平台,构建集群式创新创业服务体系。(牵头单位:海南省、发展改革委、工业和信息化部)
创新互联网+政务服务模式。深入推进“放管服”改革,落实“极简审批”,最大限度精简审批事项、评估事项和下放审批权限,推动工作重心从事前审批向事中事后监管和服务转移。依托省、市两级综合性政务服务大厅,实行“前台综合受理、后台分类审批、综合窗口出件”工作模式。加快政务服务大厅与政务服务平台全业务融合,推进“多证合一”“证照分离”“照后减证”。在重点产业园区推广政务超市等“一站式”服务模式,实现登记“马上办、网上办、就近办、一次办”。加强银、政数据联动共享,为企业办理金融服务业务提供最大化便利。(牵头单位:海南省、发展改革委)
(五)统筹部署智慧海南大脑支撑体系
加快提升海南省、市一体化数据整合、治理和应用服务能力,构筑大数据资源“聚通用”枢纽。强化共性技术赋能和协同应用支撑能力,超前构建“数字孪生第一岛”、全岛运行“领导驾驶舱”。探索建立市场化可持续运营体系,建立健全标准规范和安全防护体系,保障智慧海南可持续创新发展。
9. 智慧大脑和能力中台建设工程
打造数据资源体系枢纽。建立完备的个人与机构数据账户,打造数据融合的统一社会数据账户体系。加强数据资源汇聚融合,统筹整合省、市、县各方数据资源和能力,推动基础数据库、主题数据库建设。推动数据资源共享开放,优化政务信息共享交换工作机制,建立社会机构参与数据汇集和开发利用的长效互动机制,推动可信数据共享开放。建立数据中台,形成跨层级、跨地域、跨部门、跨业务、跨系统的数据融合和智能应用能力。持续完善海南省数据资源管理制度体系,为海南省数据资源全生命周期管理提供依据和规范。(牵头单位:海南省、发展改革委、工业和信息化部)
建设数字孪生模型平台。完善城市信息模型数据采集体系,采集海南省全量的高程属性数据和纹理数据,构建多源异构的三维数据库。加快时空大数据平台建设,在国土空间规划、市政建设与管理、自然资源开发利用等方面开展智能化应用。建立数字孪生城市信息模型平台,接入和整合全域全量数据资源,打造物理和数字空间一一映射的城市信息模型。实现城市运行监测数据实时呈现,发展基于城市场景、事件模拟推演的数字孪生应用服务。开展城市的规划、建设、运行、管理和决策仿真应用,助力城市治理能力提升。(牵头单位:海南省、住房城乡建设部、发展改革委、工业和信息化部、自然资源部)
部署统一物联感知设施管理平台。围绕各类应用场景下感知体系部署和管理需求,规范物联感知地方标准体系。基于“空天地海”一体化物联感知体系,构建自主可控的安全物联“底座”。建立物联感知设施管理平台,推动物理设备资源化,实现感知数据统一共享开放,提供城市基础部件、感知设施的统一接入和全生命周期集中管理服务。推动平台能力开放,鼓励各部门和相关企业依托平台部署物联网监测体系,加强异构网络设备统筹管理,降低创新应用开发门槛和成本,缩短研发周期。面向全省提供物联网设备管理、数据汇聚、应用开发和业务分析服务,形成海南省物联网设备集中管理入口和数据汇集枢纽。(牵头单位:海南省、发展改革委、工业和信息化部)
搭建关键共性技术赋能平台。围绕智慧海南各领域对新一代信息技术应用需求,统筹推进关键共性技术赋能平台建设,避免各部门重复投入,形成大数据、人工智能和区块链基础服务体系。面向数据挖掘、分析和应用提供各类大数据基础组件、共性应用、基础工具和模型算法,开放人工智能应用服务接口,拓展定制化、个性化的区块链服务,提升各领域业务应用智能化水平。推进应用服务开发环境建设,制定统一的数据接口规范、技术规范和流程规范,建立开发工具集和微服务框架,形成标准高效的应用开发模式。(牵头单位:海南省、发展改革委、工业和信息化部)
建立业务协同应用支撑平台。针对跨领域、跨地域、强协同的业务应用需求,统筹建设身份认证、电子证照、在线缴税、非税支付、信用服务等业务协同支撑系统。建立海南省统一可信的数字身份账户,持续完善电子证照系统,对接国家电子证照系统和海南省内各业务系统。构建统一的网上非税支付渠道,实现非税业务随时随地便捷支付。推进智能客服、政务快递等服务能力建设,进一步优化政务服务体验。推动社会信用信息跨部门、跨行业、跨区域的记录、整合和应用,为信用业务与服务提供支撑。(牵头单位:海南省、发展改革委、工业和信息化部)
建设海南省级智慧大脑。推动海口、三亚地市城市大脑建设,加快城市治理、环保水务、应急指挥等领域创新应用。依托海南省数据大厅,建设海南省级综合运营管理中心(海南省智慧大脑),对接各地市级运营管理中心和城市大脑。基于海南省智慧大脑推动全省各地区总体态势、运行管理、综合服务、分析决策、重大项目等“一屏感知”,提升突发应急状况下全省跨层级、跨部门决策智慧和资源调度能力。(牵头单位:海南省、发展改革委、工业和信息化部)
打造海南省应用服务“统一窗口”。以海南省市民云服务平台为总平台,全面对接海口、三亚、儋州、琼海、文昌等市民云平台,整合各类政府公共服务网上受理渠道,建设入口统一、分级管理的“统一服务窗口”。升级完善海南政务服务APP,加强各类移动办事服务入口统筹整合,简化优化移动办事服务流程,打造“指尖上的政府”。加快各市县12345分平台建设,统一接入海南省12345总平台,构建海南省统一便民综合热线服务体系。(牵头单位:海南省、发展改革委、工业和信息化部)
10. 可持续运营支撑体系建设工程
建立市场化运营服务体系。积极对接多方社会市场主体,吸纳优秀解决方案提供商参与共建智慧海南,为业务部门提供平台开发、系统集成、应用运营、数据分析等多元化服务,构建开放合作的建设运营企业生态。鼓励各部门深入研究和探讨项目市场化开放可行性,探索和逐步扩大项目开放准入范围,提高市场化运营水平。研究设立智慧海南PPP研究中心,加大对海南智慧城市建设项目的市场化准入和开放运营研究,对项目风险、盈利模式、项目处置等关键环节提供专业支撑服务。(牵头单位:海南省、发展改革委、国资委)
完善智慧海南建设标准规范体系。围绕新型智慧城市总体标准和基础设施、赋能平台、城市治理智慧应用、民生服务智慧应用、产业发展智慧应用、网络安全、运维保障等重点领域,系统梳理、研究和建立覆盖各领域的海南新型智慧城市标准框架,确保智慧海南各级各类网络、数据、平台、应用建设平滑兼容。鼓励中国科学院深海科学与工程研究所、南繁育种基地等科研基地和龙头企业牵头,聚焦海洋科技、特色农业、国际航运物流、生物制药等一批优势领域,积极参与国际、国家、地方、行业等标准规范建设,不断提升领域标准话语权。(牵头单位:海南省、发展改革委、工业和信息化部、市场监管总局、药监局、中科院)
构建云网端一体化安全防护体系。提升关键信息基础设施网络与信息系统安全防护能力,探索构筑新型可信网络安全防御体系。加快推进全域一体化网络安全监控、关联分析和安全运营平台建设,构建覆盖预测、防御、检测、响应四大维度的自适应安全能力库,加强网络安全信息汇聚共享和关联分析,提升智慧海南网络空间安全防护能力。加快推进海南省工业互联网安全技术保障平台建设,推动油气化工、机械制造等行业级安全平台建设和互联互通,开展多级协同监测。落实国家信息安全管理制度,完善省、市一体化信息安全应急管理机制。(牵头单位:海南省、发展改革委、工业和信息化部、中央网信办)
四、保障措施
健全统筹协调对接机制。海南省会同有关部门建立智慧海南推进机制,统筹设置总体协调、数字经济、智慧监管、智慧服务、基础设施等工作小组,加强协同配合。定期会商研讨智慧海南推进过程中遇到的重点问题,制定解决方案并定期督导,密集出台政策并落实推进。健全海南省与周边地区、省份常态化数据监测和共享交流机制,重点深化与粤港澳大湾区、北部湾城市群合作,建立数据联合监测体系,加强大数据技术应用,加强区域态势分析研判,为区域一体化监管、治理和协同服务提供支持。
创新多层次工作推进机制。建立智慧海南创新应用“揭榜”工作机制,定期公开征集各部门、各单位和公众智慧城市发展需求,全国范围挂榜遴选企业单位参与项目建设,积极引进互联网巨头、独角兽企业、顶级科研机构等联合本地企业参与项目实施运营。依托博鳌亚洲论坛建立智慧海南会商工作机制,搭建智慧海南论坛等工作交流平台,加大智慧海南宣传力度,扩大政产学研用多元化战略合作和创新引流。建立智慧城市和新技术培训工作机制,提升各级政府、企事业单位思想认识和信息化素养,明确智慧海南重点工作部署和阶段要求。
建立风险防范化解机制。探索构建分级管理、安全便利的国际互联网数据交互试点,同步推进跨境数据流动专题研究和体制机制创新,试点开展数据跨境流动安全评估,建立数据保护能力认证、数据流通备份审查、跨境数据流通和交易风险评估等数据安全管理制度体系。开展国际合作规则试点,加大对专利、版权、企业商业秘密等权利及数据的保护力度。面向共建“一带一路”国际合作,研究建立海外投资与市场拓展风险防范研讨培训机制,整合国内外市场咨询、法律标准、知识产权等专业服务机构,开展海外市场风险分析、市场研判与法制培训,提高企业海外市场风险控制和应对能力。
丰富多元化投融资机制。积极开展跨国金融服务合作,充分争取亚投行、丝路基金等平台,为智慧海南优质项目提供融资支持。加快制定《海南高新技术产业和数字服务业发展鼓励投资指导目录》。完善创业投资发展生态环境,引导国内外优质创业投资资本在海南落地,促进创业创新创造和科技成果转化。创新科技金融政策、产品和工具。探索建设电竞等数字化资产评估体系。
优化智力支撑保障体系。针对重大战略合作项目加强精准扶持,推动以项目聚人才、以制度留人才,稳步提升海南科技创新人才储备。面向东盟、日韩等国家实施一批双边人才联合培育和双向流动项目,推动工作许可、签证与居留信息共享和联审联检,推行人才移民管理“单一窗口”和电子化服务。加大与国家高端智库合作力度,建立智慧海南专家咨询委员会,围绕数字经济、智慧城市、工业互联网、跨境贸易、离岸创新和数据流动等领域,加强理论研究储备,指导实践发展。加强信息技术领域重点学科和重点人才培养。建立知识产权运营机构和科研成果评价评估机制。
加大先行先试试点推进力度。在国家数据跨境传输安全管理制度框架下,开展国际数据中心、国家新型互联网交换中心、全业务国际通信出入口局等试点可行性研究论证,探索建立数据跨境交易、跨境传输安全管理试点。加快推动海南全省5G全面商用,力争在全国率先实现5G全省低频广域覆盖和异网漫游。支持海南创建车联网先导区,加快推进开放高速公路智能化改造和自动驾驶应用试点。
附件:
1.智慧海南重大工程项目清单
2.智慧海南先行先试改革举措清单
附件1
智慧海南重大工程项目清单
附件1.2
智慧海南先行先试改革举措清单
改革举措1:推动海南全国率先实现5G全省低频广域覆盖和异网漫游
必要性:5G对于数字化、智能化转型具有基础支撑作用,将成为实体经济高速发展的新引擎、推动新一轮信息消费扩大升级、提升公共服务水平、形成万亿级关联产业。海南以推进5G建设和应用为突破口,将为海南自由贸易港建设起到“筑巢引凤”作用,极大推进海南省经济社会发展。
拟解决问题:建设环岛高铁5G精品网络,提升高速公路、高铁环线移动通信网络质量,评估5G高频和低频不同组网方式性能标准,据此进行5G网络规划和建设。释放低频资源用于公共通信,率先开展5G低频广域覆盖试点,实现海南省“一张网”广域覆盖。由各运营商共同投资建设、共同商定漫游结算模式,探索异网漫游运营模式,实现5G异网漫游全省,为全国推广奠定基础。
国内现状:目前,国家正在积极推进5G覆盖和商用,北京、上海、江苏等多地均已开展5G网络部署及试商用工作,基本遵循片区先行、示范扩大路线。在异网漫游方面尚未有具体示范进展。
风险判断与控制:5G网络建设资金投入大,应用生态发展滞后,可持续运营压力重,市场风险较高,需在政策引导、资金扶持等方面予以支持,加快5G与垂直行业深度融合,普及相关标准规范,围绕5G基站进小区制定相应法规。应加强顶层引导,统筹组织各大电信运营企业,积极协商制定异网漫游合作实施方案,指导推进试点建设。
牵头单位:海南省、工业和信息化部
改革举措2:探索建设国际数据中心试点
必要性:国际(离岸)数据中心利用相应的机房设施,通过专用国际通信信道经国际出入口与国际网络直接连接。通过国际(离岸)数据中心开展相关信息服务,吸引海外IDC业务向海南迁移,有助于增强我国数据服务产业的国际竞争力,提高我国国际性信息基础设施战略地位。
拟解决问题:集聚国际互联网数据中心,逐步探索发展国际数据合作服务新业务模式。
国内现状:我国在建设国际(离岸)数据中心方面的政策并不明朗,工信部未公布相应的鼓励开放政策,近几年重庆、新疆乌鲁木齐、福建平潭等部分地方开始了相关探索,还没有获批的先例。
需完善的法规或政策:《电信业务分类目录(2015年版)》对国际数据中心业务没有明确定义。
风险判断与控制:存在潜在信息安全、业务安全、网络安全风险。需加强与监管部门沟通,完善信息安全保障措施,制定对“境内关外”数据中心的运营和监管机制,逐步推进,优先开展风险较低且易于防范的业务,逐步探索其他业务。
牵头单位:海南省、中央网信办、工业和信息化部
改革举措3:开展国家新型互联网交换中心试点研究与论证
必要性:互联网交换中心是全球重要的网间互联基础设施,新型互联网交换中心不同于传统京沪穗国家级互联网交换中心,是全IP流量交换的重要场所,是汇集各类互联网企业互联互通的基础平台,接入单位和流量疏导范围更广,具备“一点接入、多点连通”优势,有利于提升海南省网络地位和网络保障能力,助力打造国际信息通信开放试验区。
拟解决问题:一直以来,我国主要依靠骨干直联点与传统交换中心(NAP)疏导骨干互联单位网间流量,随着以数字经济为代表的新兴产业快速崛起,扩展网间互联主体多样性,提升网间通信效率越来越迫切。
国内现状:已有多地启动或建成区域性的交换中心。2019年10月,我国首个国家新型互联网交换中心在杭州试点。
需完善的法规或政策:《电信业务分类目录(2015年版)》对新型互联网交换中心没有明确定义。
风险判断与控制:新型互联网交换中心涉及到大量的网间架构调整,且发展初期运营压力大。需与各电信运营商做好互联互通架构对接,在建设和运营过程中针对运营主体、基础电信企业、交换中心接入企业开展扶持与激励政策,尽快形成规模示范效应。
牵头单位:海南省、工业和信息化部
改革举措4:开展全业务国际通信出入口局试点
必要性:全业务国际通信出入口局面向全球经营国际语音、国际互联网和国际专线业务,可极大加快提升海南省网络连接与质量的能力和品质,推动抢占国际信息通信资源制高点,吸引跨国公司和互联网企业落户海南,扩大国际互联网业务集聚规模和业务需求。为支撑海南自由贸易港的发展和探索建设数字自由港,建成我国面向太平洋、印度洋的重要开放门户,海南亟需建设我国第四个全业务国际通信业务出入口局。
拟解决问题:当前海南省的国际专线保有量较少,且国际互联网业务流量经由国内三大出入口局绕转出境。随着海南自由贸易港建设的大力推进,跨国企业将大量进驻,海南省国际通信需求将逐渐加大,国际通信业务能力亟待提升。
国内现状:我国仅在北京、上海和广州三个城市设有全业务出入口局国际通信出入口局。目前,海南省国际通信出入口局正在进行项目申报,计划建设在海口。
需完善的法规或政策:制定海南省全业务国际通信出入口局建设管理办法、外商投资电信企业管理规定、支持国际通信发展服务外包等系列法规、办法。
风险判断与控制:国际通信出入口局建设运营涉及国家电信网络安全和信息安全。需规范海南省国际通信出入口局建设,实现可靠的业务安全、网络安全和信息安全保障,建立健全安全管理制度,落实技术防范措施,保证网络运行安全、可靠。可分阶段推进,优先申请开通国际话音和数据专线业务,再积极争取申请开展国际互联网业务。
牵头单位:海南省、工业和信息化部、中央网信办
改革举措5:探索建立数据跨境交易、跨境传输安全管理试点
必要性:数据跨境流动可以促进更直接、更合理地利用全球要素资源,自由流动的数据是国家创新的重要催化剂。海南探索建立跨境数据交易试点和设立国际互联网数据跨境传输安全管理试点,能够为国家探索数据跨境流动和交易规则提供窗口,能够大幅提升全社会经济总体效能,在促进经济增长、加速创新、推动全球化等方面能够发挥积极作用。
拟解决问题:解决跨国数据交易政策和监管缺失等问题,协助构建良性互动的数据交易生态体系。
国内现状:目前,贵阳、上海等地陆续成立数据交易机构,互联网领军企业也在积极探索新的数据流通机制,但数据跨境流通和交易基本处于空白,上海自贸区2019年8月提出试点开展数据跨境流动的安全评估。
需完善的法规或政策:试点制定完善数据跨境传输、利用、保护、流转等方面规则体系,建立健全数据出境安全管理制度体系,完善与国际衔接的个人信息和重要数据出境安全评估标准、数据出境“白名单”机制、安全评估机制等。
风险判断与控制:主要包括数据跨境流动引发数据安全风险担忧、数据不受限制外流影响本国数字产业发展机会、数据跨境流动威胁国家安全等。需完善监管机制,加强数据安全管理和风险评估,对涉及国家安全的重要数据加强管制。逐步推进,选择封闭园区率先开展数据跨境流动监管试点。
牵头单位:海南省、中央网信办、工业和信息化部、公安部、商务部
改革举措6:支持海南创建车联网先导区,加快推进开放道路及高速公路智能化建设和自动驾驶测试示范应用
必要性:推进汽车的智能化和联网化发展,对于有效解决能源消耗、环境污染、交通拥堵等问题都具有重要意义。从消费群体和城市形态方面来看,海南有发展车联网、自动驾驶的先天条件,并在自动驾驶产业已有一定基础,赋予先行试点改革优势,海南具备在自动驾驶领域抢占前列的潜力。
拟解决问题:通过申请建设国家级车联网先导区,建立车联网产业生态联盟,构建涵盖技术、标准、产品、应用和服务体系等完整的产业链条。申请开展高速公路智能化建设和自动驾驶测试及示范应用,推进我国自动驾驶领域相关政策文件及法律法规的制定。
国内现状:目前,我国已有部分省市开展自动驾驶产业建设。山东、北京、江苏等省、市积极开展智慧公路建设。2019年5月,无锡市获批建设全国首个国家级车联网先导区。
需完善的法规或政策:研究海南省智能网联汽车道路测试、测试牌照、操作标准、交互技术规范、接口规范等。
风险判断与控制:以车联网产业相关系统的运行安全、数据安全和平台安全为重点,加强用户数据安全管理和监管工作,强化通信和信息保护,加快感知技术、高精度地图及自动驾驶系统等智能化技术为核心的车联网(智能网联汽车)整体产业布局,提升网络传输速度、传感器部署、数据存储容量等基础设施水平。
牵头单位:海南省、工业和信息化部、交通运输部、发展改革委
改革举措7:开展海关智慧监管,推进“一线”放开,“二线”管住海关监管模式试点
必要性:海南岛海岸线1617.8千米,港湾84个(已开发18个),岙口140多个,点多、线长、面广,监管难度大。自由贸易港的全面封关运作,也必然对传统监管理念和作业模式造成冲击。海关要迎难而上,对标世界高水平开放形态,强化监管,优化服务,就必须依赖科技创新,以信息化、智能化为杠杆加快智慧海关建设。
拟解决问题:探索应用大数据、区块链等技术,整合海关、地方监管资源,构建“智能、高效、安全、便利”的海关监管机制,有效甄别禁限类货物物品,加强反恐、扫黄打非;切实维护口岸公共卫生安全、产品质量安全、国门生物安全;提高监管科技化、智能化水平,提升通关效能,发挥科技创新对自由贸易港海关监管的引领支撑作用。
国内现状:近5年来,海关引入了大数据、人工智能、云计算、物联网、移动互联等新技术,在通关货物智能审图、进出境旅客人脸识别、风险智能防控、互联互通的三级监控指挥中心、国际贸易“单一窗口”和“互联网+海关”等应用领域取得一些成绩。
需完善的法规或政策:海南“零关税”相关制度。
风险判断与控制:存在海关与海南省社会综合管理平台数据对接和共享上的风险,覆盖人流、物流、资金流的全链条数据是否可以为海关所用。
牵头单位:海南省、海关总署
来源:海南自由贸易港官方公众号

