大数跨境

弘浩国际控股有限公司召开股东周年大会并通过多项决议案

弘浩国际控股有限公司召开股东周年大会并通过多项决议案 数贸联合
2025-05-20
2
导读:公司将在适当时候另行公告更改名称及更改证券简称的生效日期。

点击蓝字 · 关注我们

关注“数盟资本”官方公众号↑
第一时间,获取更多企业资讯

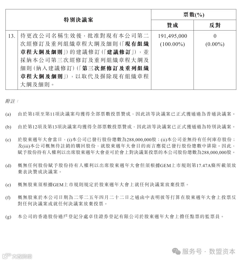
2025年5月16日,弘浩国际控股有限公司召开股东周年大会,会议以投票表决方式对多项决议案进行了审议,所有决议案均获得高票通过。
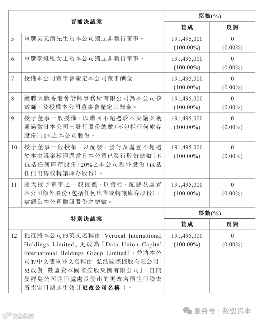
大会审议通过了包括公司及其附属公司截至2024年12月31日止年度的经审核综合财务报表、董事会报告及独立核数师报告在内的多项普通决议案。麦俊晖、钟传勇、邓凯鸿、吴元涛及李维维均获重选为公司董事。此外,大会还批准了董事会厘定公司董事酬金、续聘天职香港会计师事务所有限公司为核数师等决议案,并授予董事一般授权,以购回公司股份及配发、发行及处置公司额外股份。
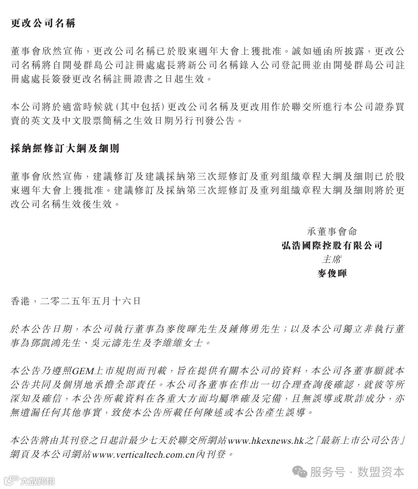
在特别决议案方面,大会批准公司将英文名称由“Vertical International Holdings Limited”变更为“Data Union Capital International Holdings Group Limited”,中文双重外文名称由“弘浩国际控股有限公司”变更为“数盟资本国际控股集团有限公司”。名称变更将在开曼群岛公司注册处发出相关注册证书后正式生效,公司将在适当时候另行公告更改名称及更改证券简称的生效日期。同时,大会批准了对现有组织章程大纲及细则的建议修订,并采纳了经修订的第三次组织章程大纲及细则。
此次股东周年大会的召开,标志着公司在治理结构和运营策略上迈出了重要一步。公司名称的变更以及组织章程大纲及细则的修订,将有助于公司在未来的发展中更好地适应市场变化,提升竞争力。随着这些决议案的实施,弘浩国际控股有限公司有望在新的发展阶段中取得更大的成就,为股东创造更多的价值。


识别·关注·顶置

公众号|数贸联合

数字经济,财富增长新模式


【声明】内容源于网络
0
0
数贸联合
探寻全球新经济动向,运用专业知识探索未知的数贸领域,建立各项数贸标准,激发数贸人的非凡能量,为数字贸易的健康发展提供前瞻性的指引和建议,推动数贸新产业浪潮。
内容 296
粉丝 0
数贸联合 探寻全球新经济动向,运用专业知识探索未知的数贸领域,建立各项数贸标准,激发数贸人的非凡能量,为数字贸易的健康发展提供前瞻性的指引和建议,推动数贸新产业浪潮。
总阅读344
粉丝0
内容296