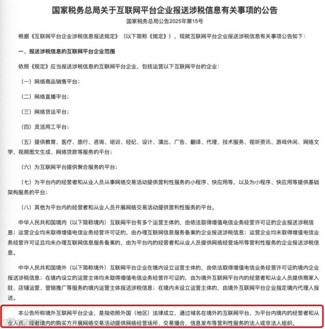
6月20日,国务院颁布《互联网平台企业涉税信息报送规定》,把“谁来报、报什么、怎么报、不报怎么办”写进行政法规;
6月26日,税务总局下发2025年第15号公告,进一步落实操作细节——跨境、境内平台一视同仁,季度报送经营者身份 + 收入。
原文地址:https://www.gov.cn/zhengce/zhengceku/202506/content_7029727.htm?utm_source=chatgpt.com
文中规定:只要平台上存在中国主体(卖家或买家),包括亚马逊、Temu在内的境外互联网平台,都需要按季度把身份信息和收入信息推送到中国税局。
1、Amazon / eBay / Etsy 等全球站中国卖家
亚马逊在沪持有增值电信许可,其“全球开店”招商主体需对中国卖家报送。
2、Temu、TikTok Shop、AliExpress
均为中资背景,境内主体已就位,报送义务“跑不掉”。
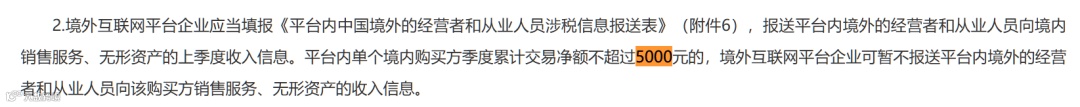
3、第三国本土店铺 but 中国买家
若季度对单一中国买家销售净额>5000 元,平台必须上报该笔境外卖家收入。
4、跨境进口保税模式平台
监管口径已纳入,但平台仍待配套细则,预计大概率对 B2C 直邮/保税同样追溯。
总结:包括亚马逊、Temu、速卖通、SHEIN、日本乐天、德国OTTO在内,只要你的店铺是用中国大陆的公司或个体户注册的,那么你的平台就在这次的监管范围内。
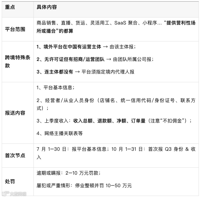
1. 卖家身份信息
公司名称(姓名)、统一社会信用代码(纳税人识别号)
店铺名称、店铺唯一标识码
联系地址、联系方式等
2. 卖家收入信息(上季度数据)
退款金额: 当期发生的退款总额。
收入净额: 收入总额减去退款金额。
交易(订单)数量
广大卖家如何面对?
▌文章来源:小海兽出海
▌免责声明:本公众号转载文章不以商业为目的,旨为业界分享更多信息,文章版权及插图归原作者或者网站所有,如有不妥之处敬请及时联系删除。
添加EGO长兴数字贸易产业园招商经理
快速获取最新入驻政策
与跨境卖家一起交流~

