文章整合自:南方日报、21世纪经济报道
虽然疫情还没有完全过去,但是支持中小企业复工复产的政策已经接踵而至。为了帮助中小企业“防疫”、“克疫”,2月13日,广东省地方金融监督管理局、广东省工业和信息化厅、人民银行广州分行、广东银保监局、广东证监局联合印发《关于加强中小企业金融服务支持疫情防控促进经济平稳发展的意见》(下称《意见》)。据了解,这是防疫期间全国首个省级支持中小企业金融专项文件。
重点支持两类企业
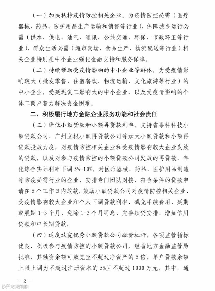
在中央已出台的金融支持政策基础上,《意见》出台多项全国首创政策来提升金融企业服务功能,具体可以概括为:“三降三免一放宽”。“三降”是降低小额贷款和小额再贷款利率5%-10%,降政策性担保收费至最高不超过贷款总额的1%,降续当费率1‰-5‰;“三免”是免再担保费,免不超过6个月的融资租赁租金利息和租金罚息,免区域性股权市场服务费用;“一放宽”是放宽优秀小贷公司杠杆率至净资产5倍,其中非标准化融资杠杆放宽到2倍。另外,还有延期或展期1-3个月、免除1-3个月罚息等优惠。
本次重点支持的中小企业有两类:一是为疫情防控必需(医疗器械、药品、防护用品生产运输和销售等行业)、保障城乡运行必需(供水、供电、油气、通讯、公共交通、环保、市政环卫等行业)、群众生活必需(超市卖场、食品生产、物流配送等行业)相关企业特别是中小企业强化金融支持和服务保障。二是受疫情影响的中小企业等群体。包括疫情影响较大(批发零售、住宿餐饮、物流运输、文化旅游等行业)的中小企业,受延迟复工影响大的中小企业、以及受疫情影响的个体工商户着力解决资金困难。
“我们应该算是受益行业吧,大年初四就开工了,现在有订单,但是产量跟不上。主要原因是上游材料不足,以及产品注册的困难。原材料主要是引物和探针,由于上游合成引物探针的公司合成量太大,导致污染严重,无法发货,也影响了我们的生产进度。”广州维伯鑫生物科技股份有限公司创始股东刘健翊接受21世纪经济报道记者采访时表示。
维伯鑫生物科技是一家在广东股权交易中心挂牌的生物医药企业,主要从事分子诊断试剂的研发、生产及销售。
针对疫情快速发展使检测用试剂需求大幅增加的情况,刘健翊告诉记者,“这次疫情对于医药、医疗行业来说都是一个促进作用。首先增强了我们对分子诊断行业的信心,其次也锻炼了企业对于公共卫生事件的应急反应能力。下一步我们要扩产,准备添置新设备和增加生产车间。”
刘健翊表示,目前看到了很多优惠政策报道,包括减免房租、减少税费,优惠利率等,希望能够尽快落地。“贷款利率确实出现了优惠,现在接触了几家银行,基本上都给的是最低的利率。”
小贷融资杠杆可提至5倍
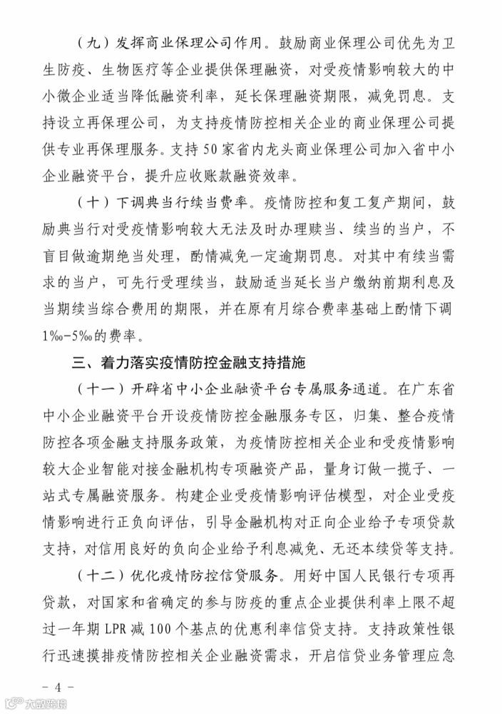
对参与疫情防控的小贷公司,《意见》表示可以适度放宽优秀小额贷款公司融资杠杆。
具体是,各项监管指标优良、积极参与疫情防控的小额贷款公司,经批准后,其融资余额可放宽至不超过净资产的5倍,单户贷款余额上限上调为不超过注册资本的5%且不超过1000万元。
其中,通过银行、小额再贷款公司及法人股东借款等非标准化融资方式融入资金的余额,放宽至不超过净资产2倍;通过在沪深交易场所发行债券、资产证券化产品等标准化融资工具融入资金的余额,放宽至不超过净资产3倍。
广东省小额贷款公司协会会长刘卫东表示,该《意见》有几项突破,包括拓宽融资渠道,放开杠杆倍数,这对于整个行业是一个重大利好。此外,放开股东借款模式,使小贷公司更加有效使用资金,降低再融资成本。
“这么多年来,小贷公司一直受于资本金的限制无法做大做强,其抗风险能力也相对较弱。这次允许小额贷款公司通过银行、小额再贷款、法人股东借款等多种方式融入资金,最高杠杆可以达到5倍,是对行业的有力推动。”刘卫东说,这可让小贷公司更好的回归本源,特别是在此次疫情下更加有效帮助广大中小企业和“三农”用户共渡难关。
从目前各地小贷监管来看,小贷融资杠杆最高为3倍。
同时为了更好调动金融机构积极性,《意见》对支持金融机构加强中小企业金融服务出台了3项保障措施,包括加大财政支持力度、用好纾困基金以及适当调整考核标准,从资金上、政策上为金融机构特别是地方金融企业提供支持和保障。
《意见》要求,统筹用好促进经济高质量发展专项资金、中小微企业信贷风险补偿基金、中小企业信用担保代偿补偿资金,在贷款贴息、应收账款融资、融资担保降费奖补和代偿补偿等方面加大对疫情防控相关企业的支持。各市财政、国资出资设立的纾困基金和省粤财投资控股等所辖纾困基金建立疫情防控和复工复产期间科学规范、灵活高效的投资决策机制。适当调整对国有控股的小额贷款公司、小额再贷款公司、融资担保公司等地方金融企业及高管人员的考核标准,提高不良贷款容忍度。
银行的十八般武艺
针对疫情,各家银行也亮出十八般武艺来支持中小微企业。近日广东某科技企业接到中行广东省分行1000万的“战疫人才贷”,这是广东省人才工作领导小组办公室(简称“省人才办”)、中行广东省分行、中行深圳市分行联合推出的“战疫人才贷”首位客户。
该企业主要从事核酸检测和全基因分析排序研究,自新冠肺炎疫情爆发以来,其参与了第一批武汉肺炎患者的样本核酸检测及新冠病毒基因研究,同时为本次疫情免费提供5000份样本检测和病毒基因研究。中行1000万元贷款资金的注入,将为企业抗疫产品的研发和生产进一步增添金融助力。
“战疫人才贷”对单一企业或科研机构免抵押担保贷款额度最高3000万元。对纳入人民银行专项再贷款全国性及广东省重点企业名单内企业,期限不超过一年的贷款年利率不高于一年期LPR减100BP(发文当月执行年利率为3.1%),贷款企业符合财金〔2020〕5号文条件的,可向当地财政部门提出申请,经财政部审核通过后,中央财政按企业实际获得贷款利率的50%进行贴息,贴息期限最长一年。对未纳入人民银行专项再贷款全国性及广东省重点企业名单内企业和科研机构,一年期贷款年利率3.85%。贷款期限超过一年的,广东中行、深圳中行承诺年利率均不高于4.85%。
《关于加强中小企业金融服务支持疫情防控促进经济平稳发展的意见》文件详情:








