4月25日,广东省工业和信息化厅《关于开展2026年省级制造业当家重点任务保障专项资金(产业创新能力建设)项目入库的通知》。
事项通知如下:
支持方向及要求
◉ 支持省级企业技术中心开展创新能力建设项目
围绕重点领域,支持企业依托省级企业技术中心开展项目。承担单位需为相关企业,项目实施地在广东,对购置研发仪器设备、创新成果等有要求,且未获省财政资金支持,同一主体同一年度原则上只能申报一个项目。
◉ 支持制造业创新中心开展创新能力建设项目
围绕重点领域,支持制造业创新中心开展关键共性技术攻关等项目。主要支持已获批并运行的国家级、省级制造业创新中心,对依托单位资金、项目实施地、项目进展等有要求。
支持方式
◉ 省级企业技术中心项目
省财政事后奖补,奖补比例不超项目新购置研发仪器设备(不含税)总额的 40% ,珠三角地区单个项目获资金200-800万元,粤东粤西粤北地区100-800 万元。
◉ 制造业创新中心项目
对省级制造业创新中心主要事后补助,补助资金不高于项目新购置研发仪器设备(不含税)总额的 40%,最高1000万元;部分中心可分阶段或事后补助,最高3000万元;新获批的国家或国家地方共建制造业创新中心结合国家政策支持。
附件如下:
原文如下:
广东省工业和信息化厅关于开展2026年省级制造业当家重点任务保障专项资金(产业创新能力建设)项目入库的通知
粤工信创新函〔2025〕21号
各地级以上市工业和信息化局、横琴粤澳深度合作区经济发展局:
为加强我省产业创新能力建设,根据《广东省工业和信息化厅经管省级财政专项资金管理办法(2024年修订)》(粤财工〔2024〕17号文)、《广东省工业和信息化厅 广东省财政厅关于制造业当家重点任务保障专项资金(产业创新能力建设)管理实施细则》(粤工信规字〔2024〕10号文)等要求,现就组织开展2026年省级制造业当家重点任务保障专项资金(产业创新能力建设)项目入库工作有关事项通知如下:
一、项目支持方向
本次项目入库分为支持省级企业技术中心开展创新能力建设项目、支持制造业创新中心开展创新能力建设项目等2个方向,申报指南详见附件1、2。
二、项目入库工作程序
(一)请各地级以上市工业和信息化局(含横琴粤澳深度合作区经济发展局,下同)结合本地实际制发本地市产业创新资金项目申报通知,按照属地管理原则组织本地区企业项目申报。本次入库通过纸质和网上同步进行,请组织企业通过数字工信一网通办进行填报。
(二)项目承担单位根据申报通知提交申请至地级以上市工业和信息化局。项目承担单位对申报材料的真实性、准确性和完整性负责。
(三)请各地级以上市工业和信息化局按规定受理项目承担单位提交的申请,开展完工评价、竞争性评审、现场核查等,遴选符合条件的项目。
(四)请各地级以上市工业和信息化局按规定对评审通过项目实施内部复核,按规定程序经集体研究审议并报批后确定入库项目,并按照轻重缓急程度进行综合排序。
三、工作要求
(一)落实项目管理主体责任。各地级以上市工业和信息化局要强化主体责任意识,履行资金项目管理主体责任,按照“谁评审、谁负责”原则切实抓好项目竞争性评审和遴选,加强项目审核把关,提高资金分配合理性,防止“报大数”和资金项目申报骗补。
(二)实行项目库管理。产业创新资金实行项目库管理,未纳入项目库的项目,原则上不安排预算。入库项目不等同于最终省财政资金给予支持的项目。
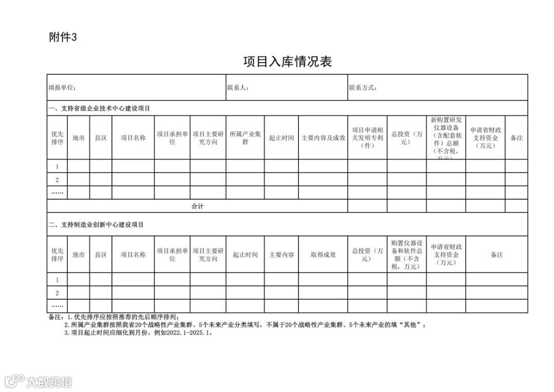
(三)报送项目入库情况。请各地于6月20日前报送项目入库摸底情况,6月30日前将项目入库情况表、区域绩效目标申报表等(附件3、4)报送我厅(制造业创新处)。如认为本项目入库通知涉及违反有关法律法规制度的,可一并向我厅(制造业创新处)反馈。
附件:
1. 支持省级企业技术中心开展创新能力建设项目申报指南
2. 支持制造业创新中心开展创新能力建设项目申报指南
3. 项目入库情况表
4. 区域绩效目标申报表
广东省工业和信息化厅
2025年4月25日
(联系人及电话:支持省级企业技术中心开展创新能力建设项目,张诚,020-83133243;支持制造业创新中心开展创新能力建设项目,李帆、林倩,020-83133425、020-83133219)

