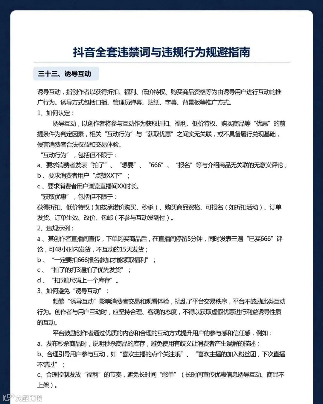
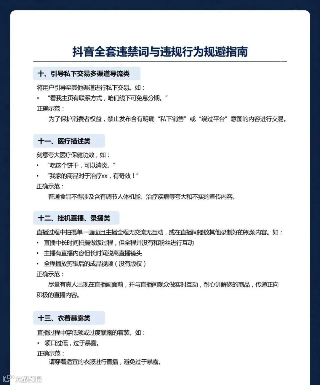
点击蓝字 关注我们

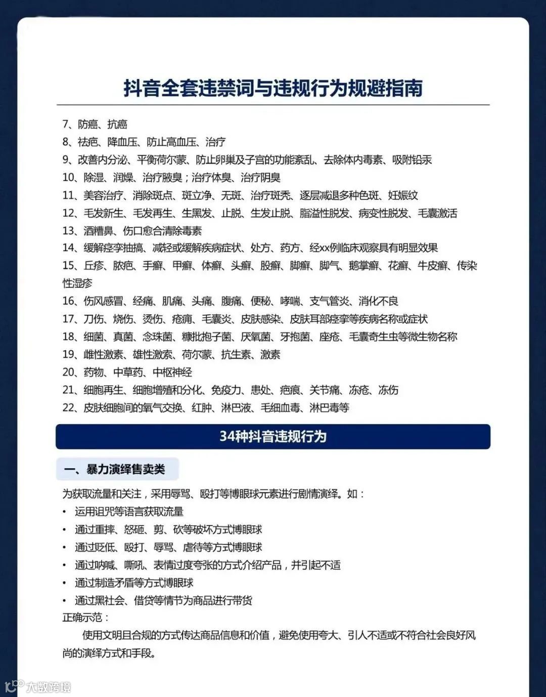
2.美妆行业违禁词
麒鲸数智电商产业园
点击蓝字 关注我们

2.美妆行业违禁词