点击蓝字|关注我们
投资海口
自海南自贸港建设以来
相关税收政策不断推陈出新
今年6月10日
《海南自由贸易港法》出台
该法将此前海南自贸港优惠税收安排
第一次上升为法律
这也是除香港、澳门外
国家层面单独为地区立法
为海南自贸港税收优惠改策
提供了长期的、稳定的、可持续的
法律保障
一直以来
税收问题是很多企业和个人投资者
在对海南有投资意向时
非常关心和想了解的内容
尤其是《海南自由贸易港法》颁布后
关于税收后续的细化政策
将怎样具体实施?
今天我们来聊聊企业所得税
海南自贸港有哪些税收优惠政策?
您的企业是否适用?
我们一起来看!









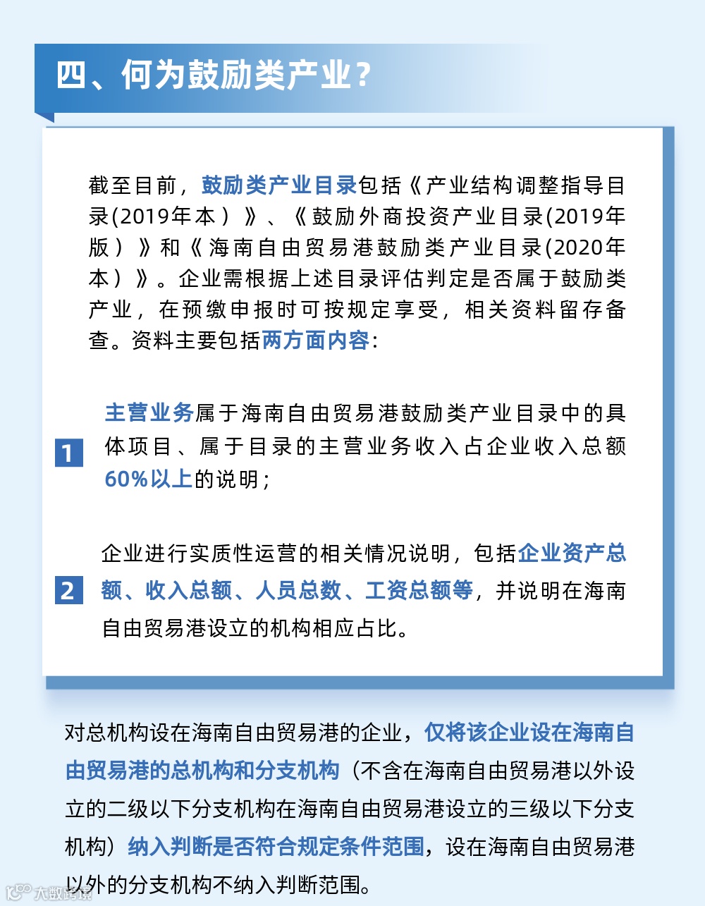
截至目前,鼓励类产业目录包括《产业结构调整指导目录(2019年本)》、《鼓励外商投资产业目录(2019年版)》和《海南自由贸易港鼓励类产业目录(2020年本)》。(已上传附件,直接点击上述目录名称即可查看)
文字来源:投资海南
海报制图:海口国际投资促进局
往期推荐
点击图片,查看详情
新的热点和增长点正在形成!
振奋人心!
海南储备明年总投资30亿元以上的项目达32个
让企业“找得到人、办得了事”
海口重点园区这样提升营商竞争力!




