点击蓝字|关注我们
投资海口

一、产业界定
石中华 摄
“香料香精”是广泛添加于食品日用品的香味材料。其中,香料是能够被嗅觉嗅出香气或味觉尝出香味的化学物质,主要用于调配成香精用于加香产品,或直接作为食品添加剂使用;香精是由人工调配或由发酵、酶解、热加工等方法制造的含多种香成分的混合物。香料香精产业是日化、食品饮料等行业的重要原料配套产业,合成香料产业规模远远大于天然香料,合成香料属于精细化工产业,是重要的基础产业。
(一)依托自贸港加工增值政策,发展进口依赖度高的合成和天然香料下游制品及依赖进口香精的香化产品制造
自贸港加工增值政策:对鼓励类产业企业生产的不含进口料件或者含进口料件在海南自由贸易港加工增值超过30%(含)的货物,经“二线”进入内地免征进口关税,照章征收进口环节增值税、消费税。
我国目前依赖进口的香料和香精品类包括——
(1)合成香料类:主要包括薄荷醇、柠檬醛、橙油、苯甲醛、苄醇、合成麝香、突厥酮、玫瑰醚,以及一些品种的高品质产品(包括丁位十二内酯、二氢茉莉酮酸甲酯、乙醛酸等)。
(2)天然香料类:松节油等。
(3)香精类:高端香化产品的香精原料大部分都依赖进口。企业在海南自贸港投资建厂,开展依赖进口合成香料和进口天然香料的下游制品(主要有食品和香化产品的赋香剂,香水的主香剂、和香剂、修饰剂、定香剂及其他成分,香精制品等)生产制造,以及高端香化产品生产制造,能够获取加工增值政策下的原料进口成本优势。我国进口依赖度高的香料香精原料代表性下游制品、进口关税税率如下:

以香精完全依赖进口的香水加工企业为例。假设企业年产1000万瓶高端香水、每瓶香水重100克,香精含量约为20%,则企业每年需要进口香精200吨,按照进口香精价格1万元/吨(即0.1元/克)、进口关税15%计算,若企业在内地建设生产基地,每年的香精原料成本需要约2000万元,若企业在海南建设生产基地,每年可获得原料进口关税减免约300万元,相当可观。
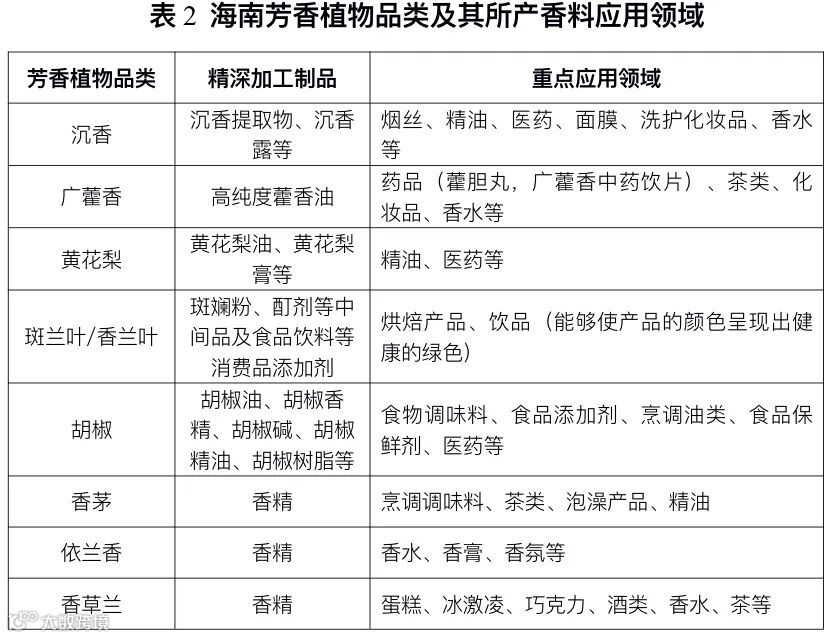
(二)发挥海南芳香资源品种优势,发展具备海南特色的天然香料精深加工并探索与三产融合。
海南岛属于热带季风气候,光照充足降雨丰沛,被称“天然大温室”,得天独厚的气候环境培育了丰富的芳香资源,拥有香料植物329种、规模栽培的香料植物70多种,是名副其实的香料王国,且原料以有利于健康、药用价值高闻名。其中,海南沉香已经有1000多年历史,现已种植沉香树面积近10万亩,广藿香种植面积达到2万余亩;黄花梨种植超过9万亩;斑兰叶/香兰叶种植面积约5000亩;胡椒种植面积约33万亩(居世界第6位);香茅种植面积达20万亩;此外,还少量种植了依兰香、香草兰等芳香植物。丰富的植物香料原料为海南省香料产业的持续发展奠定了基础。

三、海南发展香料香精研发制造的利好政策
(一)自贸港零关税政策
海南自由贸易港分两个阶段实施零关税政策。
第一阶段
即2025年全岛封关运作前,实行一负三正“零关税”清单管理,对“零关税”清单内货物及物品,免征进口关税、进口环节增值税和消费税。
第二阶段
即2025年全岛封关运作、简并税制后,对进口征税商品目录以外、允许海南自由贸易港进口的商品,免征进口关税。现阶段企业进口自用生产设备“零关税”负面清单、原辅料“零关税”正面清单已正式对外发布。合成香料生产制造、天然香料提取和精深加工、香精生产制造进口设备的工艺水平更高,且香料香精加工设备未被纳入“负面清单”,企业在海南搭建香料香精生产线可享受自贸港“零关税”政策带来的设备进口关税、增值税减免利好。

(二)自贸港企业所得税优惠政策
自2020年1月1日至2024年12月31日,对注册在海南自贸港并实质性运营的鼓励类产业企业,减按15%征收企业所得税。2025年后,对注册在海南自贸港并实质性运营的企业(负面清单行业除外),减按15%征收企业所得税。适用该政策的企业需满足:
(1)注册在海南自由贸易港且在当地进行实质性运营。
(2)主营业务应为海南自由贸易港鼓励类产业目录中规定的产业项目,且主营业务收入占企业收入总额60%以上,鼓励类产业目录包括《产业结构调整指导目录(2019年本)》、《鼓励外商投资产业目录(2019年版)》和《海南自由贸易港鼓励类产业目录(2020年本)》。
(3)企业包括设立在海南自由贸易港的非居民企业机构、场所。香料香精企业需要认定高新技术企业才可以在内地享受15%的企业所得税,在海南可直接享受15%的企业所得税优惠。
(三)海南财政奖补政策
《海南省促进经济高质量发展若干财政措施的通知》(琼府办【2021】65号)等财政奖补政策对企业落户和开展研发业务形成经济性利好,企业可以通过“海易兑”网上不见面申请,十分方便。主要奖补内容是:
1
生产规模扩大奖励。
对从2021年起年产值首次突破3亿元、5亿元、15亿元、30亿元、50亿元的先进制造业企业,分别给予30万元、50万元、150万元、300万元、500万元一次性奖励。
2
固定资产投资奖励。
先进制造业项目年度固定资产投资2000万元以上的,按照其年度固定资产投资额的5%给予最高2000万元奖励。对项目年度实际完成投资使用银行贷款,按照贷款市场报价利率(LPR)50%贴息,给予最高2000万元补贴。
3
企业研发投入奖励。
对内设研发机构的规模以上企业,按照年度内部研发经费增量分档给予5万元至50万元奖励。对规模以上工业高新技术企业、其他高新技术企业,按年度研发经费增量的30%分别给予最高200万元和100万元补助。
👇👇👇

往期推荐
点击图片,查看详情





