点击蓝字|关注我们
投资海口

目录
前 言
一、政策背景
二、政策优势
三、政策解读
(一)外籍工作人员类型
1. 外国高端人才(A类)
2. 外国专业人才(B类)
3. 其他外国人员(C类)
(二)外籍医师来琼执业条件
1. 外籍医师主体资格条件
2. 医疗机构主体资格条件
3. 业务范围
(三)外国专家来华邀请函
(四)外国人来华工作许可
1. 申请90日(含)以内工作许可
2. 申请90日以上工作许可
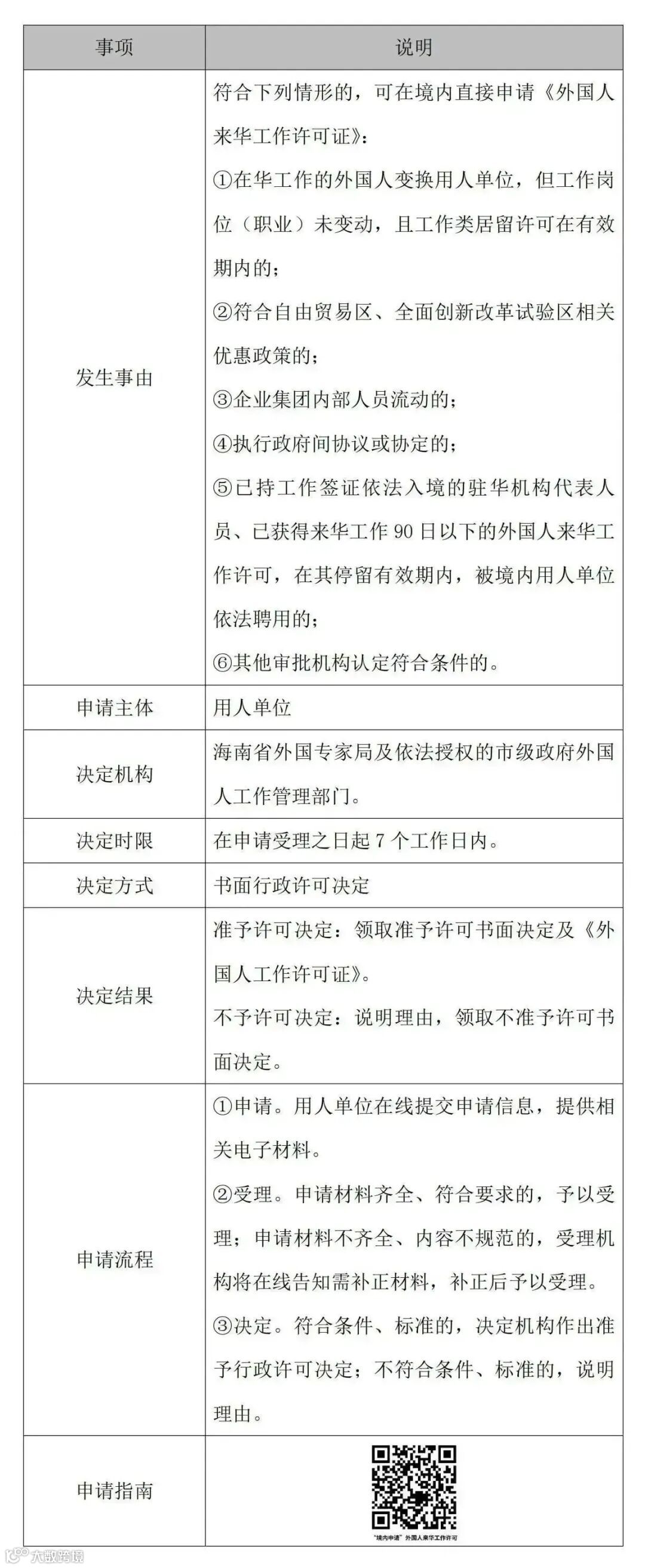
3. 许可变更
4. 许可延期
5. 许可注销
(五)工作签证与居留证
1. 工作签证
2. 居留证
(六)技能认定
1. 申请认定
2. 执业规则
3. 信用档案
4. 注销认定
附件一:政策索引
附件二:海南省外国人来华工作许可服务指南
(一) 《海南省外国人来华工作许可服务指南(A类)》
(二) 《海南省外国人来华工作许可服务指南(B类)》
(三) 《海南省外国人来华工作许可服务指南(C类)》
附件三:相关部门和窗口的联系地址和电话
前 言
2020年6月1日,中共中央、国务院印发了《海南自由贸易港建设总体方案》(本章下称《总体方案》),提出加强公共卫生防控系统体系建设,加强公共卫生人才队伍建设,提升医疗救治能力。同时提出,海南自由贸易港将根据发展需要,针对高端产业人才,实行更加开放的人才和停居留政策,打造人才聚集高地,将人员进出自由便利作为海南自贸港建设的一项重要制度。海南外籍医师执业相关政策为医疗健康产业的发展提供了专业人才引进的政策支持。
为了落实《总体方案》要求,加快推进海南自由贸易港建设,激发市场活力,同时,为了使自贸港政策能真正服务于市场主体,使得市场主体能够“用足、用好”海南自贸港政策,海南省商务厅负责组织、北京万商天勤(海口)律师事务所海南自贸港法律服务团队协助编撰《海南自由贸易港外籍医师执业政策助力医疗健康产业发展》指南。
本指南主要从政策背景、政策优势、政策解读三个方面对海南自由贸易港外籍医师执业相关政策进行梳理及解读,以期为相关市场主体提供明确的政策使用指引。
一、政策背景
为了大力吸引医疗健康相关的外国人才来海南执业,切实维护外国人及其聘用单位的合法权益,不断加强外籍医师来海南自由贸易港执业的管理,助力海南医疗健康产业发展。2019年12月31日,海南省政府印发了《外国人来海南工作许可管理服务暂行办法》(琼府办〔2019〕37号),明确了外国人来琼工作的相关规定。2021年4月25日,海南省卫生健康委员会印发了《海南自由贸易港外籍医师技能认定实施细则(试行)》(下称“外籍医师技能认定细则”),对外籍医师在海南执业的申报及管理进行特殊规定。
二、政策优势
相较于全国适用的外籍医师来华执业的规定,即《外国医师来华短期行医暂行管理办法》,海南外籍医师执业相关规定不仅在申报审批流程上予以了优化。同时,还放宽了外籍医师执业的有效期,即按照《外国医师来华短期行医暂行管理办法》的规定,外籍医师来华执业注册的有效期不超过一年的期限,而按照海南外籍医师执业规定,来海南执业的外籍医师技能认定的有效期为三年。也就是说,海南的医疗机构拟聘用外籍执业医师,或外籍执业医师拟选择海南进行执业,符合条件的,可根据实际情况,选择按照海南外籍医师执业相关规定办理,办理有效期为三年执业许可后在海南执业;也可选择按照《外国医师来华短期行医暂行管理办法》,办理注册期不超过一年的来华短期行医许可后在海南执业。
三、政策解读
海南自由贸易港区域内的医疗机构拟聘请或邀请外籍医师来海南执业,在符合规定条件的情况下,可根据拟聘请或邀请的外籍医师所属的外籍工作人员的类型,办理来琼执业相关手续:
(一)外籍工作人员类型
海南对来琼工作的外籍人员实行分类服务和管理,分为外国高端人才(A类)、外国专业人才(B类)和其他外国人员(C类)三类。拟来琼执业的外籍医师符合上述规定的,可相应适用相关规定,并享受相关便利。
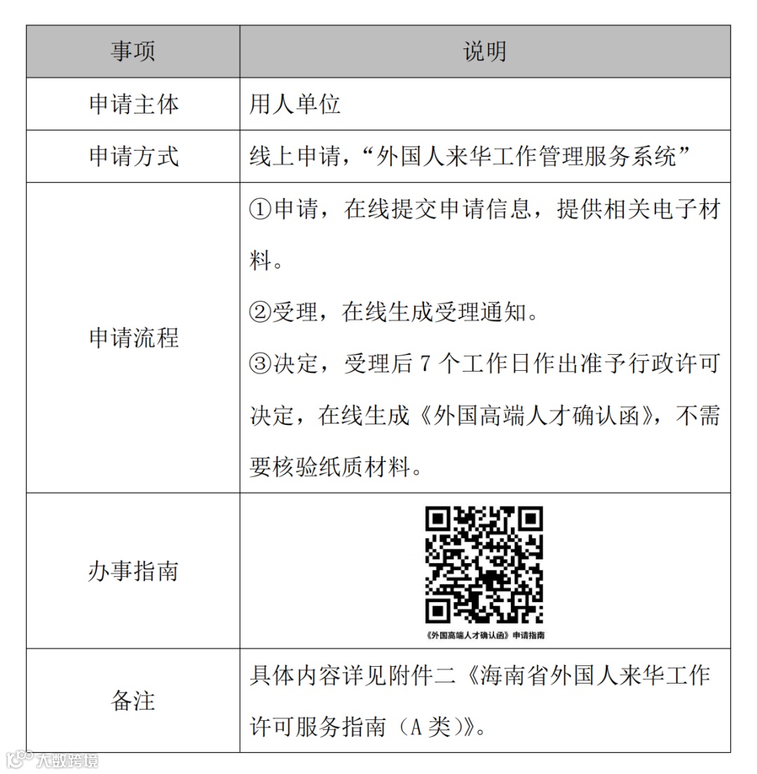
1. 外国高端人才(A类)
外国高端人才(A类)是指海南经济社会发展所急需的科学家、科技领军人才、国际企业家、专门特殊人才等“高精尖缺”外国人。针对该类外国人才实行“绿色通道”和“容缺受理”的服务,且不受年龄限制。主要包括:
(1) 符合《外国人来华工作分类标准(试行)》中外国高端人才(A类)标准的。
(2) 符合《海南省高层次人才分类标准》等有关规定的。
(3) 平均工资收入不低于海南上年度社会平均工资收入4倍的外国人才。
符合海南外国高端人才(A类)规定的人才可申请《外国高端人才确认函》,具体申请事项见下表:
2. 外国专业人才(B类)
指属于海南经济社会事业发展所急需,具有学士学位或具有专业资格证书的外国人才。外国专业人才(B类)年龄不受限制。主要包括:
(1) 符合《外国人来华工作分类标准(试行)》中外国专业人才(B类)标准的。
(2) 在国内或国(境)外知名高等院校毕业,获得学士(含)以上学位,在海南工作或创新创业的外国应届毕业生。
(3) 外国语言教学人员,从事其母语国母语教学,并取得大学学士及以上学位且具有1年以上语言教育工作经历。其中,取得教育类、语言类或师范类学士及以上学位的,或取得所在国教师资格证书或取得符合要求的国际语言教学证书的,可免除工作经历要求。
(4) 平均工资不低于本地区上年度社会平均收入3倍的外国人才。
3. 其他外国人员(C类)
是指根据国家政策规定,结合海南自贸港建设所需,满足劳动力市场需求的各类技能实用型人员。年龄不超过65周岁。
(二)外籍医师来琼执业条件
外籍医师来琼执业应同时满足以下前提条件:
1. 外籍医师主体资格条件
(1)该外籍医师为符合《海南自由贸易港认可境外职业资格目录清单》要求,并已取得外国合法行医资格的人员;
(2)应年满18周岁不超过65周岁,身体健康,无犯罪记录,境内有确定的用人单位,具有从事其工作所必需的专业技能或相适应的知识水平;
(3)所从事的工作符合我国经济社会发展需要,为国内急需紧缺的专业人员;
(4)法律法规对外国人来华工作另有规定的,从其规定。
2. 医疗机构主体资格条件
(1)该医疗机构为海南自由贸易港区域内的医疗机构,即获得海南自贸港卫生健康部门审批颁发的《医疗机构执业许可证》的医疗机构;
(2)依法设立,无严重违法失信记录;
(3)聘用外国人从事的岗位应是有特殊需要,国内暂缺适当人选,且不违反国家有关规定的岗位;
(4)支付所聘用外国人的工资、薪金不得低于当地最低工资标准;
(5)法律法规规定应由行业主管部门前置审批的,需经过批准。
3. 业务范围
外籍医师来海南执业可从事的业务范围为公共卫生、临床诊治业务活动。
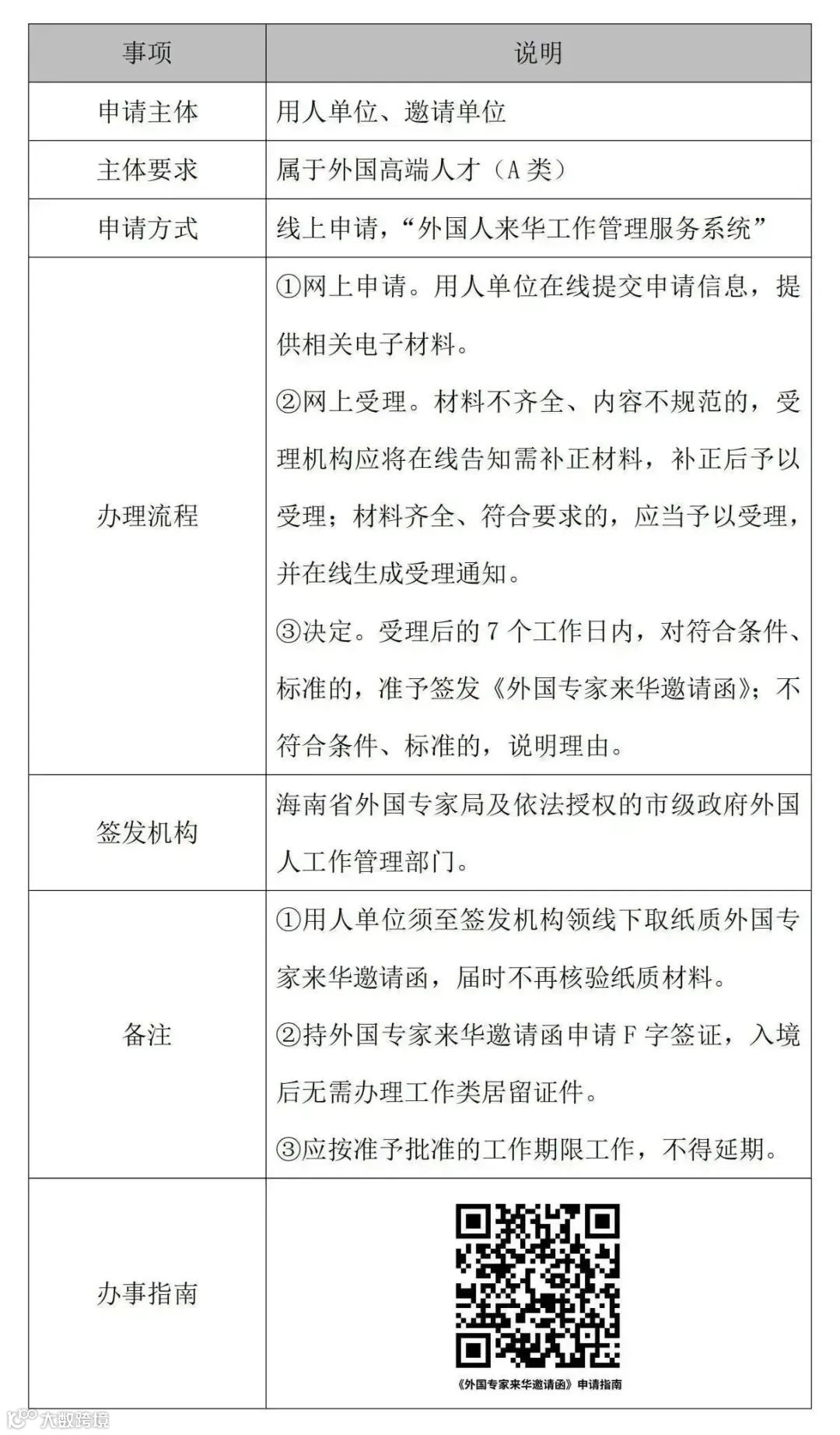
(三)外国专家来华邀请函
中国境内的企业可为拟邀请的外国高端人才(A类)申请《外国专家来华邀请函》,该外国专家可持函件申请签证入境。
海南的医疗机构在正式聘用外籍医师前,因业务需要拟邀请该外籍医师来琼进行短期业务交流的,而该外籍医师又属于外国高端人才(A类),可按照以上流程办理《外国专家来华邀请函》后办理签证入境。对于不属于外国高端人才(A类)的外籍医师,可由邀请单位按照以下规定,申请90日以内(含90日)的外国人来华工作许可后办理签证入境。
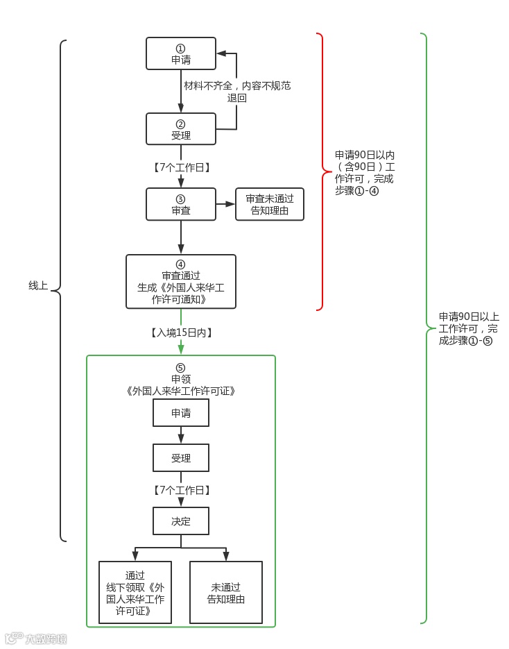
(四)外国人来华工作许可
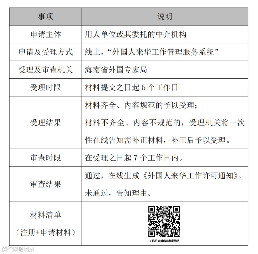
海南的医疗机构拟引进外籍医师来琼执业,需由用人单位或其委托的中介机构按规定为该外籍医师申请外国人来华工作许可,并负责在该外籍医师入境后办理相应的许可延期、变更、注销手续。
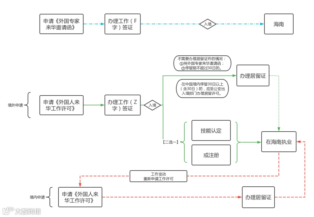
外国人来华工作许可分为90日以内(含90日)和90日以上两种。申请90日以内(含90日)工作许可的,在审查通过获取《外国人来华工作许可通知》即可;申请90日以上工作许可的,还需在获得《外国人来华工作许可通知》并入境后,申领《外国人来华工作许可证》。
办理流程如下图所示:
1. 申请90日(含)以内工作许可
符合条件的用人单位或其委托的中介机构通过线上方式提交申请并上传电子材料。受理机构通过线上进行材料齐备性审查后进行受理。审查机构通过线上审查的方式对申请人提交的材料进行审查,并在线生成《外国人来华工作许可通知》,申请90日以内工作许可的外籍医师,获得《外国人来华工作许可通知》即可申请办理居留证。
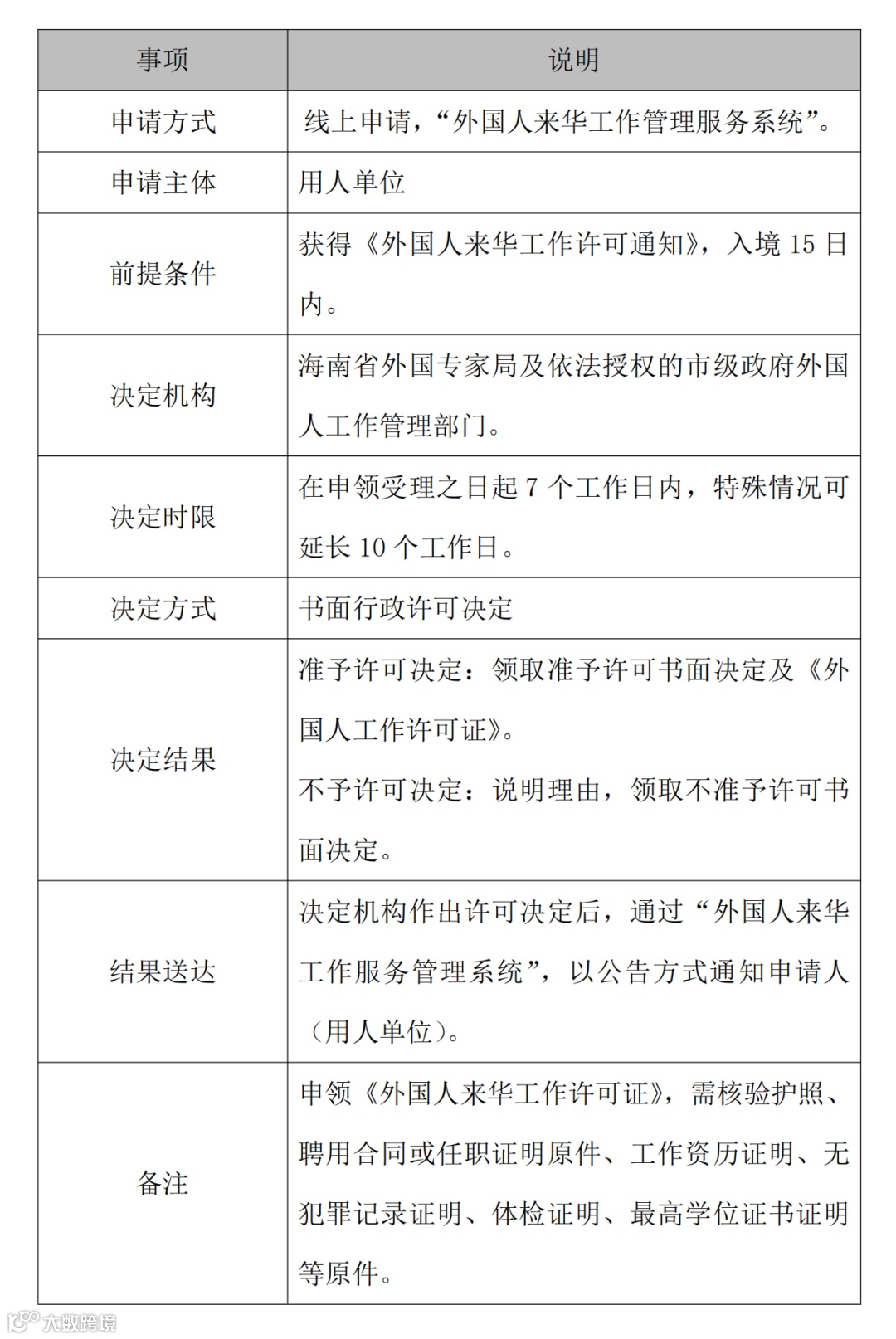
2. 申请90日以上工作许可
90日以上的工作许可分为“境外申请”和“境内申请”两种申请方式。“境外申请”是指用人单位在拟聘用的外籍医师入境前,首次为其申请外国人来华工作许可;“境内申请”是指外籍医师入境后,因工作变动或其他情况需要,重新申请90日以上工作许可。
(1)境外申请
需要申请90日以上工作许可的外籍医师,在获得《外国人来华工作许可通知》并入境后,须申领《外国人来华工作许可证》。
(2)境内申请

3. 许可变更
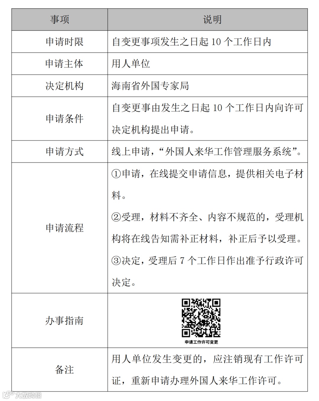
来琼执业外籍医师的个人信息(姓名、护照号、职务、类别)等事项发生变更的,应申请工作许可的变更。
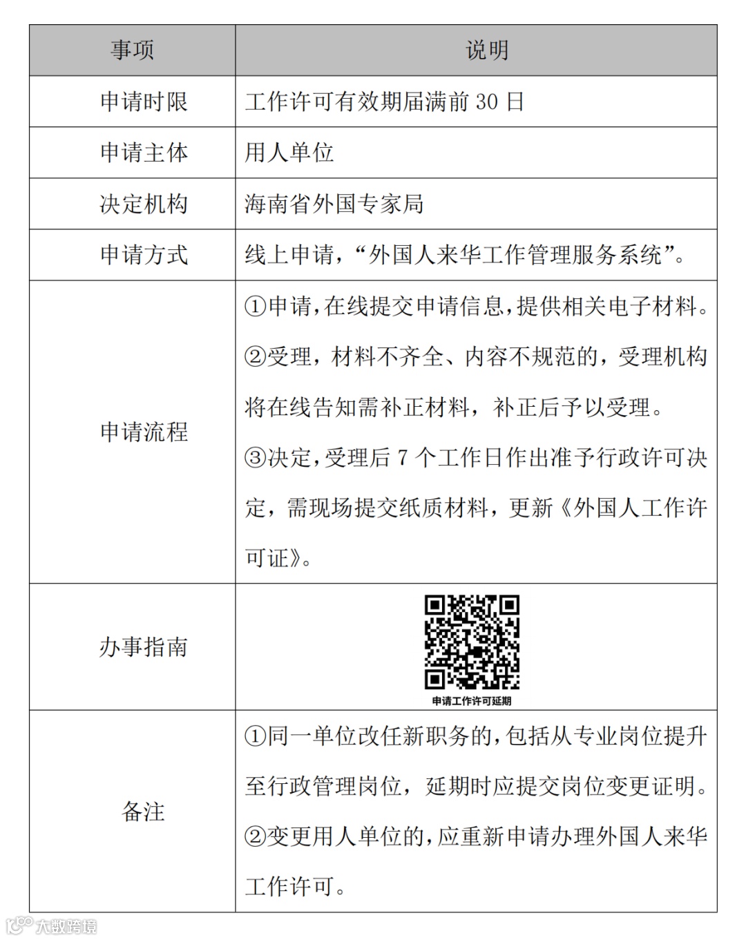
4. 许可延期
用人单位拟在原岗位(职业)上继续聘用该外籍医师的,可以办理工作许可的延期。
5. 许可注销
用人单位为聘用的外籍医师申请完工作许可后,发生了注销相关事由的,可申请外国人来华工作许可的注销。
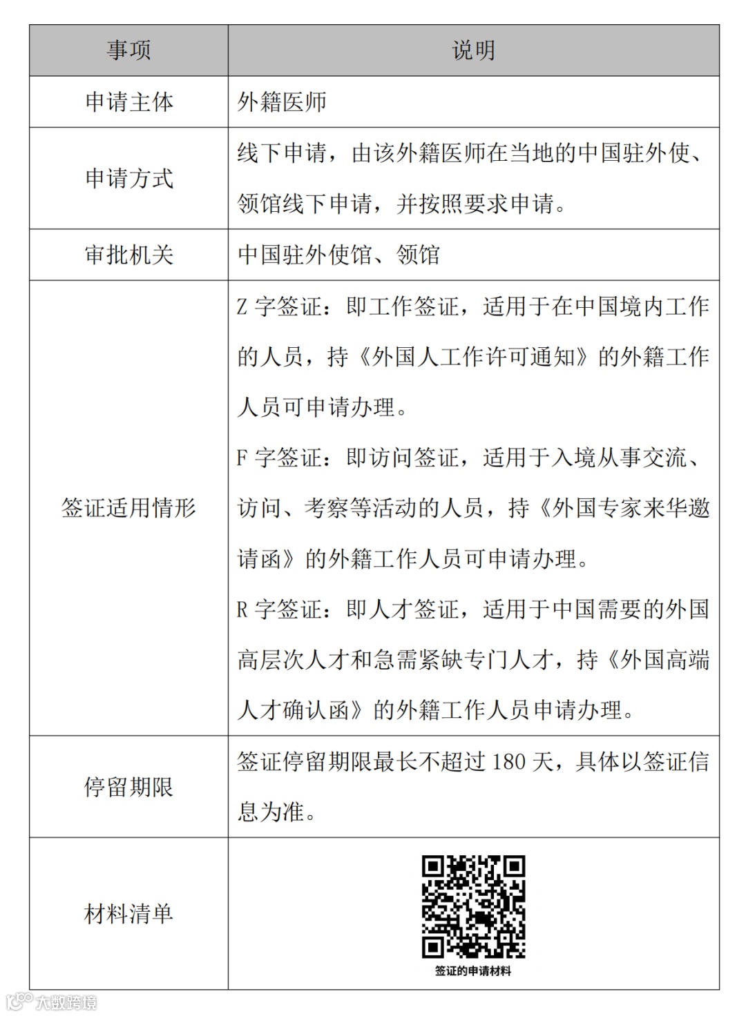
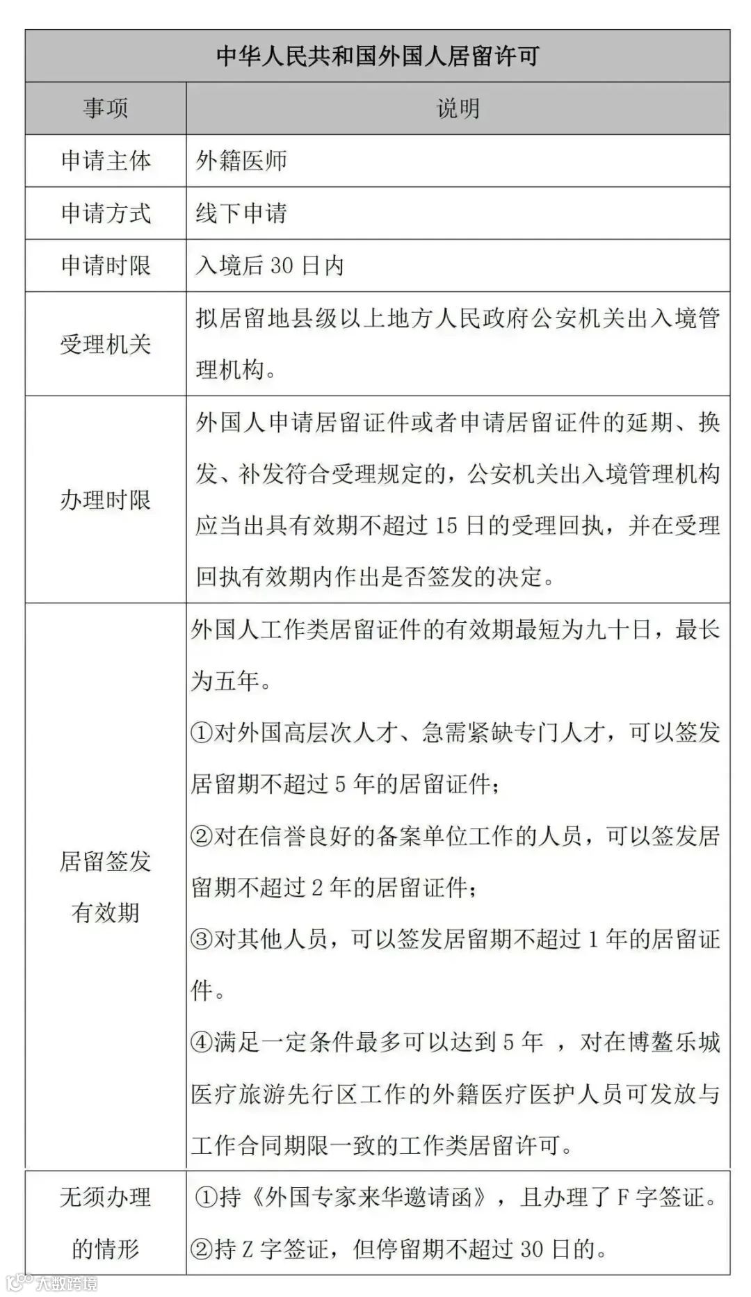
(五)工作签证与居留证
1. 工作签证
获得前项材料的《外国人工作许可通知》后,持该通知和相关材料到我国驻外使、领馆申请相应的签证。外籍医师来琼执业申请的主要是Z、F、R字三种签证。
2. 居留证
外籍工作人员持签证入境后,应当自入境之日起30日内,向拟居留地县级以上地方人民政府公安机关出入境管理机构申请办理外国人居留证件。
(六)技能认定
外籍医师在海南执业实行“技能认定制”。外籍医师在完成上述外国人来华工作签证后,应当向海南省卫生健康委员会申请技能认定资格,经认定后才可在海南开展医师执业工作。来琼执业的外籍医师可依据《海南自由贸易港外籍医师技能认定实施细则(试行)》申请有效期为3年的《外国医师短期行医许可证》及《海南自由贸易港境外人员技能认定合格证》。也可以继续依据《外国医师来华短期行医暂行管理办法》办理不超过1年的外国医师来华短期行医注册,获得期限不超过一年的《外国医师短期行医许可证》。
1. 申请认定
2. 执业规则
(1)该外籍医师如使用外文书写医疗文书的,其所在医疗机构应当将外文医疗文书翻译成符合规范的中文医疗文书,将外文医疗文书及中文医疗文书作为病历资料一并保存归档。
(2)外籍医师来海南自由贸易港执业,应当遵守中国医疗卫生管理法律、法规、部门规章及诊疗、护理规范等规章制度,尊重中国的风俗习惯及宗教信仰,确保服务质量,维护公共利益。发生医疗纠纷的,应当按照我国法律法规进行处理。
3. 信用档案
邀请或聘用医疗机构应建立外籍医师专业服务信用档案。信用档案,包括外籍持证人员的基本情况、业绩、良好行为及不良行为等内容。违规行为、被投诉举报和行政处罚等情况应作为外籍持证人员的不良行为记入其专业服务信用档案。
邀请或聘用医疗机构应于每年年底向海南省卫生健康委员会报送本单位聘用的外籍医师专业服务信用情况。
4. 注销认定
外籍医师来海南自由贸易港执业认定后有下列情形之一的,其所在医疗机构应当在10个工作日内报告认定主管部门,或认定主管部门发现的,认定主管部门应当注销认定,收回《海南自由贸易港境外人员技能认定合格证》:
(1)医疗机构和外籍医师解除聘用关系或邀请事项完全终止的(变更用人单位的注销原证后重新申请认定);
(2)身体健康状况不适宜继续执业的;
(3)其工作签证到期的;
(4)死亡或者宣告失踪的;
(5)未按执业领域及临床诊治权限执业的;
(6)出借、出租、抵押、转让、涂改《海南自由贸易港境外人员技能认定合格证》的;
(7)受刑事处罚的;
(8)被公安机关取消在华居留资格的;
(9)其他国家卫生健康行政部门规定的不宜从事医疗、预防、保健等业务的;
(10)外国行医执照或行医权被取消的。
因第(5)项至第(9)项原因注销认定的,不得再次申请来海南自由贸易港执业。
注释
●文中的“海南”指“海南自由贸易港”;
●“海南的医疗机构”指“海南自由贸易港区域内的医疗机构”。
●本文为海南关于外籍医师来琼执业所涉的法律法规,以及海南的特殊政策及制定背景的系统化梳理所进行的解读。
附件一:政策索引
●《外国人来海南工作许可管理服务暂行办法》(琼府办〔2019〕37号)
●《海南省外国人来华工作许可服务指南(A类)》
●《海南省外国人来华工作许可服务指南(B类)》
●《海南省外国人来华工作许可服务指南(C类)》
●《海南自由贸易港境外人员参加职业资格考试管理办法(试行)》《海南自由贸易港境外人员执业管理办法(试行)》(琼府〔2020〕44号)
●《海南自由贸易港外籍医师技能认定实施细则(试行)》(琼卫医〔2021〕5号)
●《海南自由贸易港认可境外职业资格目录清单》(琼人才局通〔2020〕30号)
●《外国人来华工作许可服务指南(暂行)》(编号:D 50001)
●《外国医师来华短期行医暂行管理办法》
●《中华人民共和国医师法》
●《海南自由贸易港人才服务“单一窗口”建设方案》(琼人才通〔2020〕15号)和《关于开展海南自由贸易港国际人才服务管理改革试点工作的实施方案》(琼人才通〔2020〕5号)
●《海南省事业单位聘用外国人管理办法(试行)》
●《海南省事业单位实行协议工资制、年薪制、项目工资分配管理办法(试行)》
●《海南自由贸易港建设总体方案》
●《百万人才进海南行动计划(2018-2025)》(琼发〔2018〕8号)
附件二:海南省外国人
来华工作许可服务指南
(一)《海南省外国人来华工作许可服务指南(A类)》
(二)《海南省外国人来华工作许可服务指南(B类)》
(三)《海南省外国人来华工作许可服务指南(C类)》
附件三:相关部门和窗口
的联系地址和电话
(一)海南省外国专家局及依法授权的市级政府外国人工作管理部门。
1.海南省外国专家局:国兴大道 9 号省政务服务中心 2 楼 2-24 审批后台,联系电话:0898-65326830;
2.海口市外国专家局:长滨路海口行政办公区 6 栋 4004 室,联系电话:0898-68720177;
3.三亚市外国专家局:三亚市文明路 145 号政府第二办公大楼 11 楼,联系电话:0898-88263681;
4.儋州市外国专家局:儋州市那大镇中兴大街市直机关办公大楼 1 楼 0120室,联系电话:0898-23322109。
(二)海南省办理居留许可相关部门的具体地址和咨询电话
注:海口、三亚、儋州、洋浦、琼海、文昌、澄迈的外国人向停(居)留地公安出入境管理部门申请办理,其他市县在海南省人民政府政务服务中心办理。
1. 海南省人民政府政务服务中心:海口市美兰区五指山南路3号1楼公安出入境窗口。电话:0898-65312031。
2. 海口市公安局出入境办证大厅:海口市秀英区长滨东三街2号。电话:0898-31652098。
3. 三亚市公安局出入境管理支队外国人办证大厅:三亚市吉阳区海润路诚越新能源汽车产业园1号馆。电话0898-88869902。
4. 儋州市人民政府政务服务中心公安行政审批专区出入境窗口:儋州市迎宾大道怡心花园商铺D18栋。电话:0898-23398933。
5. 洋浦经济开发区政务服务中心公安出入境窗口 :洋浦经济开发区盐田路8号政务服务中心一楼。电话:0898-28810986。
6. 琼海市人民政府政务服务公安分中心一楼外国人签证窗口:琼海市嘉积镇富海路36号。电话:0898-62896315。
7. 文昌市人民政府政务服务中心公安出入境窗口:文昌市文城镇文东路123号。电话:0898-63235606。
8. 澄迈县政府政务服务公安分中心出入境窗口:澄迈县金江镇金马四横东路9号二楼。电话:0898-67070026。
9. 综合业务咨询和政策解释部门:海南省公安厅出入境管理局。电话:0898-68580639。
来源:海南省商务厅
封面图来源于海口日报
往期推荐
点击图片,查看详情




