点击蓝字|关注我们
投资海口

2020年6月1日,中共中央、国务院印发了《海南自由贸易港建设总体方案》,提出大力发展涵盖旅游业、现代服务业和高新技术产业的现代产业体系,将高新技术产业摆在重要位置。

鸟瞰海口国家高新区药谷工业园,科技企业聚集。康登淋 摄
下面,我们将按照来源于
海南省工业和信息化厅
(http://iitb.hainan.gov.cn)的资料
(点击文末“阅读原文”可进行查看)
“高新技术产业专篇”
为广大市场主体提供
方向性、案例式、可操作的
参考指南
本篇章聚焦高新技术产业
通过深度解析
具体产业在海南发展的有利条件
并基于业务场景
对企业落位内地和落位海南
在投资成本、经营成本、财政奖补方面
进行综合利好分析
同时,随附企业落户、政策兑现
业务落地等方面操作指南
便于企业查询
👇👇👇
氢燃料电池电堆及膜电极研发制造篇
一
产业界定
正在建设中的海口江东新区快速通道项目。
氢燃料电池由电堆、氢气供给系统、空气供给系统、增势换热系统及电控系统组装而成,其中电堆是发生电化学反应的场所,是氢燃料电池系统的核心部件,被称为“行业技术的皇冠”,由双极板与膜电极(MEA)交替叠合后以单电池串联方式层叠组合,各单体之间嵌入密封件,经前、后端板压紧后用螺杆拴牢构成。目前我国燃料电池企业基本都具备自主生产电堆的技术能力,但电堆功率、功率密度等核心性能指标与国际水平还存在一定差距。燃料电池系统核心功能部件膜电极(MEA)被誉为“皇冠上的明珠”,未来氢燃料电池规模化生产的关键在于系统成本的降低,其中电堆核心部件膜电极(MEA)组件质子交换膜、催化剂、扩散层等技术和产业化生产国产化突破是系统成本降低的关键。
我国氢燃料电池装机量增长迅速,预计2025年系统年销售功率超过7300MW,2021-2025年是氢燃料电池产业化的关键时期,预计年复合增长率将达160%。氢燃料电池市场规模扩张将带动电堆及上游膜电极行业快速增长,我国电堆出货量由2017年的65MW增长至2021年的757MW,国产膜电极加速扩张,预计年产量将从2021年的5.16万m²增长至2030年的超200万m²。

氢燃料电池产业图谱
二
海南发展氢燃料电池电堆和膜电极研发制造的有利条件
(一)氢燃料电池属于零排放、高效率的发电装置,是海南建设清洁能源岛必然发展的研发制造方向。国家发改委、国家能源局联合印发的《氢能产业发展中长期规划(2021-2035年)》明确氢能是我国用能终端实现绿色低碳转型的重要载体,对我国碳达峰、碳中和目标具有重要的支撑作用。作为“制—储—运—用”氢能产业链下游最成熟的应用场景,氢燃料电池利用电解水的逆反应将氢气和氧气的化学能直接转换成电能,不经过发电机热能和机械能的转化,因此不释放任何COx、NOx、SOx气体和粉尘污染物,且发电效率超过50%;如果氢燃料电池使用的燃料氢气是通过光伏、风能等可再生能源制取的,即可彻底实现氢能使用全过程碳排放达到净零。海南“清洁能源岛”建设要求构建清洁低碳、安全高效的能源体系,在充分开发海上风电资源的同时,引进包括氢燃料电池研发制造在内的氢能产业方向成为必然选择。
(二)海南氢燃料电池车整车研发制造取得突破,对本地核心部件生产制造提出要求。《海南省清洁能源汽车发展规划》提出,率先开展公共交通、租赁等领域氢燃料电池车示范应用,重点针对社会运营领域以及景区、园区等封闭或半开放式区域开展示范运营,并逐步扩大至其它车用领域。同时,将在具备基础条件的海口、三亚等周边区域建设商业化运营综合示范区,助推规模化和商业化市场进程,预计在未来5-10年能够满足氢燃料电池汽车的示范应用需求,远期大规模商业化应用也有望走在全国前列。氢燃料电池汽车推广下,整车研发制造在海口初步实现突破。海南本土企业海马汽车自主研发和生产的国内首台70Mpa氢燃料电池汽车正式上市,公司提出“深耕氢能汽车”战略发展规划,正致力于开发采用更高功率电堆的新一代氢燃料电池汽车,并计划在“十四五”期间投入约2000台氢燃料电池乘用车进行商业运营,打造海南全岛交通干线氢能汽车运营体系。海南氢燃料电池整车制造将驱动上游零部件产业快速发展。
(三)氢燃料电池电堆和膜电极研发制造企业落位海南将享受自贸港政策带来的成本利好
加工增值政策。
即对鼓励类产业企业生产的不含进口料件或者含进口料件在海南自由贸易港加工增值超过30%(含)的货物,经“二线”进入内地免征进口关税,照章征收进口环节增值税、消费税。
企业享受加工增值政策利好应满足两个基本条件:
一是进口原材料“具备高进口关税”,
二是进口原材料具备“高加工增值潜力”,也就是产品加工增值超过30%。
燃料电池电堆:
燃料电池电堆三大核心原材料中,膜电极(MEA)国产已达到商业化应用的技术指标要求,但仍处于从小批量生产到产业化转化的关键阶段,与国外产品相比仍存在技术差距。双极板国内技术与国际先进水平还存在差距[1]。密封胶作为电堆内部的主要承力与传力部件,直接影响燃料电池的电化学性能,国内企业尚处于初步产业化阶段。以进口膜电极、双极板、密封胶为原材料的燃料电池电堆制造可享受加工增值政策利好。
膜电极:
膜电极三大核心原材料中,质子交换膜、催化剂、气体扩散层基本完全依赖进口。以进口质子交换膜[2]、催化剂[3]、气体扩散层[4]为原材料的燃料电池电堆膜电极(MEA)制造可享受加工增值政策利好。

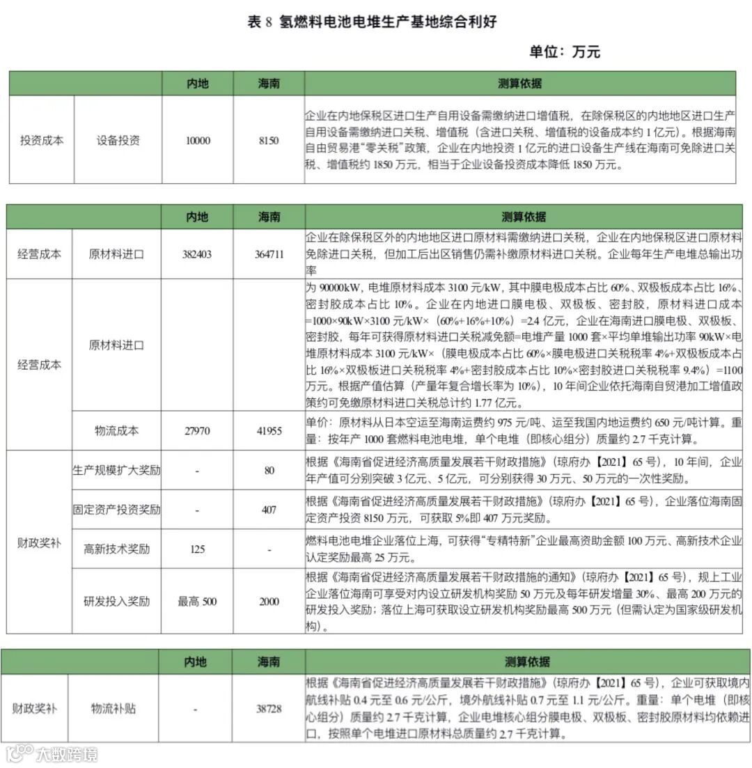
以企业落位海南自由贸易港,建设年产1000套单堆输出功率50-130kW的燃料电池电堆生产基地为例。电堆原材料成本3100元/kW,其中:膜电极成本占比60%、双极板成本占比16%、密封胶成本占比10%。企业进口膜电极、双极板、密封胶,每年可获得原材料进口关税减免1110万元=电堆产量1000套×平均单堆输出功率90kW×电堆原材料成本3100元/kW×(膜电极成本占比60%×膜电极进口关税税率4%+双极板成本占比16%×双极板进口关税税率4%+密封胶成本占比10%×密封胶进口关税税率9.4%)。若企业产量年复合增长率10%增长,10年内最高可获取原材料进口关税减免约1.77亿元。
[1]双极板:全球石墨双极板技术目前最成熟,基本实现100%国产化,金属双极板、复合材料双极板更符合应用需求、是未来氢燃料电池性能提升的技术趋势,但国内均处于试制阶段。
[2]质子交换膜进口依赖:全氟磺酸型膜为目前主流目前常用的商业化质子交换膜。全氟磺酸型膜是目前燃料电池主要采用的膜材料,全球全氟磺酸型膜的供应商集中于日本和欧美国家,其中应用最广泛的是美国杜邦公司的Nafion系列膜。复合膜是未来技术发展方向,大连化学物理研究所和武汉理工大学均在积极研发复合膜技术,亚洲最大的氟化企业山东东岳联合上海交通大学实现了复合膜的产业化,其开发的DF260膜具备规模化生产能力。
[3]催化剂进口依赖:Pt/C是目前主流,目前全球燃料电池催化剂主要生产商为美国的3M、Gore,英国的Johnson Matthery,德国的BASF,日本的Tanaka,比利时的Umicore等,国内仅大连化物所具备小规模生产的能力。
[4]气体扩散层进口依赖:目前国内开发的气体扩散层,其原材料多为进口。国内虽有自主开发的材料,但整体的产品状态并不能达到商业化要求。
[5]电堆原材料及膜电极原材料进口估算依据:2021年,我国氢燃料电池电堆出货量757MW,电堆成本3100元/kW(产能级别为1000台)。膜电极进口依赖度按照2021年的25%计算。双极板目前石墨占比49%、金属和复合占比51%,按照金属、复合双极板全部进口计算。密封胶按照全部进口计算。质子交换膜进口占比约88%,催化剂、气体扩散层按照全部进口计算。

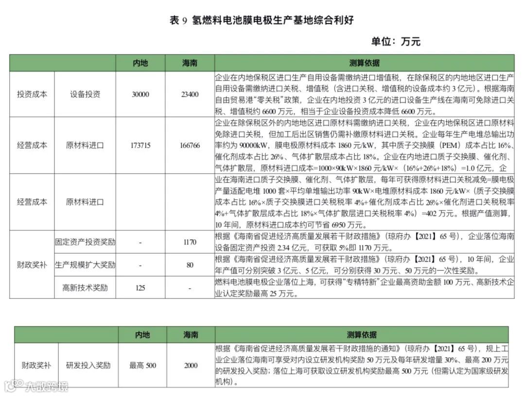
以企业落位海南自由贸易港,建设年产30-40万片膜电极、适配1000套单堆输出功率50-130kW的燃料电池电堆膜电极(一个电堆约需300-400片膜电极)生产基地为例。
膜电极原材料成本1860元/kW,其中质子交换膜(PEM)成本占比16%、催化剂成本占比26%、气体扩散层成本占比18%。企业进口质子交换膜、催化剂、气体扩散层,每年可获得原材料进口关税减免402万元=膜电极产量适配电堆1000套×平均单堆输出功率90kW×电堆原材料成本1860元/kW×(质子交换膜成本占比16%×质子交换膜进口关税税率4%+催化剂成本占比26%×催化剂进口关税税率4%+气体扩散层成本占比18%×气体扩散层进口关税税率4%)。若企业产量年复合增长率20%增长,10年内最高可获取原材料进口关税减免约7000万元。

2、
零关税政策。
海南自由贸易港分两个阶段实施零关税政策。
第一阶段
即2025年全岛封关运作前,实行一负三正“零关税”清单管理,对“零关税”清单内货物及物品,免征进口关税、进口环节增值税和消费税。
第二阶段
即2025年全岛封关运作、简并税制后,对进口征税商品目录以外、允许海南自由贸易港进口的商品,免征进口关税。现阶段企业进口自用生产设备“零关税”负面清单、原辅料“零关税”正面清单已正式对外发布。
氢燃料电池电堆封装和膜电极制造设备未被纳入“负面清单”,可享受“零关税”政策。
氢燃料电池电堆生产制造工艺流程包括堆叠和预装配、压缩、张紧、泄漏测试、定型装配、活化和测试等环节,过程一致性、密封性要求高,特别是电堆活化、测试等设备采取进口较为常见。企业落位海南自由贸易港,选择引进国外电堆生产线,将享受零关税政策下进口关税、增值税减免利好。氢燃料电池膜电极结构设计和制备工艺较为复杂,量产制备技术被美国、日本等相关企业垄断,我国头部企业通常自主设计生产线并定制全球先进的高精度生产设备,实现全流程高精度控制。氢燃料电池电堆、膜电极生产制造企业落位海南自由贸易港,将享受零关税政策下设备进口关税、增值税减免利好。


以企业落位海南自由贸易港,建设年产1000套单堆输出功率50-130kW的燃料电池电堆生产基地为例。企业在内地投资生产线,进口设备约需1亿元,在海南进口设备最高可减免关税、增值税约1850万元。
以企业落位海南自由贸易港,建设年产30-40万片膜电极、适配1000套单堆输出功率50-130kW的燃料电池电堆膜电极(一个电堆约需300-400片膜电极)生产基地为例。企业在内地投资生产线,进口设备约需3亿元,在海南进口设备最高可减免关税、增值税约6600万元。
3、
个人所得税优惠政策。
2025年前,对在海南自由贸易港工作的高端人才和紧缺人才,其个人所得税实际税负超过15%的部分,予以免征。2025年后,对一个纳税年度内在海南自由贸易港累计居住满183天的个人,其取得来源于海南自由贸易港范围内的综合所得和经营所得,按照3%、10%和15%三档超额累进税率征收个人所得税[1]。经测算,个人年收入超过47.02万元(或经营所得应纳税所得额超过31.92万元)时,可享受实际税负超过15%部分免征政策。氢燃料电池电堆和膜电极研发制造企业高级管理人员和技术人员将重点受益。
(四)氢燃料电池电堆和膜电极研发制造企业将享受海南省多项产业财政奖补。《海南省促进经济高质量发展若干财政措施》(琼府办【2021】65号)为氢燃料电池电堆和膜电极研发制造提供多项财政奖补。企业可通过“海易兑”网上不见面申请,十分方便。主要奖补内容是:
[1]2022年12月29日,海南省财政厅等部门联合印发《关于进一步明确落实海南自由贸易港高端紧缺人才个人所得税优惠政策有关事项的通知》(琼财支财〔2022〕1211号),对所得认定、减免税额计算方法、累计居住满183天计算方法等事项,进一步予以明确。
1、来源于海南自由贸易港的所得:(1)工资薪金所得,是指个人因在海南自由贸易港任职、受雇,从该任职受雇单位取得的工资、薪金、奖金、年终加薪、劳动分红、津贴、补贴以及与任职、受雇有关的其他所得;(2)劳务报酬所得,是指个人因在海南自由贸易港从事劳务从海南自由贸易港取得的所得;(3)稿酬所得,是指个人因其作品以图书、报刊等形式出版、发表,从海南自由贸易港取得的所得;(4)特许权使用费所得,是指个人因提供专利权、商标权、著作权、非专利技术以及其他特许权的使用权,从海南自由贸易港取得的所得;(5)经营所得,是指在海南自由贸易港从事生产、经营活动取得的所得;(6)海南省认定的人才补贴性所得,根据发放对象、发放方式分别确认。与任职、受雇有关的,计入综合所得;与从事生产、经营活动有关的,计入经营所得。
2、减免税额计算:(1)居民个人综合所得减免税额=(综合所得应纳税额-综合所得应纳税所得额×15%)×海南自由贸易港综合所得收入额÷综合所得收入额;(2)居民个人经营所得减免税额=(经营所得应纳税额-经营所得应纳税所得额×15%)×海南自由贸易港经营所得应纳税所得额÷经营所得应纳税所得额;(3)非居民个人相关所得减免税额:非居民个人工资、薪金所得减免税额=(工资、薪金所得应纳税额-工资、薪金所得应纳税所得额×15%)×海南自由贸易港工资、薪金所得收入额÷工资、薪金所得收入额;非居民个人劳务报酬、稿酬、特许权使用费所得减免税额=海南自由贸易港应纳税额-海南自由贸易港应纳税所得额×15%;非居民个人经营所得减免税额=(经营所得应纳税额-经营所得应纳税所得额×15%)×海南自由贸易港经营所得应纳税所得额÷经营所得应纳税所得额。
3、关于在海南自由贸易港累计居住满183天计算方法:指高端紧缺人才一个纳税年度内(自公历1月1日至12月31日止),在海南自由贸易港实际停留天数满183天。进入和离开海南自由贸易港的当天,均按1天计算停留天数。一个纳税年度内有多次进出的,合并累计计算。
1、企业生产规模奖励。
对从2021年起年产值首次突破3亿元、5亿元、15亿元、30亿元、50亿元的先进制造业企业,分别给予30万元、50万元、150万元、300万元、500万元一次性奖励。
2、企业固定资产投资奖补。
先进制造业项目年度固定资产投资2000万元以上的,按照其年度固定资产投资额的5%给予最高2000万元奖励。对项目年度实际完成投资使用银行贷款,按照贷款市场报价利率(LPR)50%贴息,给予最高2000万元补贴。
3、企业生产经营补贴支持。
对执行全货机航线的企业给予货运量补贴,按照进出港货运量及航程,境内航线补贴0.4元至0.6元/公斤,境外航线补贴0.7元至1.1元/公斤。
4、企业研发投入奖励。
对内设研发机构的规模以上企业,按照年度内部研发经费增量分档给予5万元至50万元奖励。对规模以上工业高新技术企业、其他高新技术企业,按照年度研发经费增量的30%分别给予最高200万元和100万元补助。
以企业落位海南自由贸易港,年产1000套50-130kW的燃料电池电堆为例。按电堆价格2500元/kW、企业产量年复合增长率10%,10年间企业可获取生产规模奖励80万元、物流补贴可达3.8亿元(原材料进口全部采取空运);若企业在海南自由贸易港设立研发部门,将营收的10%投入研发,10年间可获取研发投入奖励最高2000万元;企业在海南进口设备8150万元,可获得设备固定资产投资奖励407万元。

以企业落位海南自由贸易港,建设年产30-40万片膜电极、适配1000套50-130kW的燃料电池电堆膜电极(一个电堆约需300-400片膜电极)生产基地为例。按企业产能年复合增长率20%、膜电极价格1500元/kW计算,10年间企业可获取生产规模奖励80万元;若企业在海南自由贸易港设立研发部门,将营收的10%投入研发,10年间还可获取研发投入奖励最高2000万元;企业在海南进口设备投资2.34亿元,可获得设备固定资产投资奖励1170万元。

我国氢燃料电池及部件制造产业集聚区上海对企业的奖补主要包括“专精特新”企业最高资助金额100万元、高新技术企业认定奖励20-25万元、工业战略性新兴产业和高技术制造产业项目固定资产投资奖励最高6000万元(需落位临港保税区)及设立研发机构奖励(国家实验室、国家工程实验室、国家重点实验室、国家工程研究中心、国家工程技术研究中心、国家级企业技术中心等国家级研发机构500万元,市级研发机构50-300万元,区级研发机构5-40万元)。
氢电池燃料电池电堆、膜电极企业在上海建设生产基地,固定资产投资奖励虽然较高,但仍然低于海南自由贸易港零关税政策下设备进口成本降低幅度。企业在上海设立研发机构获取一次性奖励,低于持续在海南投入研发获取的奖励。
三
基于业务场景的政策综合利好分析
氢燃料电池电堆:
企业年产1000套50-130kW的燃料电池电堆,膜电极、双极板、密封胶等原材料完全依赖进口,进口设备生产线在内地需投资1亿元,将年营收的10%投入研发。海南自由贸易港政策下,与以上海为代表的内地相比,1亿元的进口设备生产线投资可节省约2255万元(计入设备固定资产投资奖励);生产制造10年内,若产量年复合增长率10%,原材料进口、物流等经营成本(计入物流补贴)可节省约4亿元,生产经营、研发投入等奖励可多获取1455万元。随着国内氢燃料电池产能快速增长,企业落位海南的经营成本利好空间将大幅提升。

氢燃料电池膜电极:
企业落位海南自由贸易港,建设年产30-40万片膜电极、适配1000套50-130kW的燃料电池电堆膜电极(一个电堆约需300-400片膜电极)。企业在内地投资进口生产线需3亿元,质子交换膜、催化剂、气体扩散层等原材料完全进口,将年营收的10%投入研发。海南自由贸易港政策下,与以上海为代表的内地相比,进口设备生产线投资可节省7770万元(计入设备投资补贴);生产制造10年内,若产量年复合增长率20%,原材料进口可节省约6950万元,生产规模、研发投入奖补可多获取1455万元。随着国内氢燃料电池产能快速增长,企业落位海南的经营成本利好空间将大幅提升。

拓展阅读
为方便各广大市场主体
查询办理企业落户、政策兑现
业务落地等事项
根据来源于公开渠道的材料
汇总了
“氢燃料电池电堆及膜电极研发制造”
案例分析
相关操作指南
欢迎大家扫码了解
👇👇👇

《操作指南之氢燃料电池电堆及膜电极研发制造》
来源:海南省工业和信息化厅、自贸海口
海口国际投资促进局综合整理
往期推荐
点击图片,查看详情
案例分析|利用海南自贸港政策发展高新技术产业指南之半导体器件研发制造

案例分析丨利用海南自贸港政策发展高新技术产业指南之高端电动汽车组装制造


