点击蓝字|关注我们
投资海口

国务院关于同意在海南自由贸易港
暂时调整实施有关行政法规规定的批复
国函〔2023〕122号
国务院
2023年10月27日
(此件公开发布)
附件:
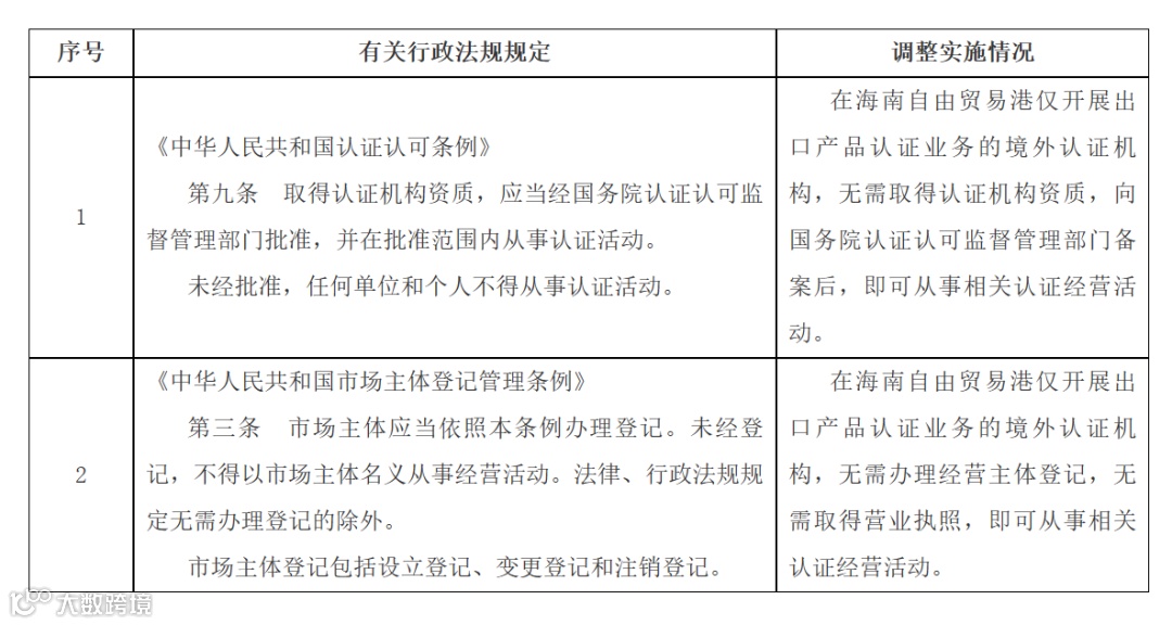
国务院决定在海南自由贸易港
暂时调整实施的有关行政法规规定目录

来源:中国政府网
往期推荐
海口:不断推动先进制造业项目签约落地
【企业说海口】
走进佳沃焕鲜植物蛋白工厂
招引更多优质项目高效落地
点亮“在看”,点赞自贸港!
投资海口点击蓝字|关注我们
投资海口

国务院关于同意在海南自由贸易港
暂时调整实施有关行政法规规定的批复
国函〔2023〕122号
国务院
2023年10月27日
(此件公开发布)
附件:
国务院决定在海南自由贸易港
暂时调整实施的有关行政法规规定目录

来源:中国政府网
往期推荐
招引更多优质项目高效落地
点亮“在看”,点赞自贸港!