点击蓝字|关注我们
投资海口
7月29日
省口岸办公室发布
《关于海南自由贸易港“二线口岸”启动运行的公告》
(以下简称《公告》)
明确“二线口岸”启动运行相关事宜
海口新海港码头客滚轮船运力充足秩序井然。记者 石中华 摄
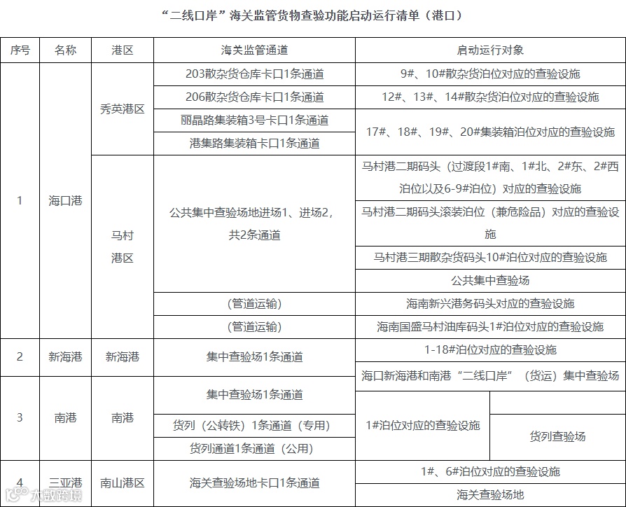
《公告》称,国务院批准在海南自由贸易港设立10个“二线口岸”:海口港、洋浦港、八所港、三亚港、清澜港、海口新海港、海口南港和海口美兰机场、三亚凤凰机场、琼海博鳌机场。
全岛封关运作时,启动运行10个“二线口岸”海关监管货物查验功能;人员、物品、除“零关税”进口交通工具及游艇外的交通运输工具在海南自由贸易港和内地之间进出,按现行规定管理。
海关监管货物需经“二线口岸”海关监管通道进入内地,海关按照有关规定进行监管;其他货物由海南自由贸易港进入内地,按现行国内流通规定管理。
“二线口岸”通行时间与港口、机场运营时间一致。
海口港口岸、洋浦港口岸、八所港口岸、三亚港口岸、清澜港口岸、海口航空口岸、三亚航空口岸、博鳌航空口岸等8个对外开放口岸按现行规定管理。
该公告海关监管货物是指“零关税”货物及其加工制成品、享受加工增值免关税政策的保税货物、自境外进入海南自由贸易港时放宽贸易管理措施货物及其加工制成品等涉及进口税收政策或监管证件管理且未办结海关手续的货物。
公告附表为《“二线口岸”海关监管货物查验功能启动运行清单(港口)》《“二线口岸”海关监管货物查验功能启动运行清单(机场)》,包括具体名单及海关监管通道等内容。
公告自全岛封关运作之日起生效。
来源:海南日报客户端
编辑:孟秀莹
审核:孔诗杰、杨朝青



