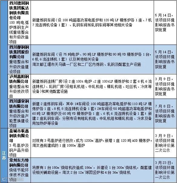
据不完全统计,今年上半年,有22个钢铁项目进行了环境评估公示或者得到了批复,其中包括产能置换项目、退城搬迁项目和升级改造项目等。从地域来看,多集中在华东和华北区域,从省份上来看,河北省、四川省的项目较多,各有5个。具体如下:





---------------------------分割线---------------------------
免责声明
2026工业设备智能运维供需对接会据不完全统计,今年上半年,有22个钢铁项目进行了环境评估公示或者得到了批复,其中包括产能置换项目、退城搬迁项目和升级改造项目等。从地域来看,多集中在华东和华北区域,从省份上来看,河北省、四川省的项目较多,各有5个。具体如下:





---------------------------分割线---------------------------
免责声明