
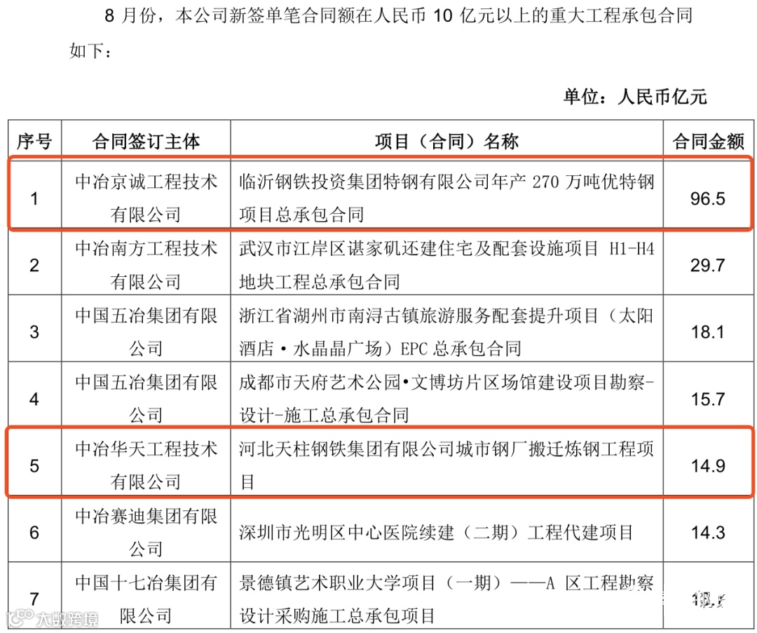
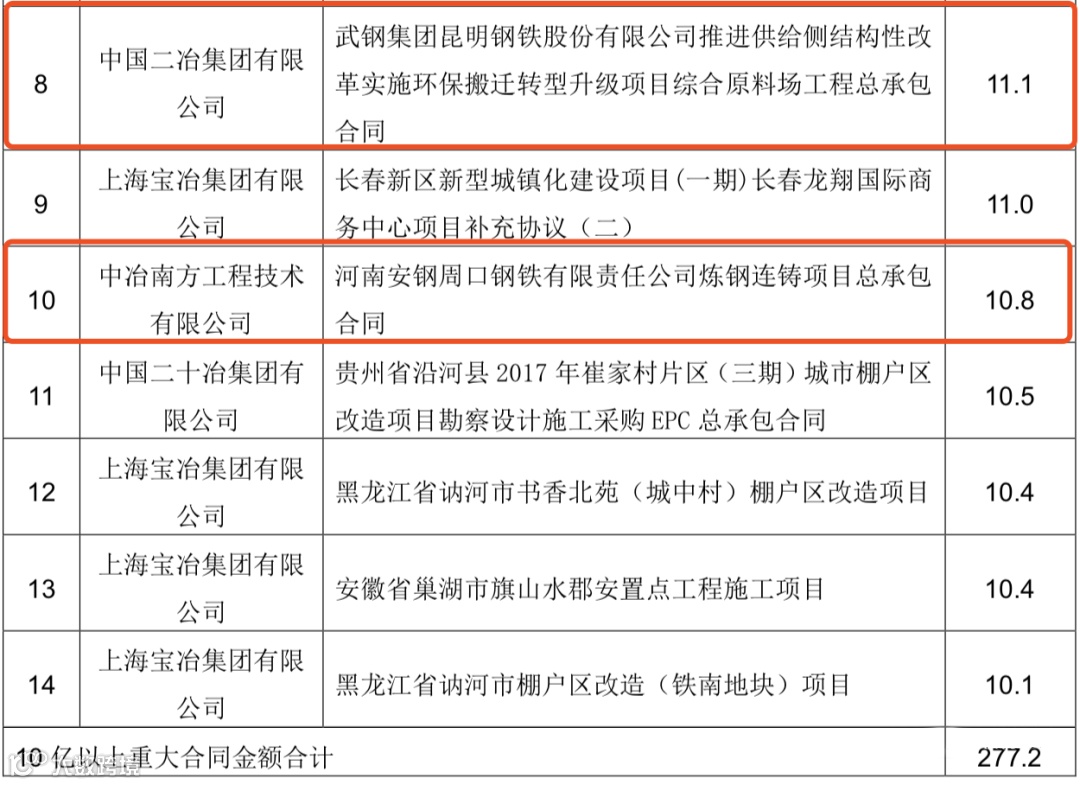
中国中冶2020年1-9月新签合同额人民币7009.2 亿元,较上年同期增长31.1%,其中海外合同人民币 139.3 亿元。其中10亿元以上的重大钢铁工程承包合同19个,合同金额高达372.6亿!具体如下:

























---------------------------分割线---------------------------
免责声明
1、本微信公众平台“钢铁工业智能制造联盟”所发表内容注明来源的,版权归原出处所有(无法查证版权的或未注明出处的均来源于网络搜集)。转载内容(视频、文章、广告等)只以信息传播为目的,仅供参考,不代表本平台认同其观点和立场。内容的真实性、准确性和合法性由原作者负责。
2、本平台推送的所有广告类信息,尤其是超链接类信息,内容及设计均归广告主所有,本平台只作为发布方进行推送,因内容引起的任何纠纷与本平台无关。
3、本声明适用于本平台“钢铁工业智能制造联盟”所发布的全部内容,自本平台创建之日起生效,永久生效。