4月7日,福建省宁德市人民政府发布《环三都澳湾区经济发展规划》(以下简称“《规划》”)。宁德环三都澳湾区包括三都澳、福宁湾和沙埕湾三个湾区,规划期为2019~2025年,远期展望至2035年。
《规划》指出,到2035年,环三都澳湾区全面崛起,湾区经济实力、科技实力大幅跃升,区域协调和创新能力显著增强,产业集群全球竞争力更加稳固,中心城市集聚辐射能力明显增强,山区与沿海联动发展格局全面形成。
《规划》同时指出,要做大不锈钢新材料产业集群,建成全球最大、最具竞争力的不锈钢产业基地。具体内容如下:
产业链延伸。坚持绿色发展、创新发展,持续向精深加工领域延伸、全产业体系布局,重点开发高品质特种钢铁材料,引导产业向高端结构材料、复合材料等精深加工延伸,大力拓展标准和非标配件、医疗器械、核电用钢、航空机械、厨卫设备、建筑装饰等精深加工领域,推动不锈钢参与新能源汽车配套,形成涵盖冶炼、连铸、热轧、冷轧及制品加工为一体的完整产业链,进一步提高产品附加值,全产业链产值力争实现翻一番,接近3000亿元,建成全球最大、最具竞争力的不锈钢产业基地。
空间布局。以青拓集团为龙头,建设福安湾坞不锈钢城,延伸带动周宁李墩工业区、柘荣乍洋产业园、霞浦溪南-牙城等周边不锈钢精深加工区发展。
推进传统产业改造提升。重点推动传统产业提档升级,加快推进智能化改造,向价值链中高端迈进。
推动传统园区改造升级。以转型升级、提质增效为主线,有序推进福安经济开发区、福鼎龙安开发区、霞浦牙城工业集中区等园区“腾笼换鸟”,加快淘汰落后产能企业,促进存量低效建设用地“二次开发”,提高工业用地产出效率,加快园区转型发展。鼓励通过“改功能、不改性质”等方式,引导低效、闲置产业用地向新兴产业、生产性服务业、高科技服务业转型。
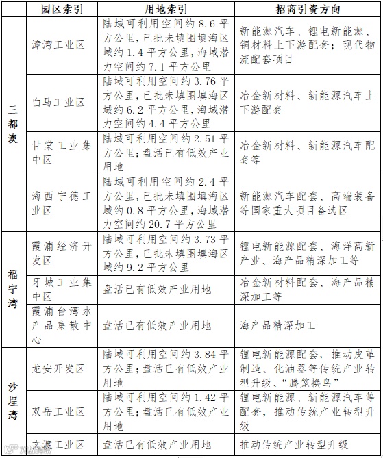
聚焦先进制造业体系,强化湾区产业用地保障,推动产业发展土地资源的精准投放和高效利用。
支持高等院校、科研院所与企业共建新能源汽车、不锈钢新材料等产业研究院、创新中心,建设众创空间和科技企业孵化器,打造产学研合作联盟。
合理布局湾坞、下白石产业用地,加快下邳不锈钢深加工产业园区及配套港口物流设施建设,引导产业集中连片发展。




---------------------------分割线---------------------------
免责声明
1、本微信公众平台“钢铁工业智能制造联盟”所发表内容注明来源的,版权归原出处所有(无法查证版权的或未注明出处的均来源于网络搜集)。转载内容(视频、文章、广告等)只以信息传播为目的,仅供参考,不代表本平台认同其观点和立场。内容的真实性、准确性和合法性由原作者负责。
2、本平台推送的所有广告类信息,尤其是超链接类信息,内容及设计均归广告主所有,本平台只作为发布方进行推送,因内容引起的任何纠纷与本平台无关。
3、本声明适用于本平台“钢铁工业智能制造联盟”所发布的全部内容,自本平台创建之日起生效,永久生效。