搜索
首页
大数快讯
大数活动
服务超市
文章专题
出海平台
流量密码
出海蓝图
产业赛道
物流仓储
跨境支付
选品策略
实操手册
报告
跨企查
百科
导航
知识体系
工具箱
更多
找货源
跨境招聘
DeepSeek
首页
>
重磅!关于开展2023工业设备智能运维产业白皮书编制工作的通知
>
重磅!关于开展2023工业设备智能运维产业白皮书编制工作的通知
2026工业设备智能运维供需对接会
2023-09-12
1
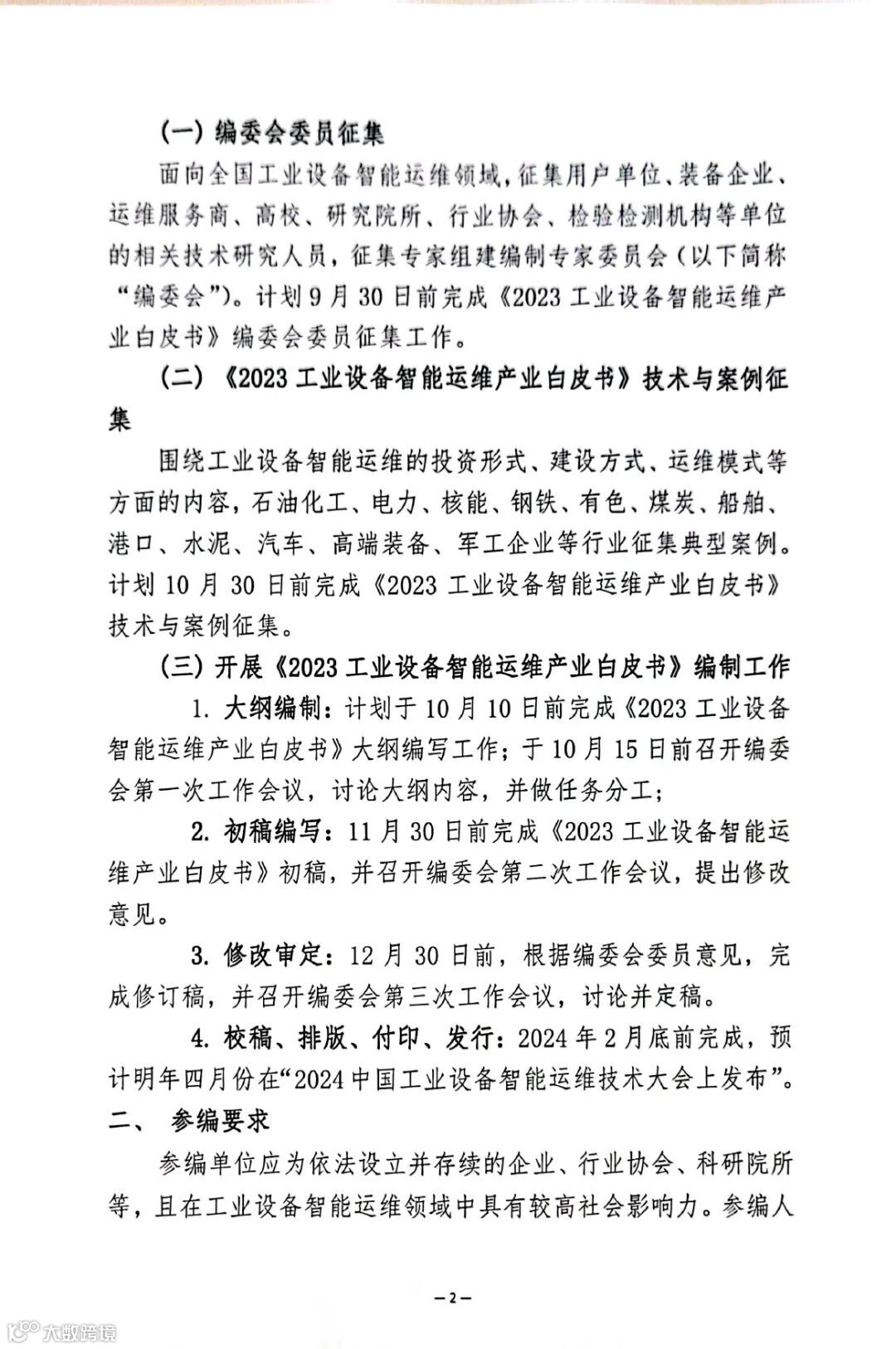
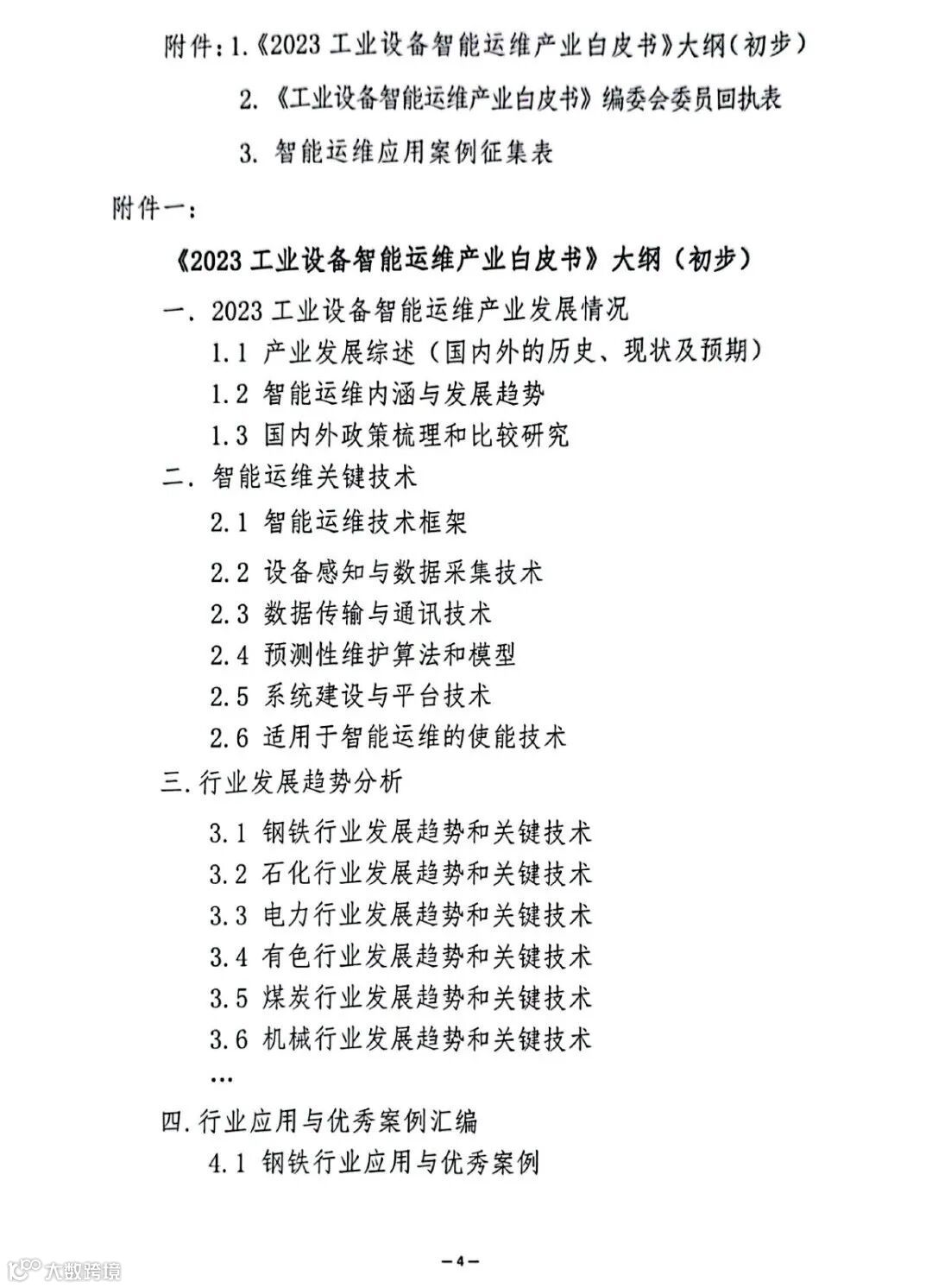
导读:近年来,智能运维日益得到制造企业、用户部门和IT企业的重视:应用领域不断扩大,市场规模日益增长,巳经成为推动制造业高质量发展的重要引擎。
点击蓝字
关注我们
扫码关注我们
联系人:王先生
联系电话:010-68515228
------------------
分割线
------------------
免责声明
1、本微信公众平台“工业互联网智能运维
”所发表内容注明来源的,
版权
归原出处所有(无法查证版权的或未注明出处的均来源于网络搜集)。转载内容(视频、文章、广告等)只以信息传播为目的,仅供参考,不代表本平台认同其观点和立场。内容的真实性、准确性和合法性由原作者负责。
2、本平台推送的所有广告类信息,尤其是超链接类信息,内容及设计均归广告主所有,本平台只作为发布方进行推送,因内容引起的任何纠纷与本平台无关。
3、本声明适用于本平台“工业互联网智能运维”所发布的全部内容,自本平台创建之日起生效,永久生效。
▼
点击“
阅读原文
”下载附件
【声明】内容源于网络
0
0
2026工业设备智能运维供需对接会
聚焦工业设备数字化、智能化运维领域,搭建技术供给方、设备使用方、服务商、行业专家对接平台。围绕状态监测、故障诊断、预测性维护、工业大模型、数据采集与算法等方向,促进技术成果转化、项目合作落地与产业链资源整合,推动设备智能运维产业高质量发展。
内容
792
粉丝
0
关注
在线咨询
2026工业设备智能运维供需对接会
聚焦工业设备数字化、智能化运维领域,搭建技术供给方、设备使用方、服务商、行业专家对接平台。围绕状态监测、故障诊断、预测性维护、工业大模型、数据采集与算法等方向,促进技术成果转化、项目合作落地与产业链资源整合,推动设备智能运维产业高质量发展。
总阅读
1.1k
粉丝
0
内容
792
在线咨询
关注