

划重点:
第六条对新引进的外资类项目,按申请奖励时实际到位注册资金(不少于800万美元)的一定比例给予奖励,单个项目奖励金累计最高不超过1000万元。
第七条对新引进的内资类项目,落地形成产能后,按项目竣工决算的固定资产投资总额(不含土地款,下同)的一定比例给予奖励,单个项目奖励金最高不超过1000万元。
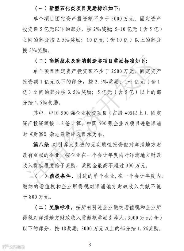
第八条对引荐人引进的无实质性投资但对洋浦地方财政有贡献的企业,按企业在一个会计年度内对洋浦地方财政收入贡献程度给予奖励,奖励金最高不超过300万元。





来源:洋浦经济开发区投资促进局

投资海南

划重点:
第六条对新引进的外资类项目,按申请奖励时实际到位注册资金(不少于800万美元)的一定比例给予奖励,单个项目奖励金累计最高不超过1000万元。
第七条对新引进的内资类项目,落地形成产能后,按项目竣工决算的固定资产投资总额(不含土地款,下同)的一定比例给予奖励,单个项目奖励金最高不超过1000万元。
第八条对引荐人引进的无实质性投资但对洋浦地方财政有贡献的企业,按企业在一个会计年度内对洋浦地方财政收入贡献程度给予奖励,奖励金最高不超过300万元。





来源:洋浦经济开发区投资促进局
