
跨境服务贸易负面清单是当前国际高标准自贸协定在做出相关领域开放安排方面采取的一种主要模式。
根据世贸组织《服务贸易总协定》定义,服务贸易的提供一共有四种模式:“跨境交付”“境外消费”“商业存在““自然人移动”,其中模式三“商业存在”属于投资,大家熟悉的外商投资准入负面清单,已经列明了这一模式下对外国投资者的特别管理措施。而以模式一,也就是“跨境交付”的方式,模式二“境外消费”的方式和模式四“自然人移动”的方式来提供服务,我们把它统称为跨境服务贸易。海南自由贸易港的跨境服务贸易负面清单就将列明在这三种模式项下境外服务提供者向海南自由贸易港提供服务,将面临哪些特别管理措施,而在清单之外的领域,对境内外的服务及服务提供者都将一视同仁。
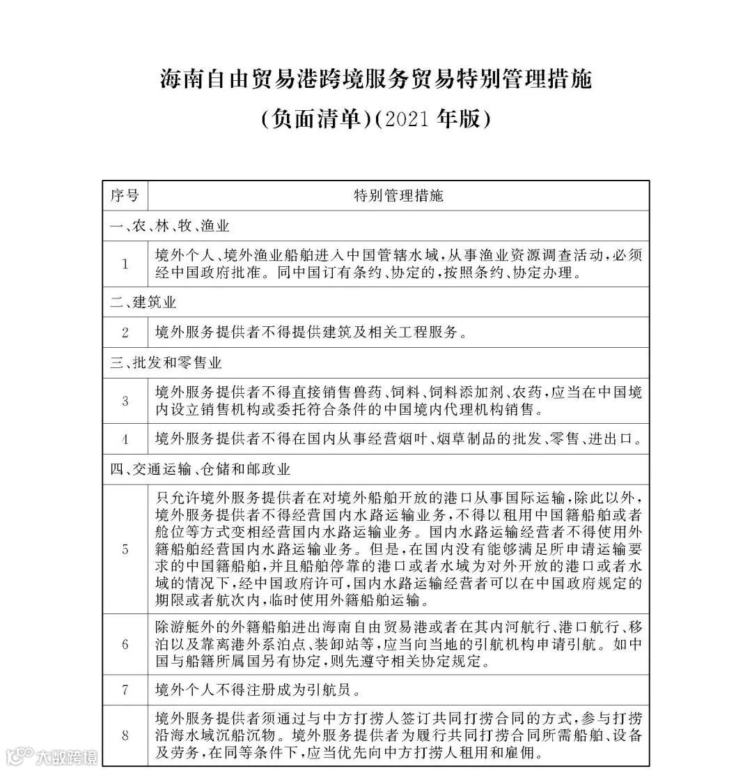
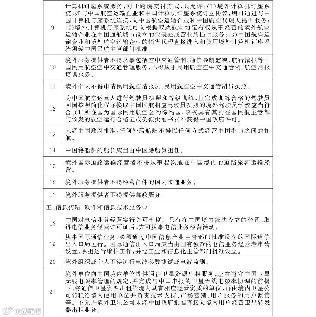
全 文 如 下
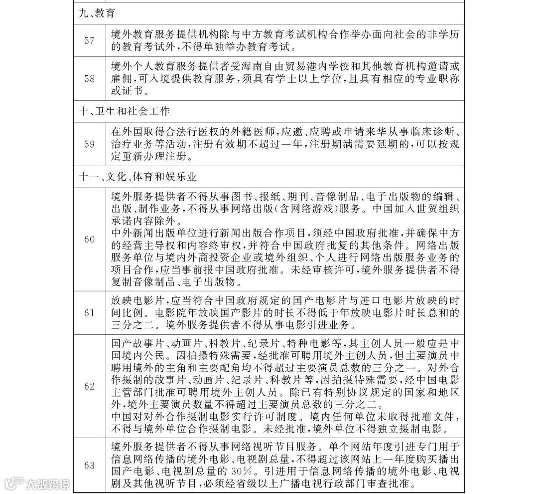
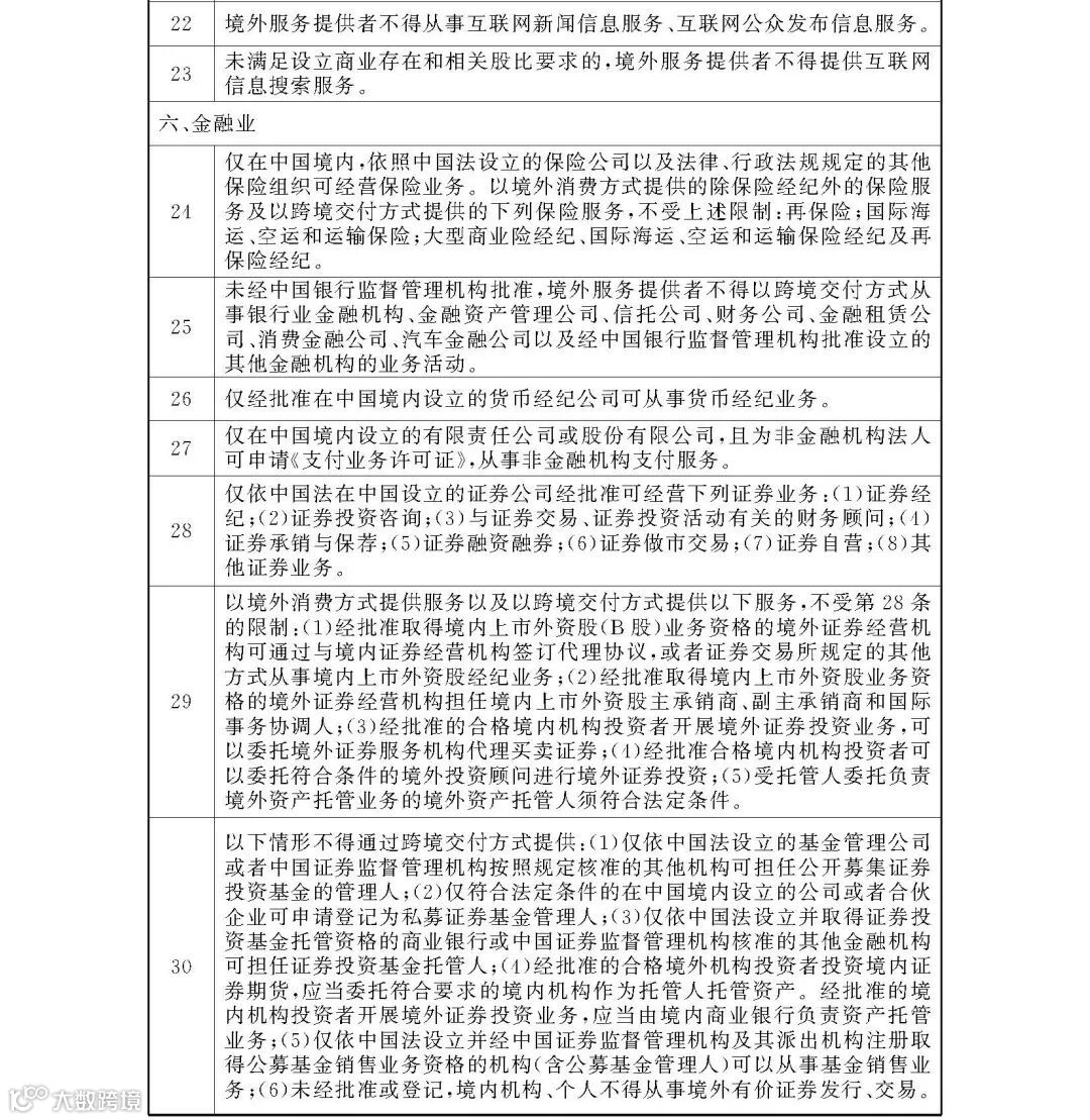
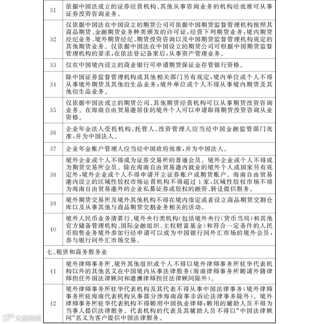
来源:海南自由贸易港


