搜索
首页
大数快讯
大数活动
服务超市
文章专题
出海平台
流量密码
出海蓝图
产业赛道
物流仓储
跨境支付
选品策略
实操手册
报告
跨企查
百科
导航
知识体系
工具箱
更多
找货源
跨境招聘
DeepSeek
首页
>
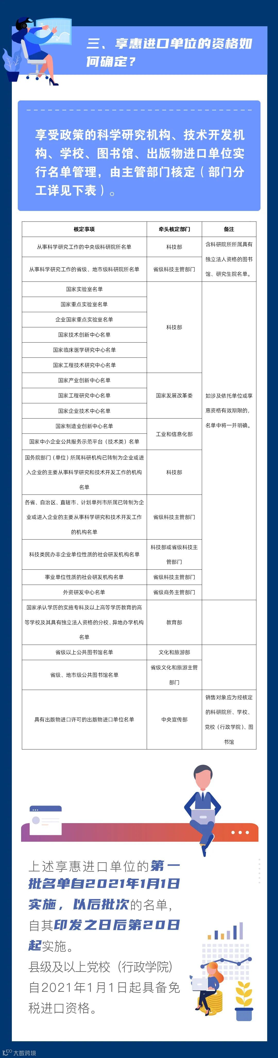
“十四五”期间,有哪些税收政策支持科技创新进口?
>
“十四五”期间,有哪些税收政策支持科技创新进口?
投资海口
2021-08-03
0
导读:点击查看详情
点击蓝字,关注我们
来源:12360海关热线
【声明】内容源于网络
0
0
投资海口
海口国际投资促进局成立于2019年11月,是海口市人民政府发起设立的法定机构,代表海口市人民政府在法定职责范围内开展经贸活动,负责服务总部企业、引进外资、招商代理、区域合作等业务,联系热线:4008-008-413。
内容
3286
粉丝
0
关注
在线咨询
投资海口
海口国际投资促进局成立于2019年11月,是海口市人民政府发起设立的法定机构,代表海口市人民政府在法定职责范围内开展经贸活动,负责服务总部企业、引进外资、招商代理、区域合作等业务,联系热线:4008-008-413。
总阅读
37
粉丝
0
内容
3.3k
在线咨询
关注