点击蓝字|关注我们
投资海口
11月24日
海南省人力资源和社会保障厅发布公告
现就《海南自由贸易港外国人工作许可特别管理措施(负面清单)(征求意见稿)》
和《海南自由贸易港外国人工作许可负面清单管理办法(试行)(征求意见稿)》
向社会公开征求意见
截止时间为
2021年11月30日
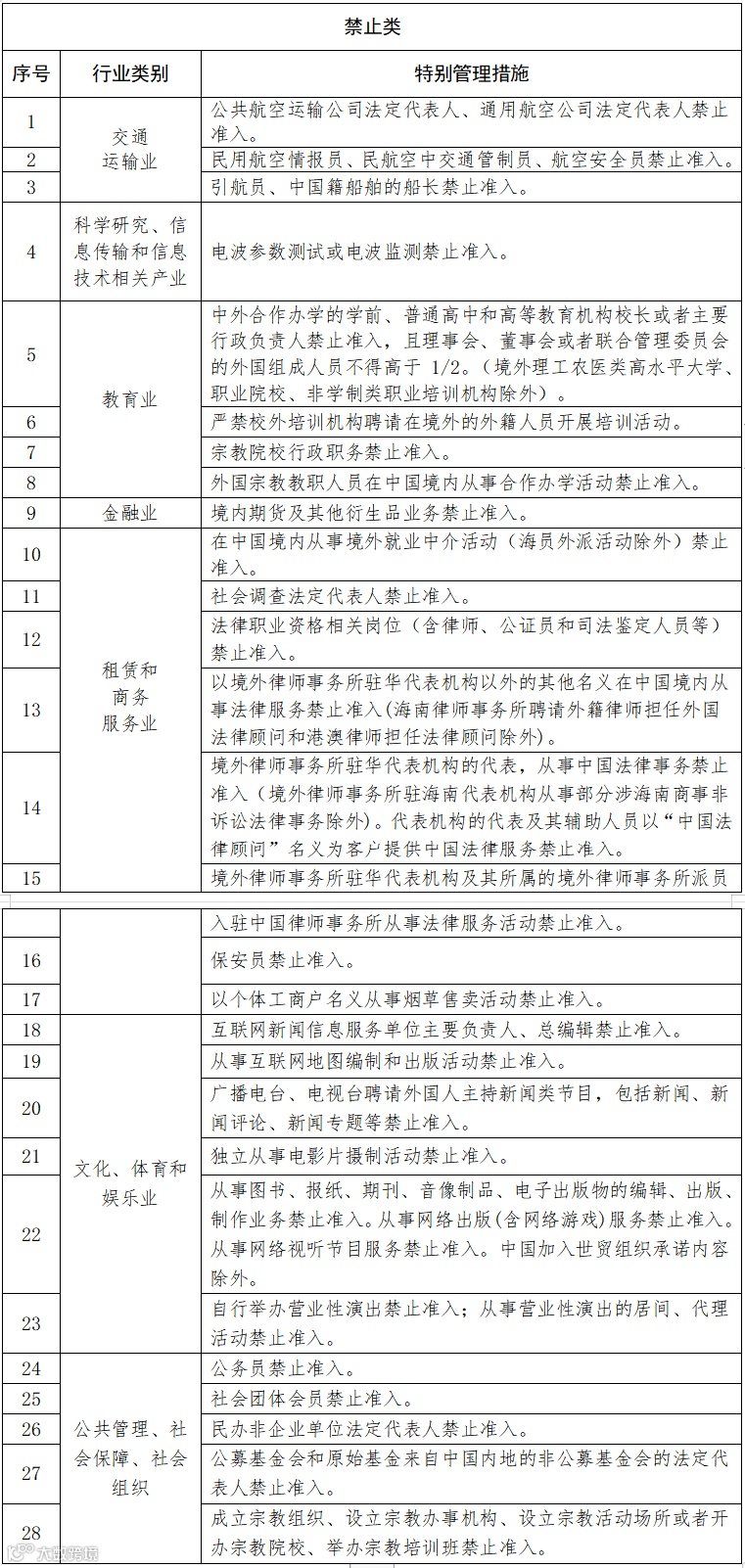
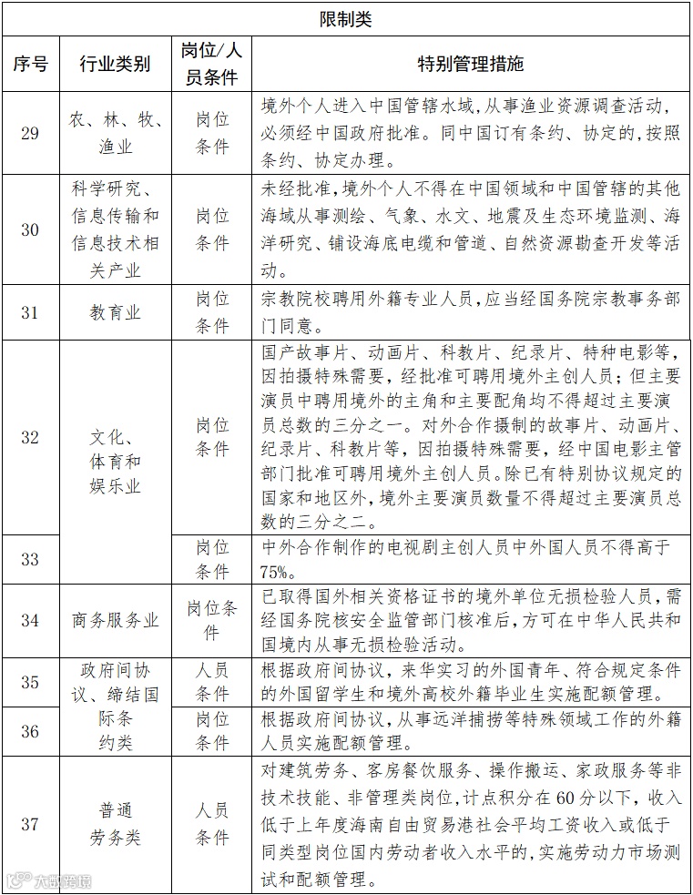
海南自由贸易港外国人工作许可
特别管理措施(负面清单)
(征求意见稿)
说 明


海南自由贸易港外国人工作许可
负面清单管理办法(试行)
(征求意见稿)
第一条 为适应海南全面深化改革开放需要,规范外国人工作许可管理,根据《中华人民共和国海南自由贸易港法》《中华人民共和国出境入境管理法》《外国人在中国就业管理规定》等法律规章,制定本办法。
第二条 本办法适用于海南自由贸易港外国人工作许可管理服务。本办法所称外国人是指不具有中国国籍的人,外国人工作是指没有取得永久居留资格的外国人在海南自由贸易港依法从事社会劳动并获取报酬的行为。
到海南自由贸易港工作的外国人应具备年满18周岁、身体健康、无犯罪记录、有确定的聘用单位、持有有效护照或能代替护照的其他国际旅行证件等基本条件。
第三条 海南自由贸易港对外国人工作许可实行负面清单管理,负面清单由省政府公布,实施动态调整,主动适应海南自由贸易港经济社会发展形势变化和实际需要。
第四条 人力资源社会保障部门会同有关部门构建权责明确、公平公正、透明高效、法治保障的负面清单制定、实施、评估、更新、监管体系。健全公众参与、专家论证、风险评估和政府决策相结合的工作机制。
第五条 负面清单包括禁止准入类和限制准入类。禁止准入类是指法律、行政法规及国务院决定等有关规定,明确不符合来海南自由贸易港工作条件的外国人和不允许外国人从事的工作岗位。限制准入类是指法律、行政法规、地方性法规和省政府规章等有关规定,明确需要行政审批后方可允许外国人来海南自由贸易港工作和从事的工作岗位。
第六条 对禁止准入类清单范围内的工作许可申请,不予准入;对限制准入类清单范围内的工作许可申请,满足相关特别管理措施的,给予准入;对负面清单外的工作许可申请,在用人单位正常合法经营、外国人符合来华工作基本条件且聘用意向真实的情况下,给予准入。
第七条 用人单位拟聘用外国人的,持聘用外国人申请表(包括用人单位基本信息、外国人基本信息、聘用原因等)、劳动合同或聘用意向书、外国人健康证明、无犯罪记录证明、有效护照等证件复印件以及其他相关管理措施规定的证明材料,到外国人工作许可管理部门申请工作许可通知。
第八条 申请来琼工作的外国人获得工作许可通知后,可到驻外签证机关申请Z字签证,其中符合《中华人民共和国外国人入境出境管理条例》《外国人才签证制度实施办法》等有关规定的,可享受R字签证相关便利。
第九条 外国人申请在海南自由贸易港工作,持Z字签证或R字签证入境后,应当按规定取得工作类居留证件。免签入境的外国人不得在海南自由贸易港工作。未按规定取得工作类居留证件在海南自由贸易港工作的属于非法就业。
第十条 符合海南自由贸易港外籍“高精尖缺”人才认定标准的,给予境内申请及工作、签证、居留一体化办理便利服务。
第十一条 在海南自由贸易港工作的外国人申请到中国境内其他地方工作的,或者由负面清单外岗位申请到限制准入类岗位工作的,应当按规定重新取得工作许可和工作类居留证件,不得直接变更。
第十二条 用人单位应当依照本办法真实、准确、完整地提供申请材料,填写申报信息,不得有虚假记载、误导性陈述或重大遗漏。用人单位应妥善保存相关证明材料。
第十三条 用人单位依法享有用人自主权,应履行“谁聘用、谁管理、谁负责”的主体责任。用人单位与聘用的外国人应依法订立劳动合同,涉及申请、延期、变更和补办等其他事项,要及时向外国人工作许可管理部门提交相应材料,配合做好外国人管理服务工作。
第十四条 用人单位与聘用的外国人解除、终止劳动合同,应及时报告外国人工作许可管理部门和所在地公安机关;对被取消居留资格的外国人,用人单位应解除劳动合同,并申请注销其工作许可证。
第十五条 人力资源社会保障、外国人工作许可管理、社会信用体系管理部门依法建立健全与负面清单制度相适应的社会信用体系和激励惩戒机制。建立健全与负面清单制度相适应的信息公示、信息抽查制度。严重违法用人单位,依法纳入黑名单管理。
第十六条 人力资源社会保障、人才工作、科技、公安、外事、商务、大数据管理等部门加强联动配合,强化信息化建设,发挥大数据支撑作用,落实风险防控措施,实现各职能部门之间信息互通、资源共享,形成工作合力,构建政府监管、用人单位主责、行业自律、社会监督的管理服务体系。
第十七条 外国人工作许可管理部门严格按照本办法规定做好工作许可证件审批,会同有关部门每年全面总结评估实施进展情况。
第十八条 本办法中的具体应用问题由省人力资源社会保障部门、省外国人工作许可管理部门会同有关部门负责解释。
第十九条 本办法自2022年1月1日起施行。
公众可通过电子邮件方式
将意见发送至
rstgzc@hainan.gov.cn
也可通过信函方式
将意见邮寄至
海南省海口市国兴大道9号省政府3楼351
人社厅事业单位人事管理和工资福利处
扫描下方二维码
即可进入官网并查看公告原文
来源:海南省人力资源和社会保障厅
往期推荐
点击图片,查看详情
又一国内重要会展活动落户海口
12月3日-5日约定你!
海南版“双Q”政策又火了!
头部私募机构纷纷“落子”海口
探“澳”密,寻新机
海口招商考察交流团赴澳门开展招商引资系列活动




