搜索
首页
大数快讯
大数活动
服务超市
文章专题
出海平台
流量密码
出海蓝图
产业赛道
物流仓储
跨境支付
选品策略
实操手册
报告
跨企查
百科
导航
知识体系
工具箱
更多
找货源
跨境招聘
DeepSeek
首页
>
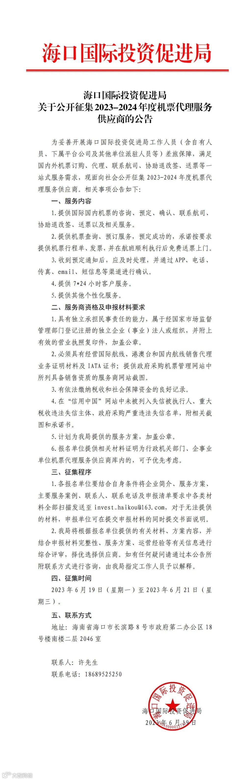
海口国际投资促进局关于公开征集2023-2024年度机票代理服务供应商的公告
>
海口国际投资促进局关于公开征集2023-2024年度机票代理服务供应商的公告
投资海口
2023-06-19
0
导读:点击查看
点击蓝字|关注我们
投资海口
来源:
海口国际投资促进局
往期推荐
点击图片,查看详情
海口9个封关运作项目
预计年底前可达到封关硬件条件
海口这五年:活力之城乘风而上,
谱写高质量发展崭新篇章
栽下梧桐树,引得凤凰来!
海口积极开展全球大招商活动
点亮“在看”,点赞自贸港!
【声明】内容源于网络
0
0
投资海口
海口国际投资促进局成立于2019年11月,是海口市人民政府发起设立的法定机构,代表海口市人民政府在法定职责范围内开展经贸活动,负责服务总部企业、引进外资、招商代理、区域合作等业务,联系热线:4008-008-413。
内容
3286
粉丝
0
关注
在线咨询
投资海口
海口国际投资促进局成立于2019年11月,是海口市人民政府发起设立的法定机构,代表海口市人民政府在法定职责范围内开展经贸活动,负责服务总部企业、引进外资、招商代理、区域合作等业务,联系热线:4008-008-413。
总阅读
37
粉丝
0
内容
3.3k
在线咨询
关注