点击蓝字|关注我们
投资海口

目录
前言
一、 政策背景
二、 发展优势
(一) 独特的区位优势
(二) 政策的大力支持
三、 政策解读
(一) 独立办学
(二) 中外合作办学
(三) 创新模式
(四) 配套政策
四、 成功案例
(一) 独立办学
1. 德国比勒费尔德应用科学大学
2. 瑞士洛桑酒店管理学院
3. 莫斯科动力学院
(二) 合作办学
附录:政策索引
前言
2020年6月1日,中共中央国务院印发《海南自由贸易港建设总体方案》,提出要大力发展旅游业、现代服务业和高新技术产业,不断夯实实体经济基础,增强产业竞争力。其中,关于现代服务业提出要建设海南国际设计岛、理工农医类国际教育创新岛、区域性国际会展中心,扩大专业服务业对外开放。
为了落实《海南自由贸易港建设总体方案》要求,加快推进海南自由贸易港建设,激发市场活力,同时,为了使自贸港政策能真正服务于市场主体,使得市场主体能够“用足、用好”海南自贸港政策,海南省商务厅负责组织、北京万商天勤(海口)律师事务所海南自贸港法律服务团队协助编撰《海南国际教育创新岛政策助力教育业发展》指南。本指南主要从政策背景、发展优势、政策解读、成功案例四个方面对海南国际教育创新岛,尤其是境外独立办学和中外合作办学政策,进行梳理及解读,以期为相关市场主体提供明确的政策使用指引。
政策背景
Background
习近平总书记“4·13”重要讲话、中央12号文指出,“鼓励国内知名高校和研究机构在海南设立分支机构,鼓励海南引进境外优质教育资源,举办高水平中外合作办学机构和项目”;《中华人民共和国海南自由贸易港法》明确,“境外高水平大学、职业院校可以在海南自由贸易港设立理工农医类学校”。
中共中央、国务院发布的《海南自由贸易港建设总体方案》明确建设海南“理工农医类国际教育创新岛”,“允许境外理工农医类高水平大学、职业院校在海南自由贸易港独立办学。推动国内重点高校引进国外知名院校在海南自由贸易港举办具有独立法人资格的中外合作办学机构”。
2019年6月20日,教育部、海南省人民政府联合印发《关于支持海南深化教育改革开放实施方案》。《方案》指出,要推动海南建设国际教育创新岛,全面深化教育改革、扩大教育开放,把海南建设成为中国特色社会主义教育开放发展、创新发展的生动范例。支持境外一流高校到海南开展中外合作办学,建立本科以上层次中外合作办学机构(项目)部省联合审批机制。在条件成熟的前提下,试点境外工科大学、职业院校在海南独立办学,探索境外高水平企业在海南独资办学。支持海南设立独立法人的医学健康类中外合作办学机构。支持境内外一流高校和科研机构围绕海洋、热带农业(种业)、大健康、旅游、文化创意等重点领域,在海南布局设立分支机构、重点实验室或科技成果孵化转化中心等。
为创建“留学海南”品牌,高标准建设国际教育创新岛,《海南省“十四五”建设国际旅游消费中心规划》提出,到2025年,力争国际留学生达到1万人以上,吸引国际教育消费300亿元,国际教育消费回流5万人。
发展优势
Development
advantages
(一)独特的区位优势
首先,海南是我国提出的“一带一路”倡议的重要战略支点。海南正在利用建设自由贸易港的契机,加强同“一带一路”沿线国家和地区开展多层次、多领域的务实合作,并通过搭建文化、教育、农业、旅游等交流平台,在建设21世纪海上丝绸之路的重要战略支点上发挥着重要作用。其次,海南正好是连接中国和东南亚两个最活跃地区的中间节点,可以预见,海南封关运作后其纽带作用将无可替代。再次,海南正处于《区域全面经济伙伴关系协定》(Regional Comprehensive Economic Partnership, RCEP)所涉区域的中心位置,而这一区域则是当前世界上人口最多、经贸规模最大、最具发展潜力的自由贸易区。此外,海南亦为国内国际双循环的中间交汇点,其区位优势同样不可小觑。因此,海南优越的地理位置和得天独厚的区位优势,非常有利于吸纳、集聚、培育全球一流的教育资源,并促进国际国内教育联动发展。
(二)政策的大力支持
海南全面深化教育改革开放,努力打造新时代中国教育开放发展新标杆。海南国际教育创新岛获得国家政策的大力支持。近年来,党和国家高度重视海南自贸港建设及其框架下的国际教育创新岛建设与发展。先后下发或出台的《中共中央 国务院关于支持海南全面深化改革开放的指导意见》《海南自由贸易港建设总体方案》《教育部等八部门关于加快和扩大新时代教育对外开放的意见》等,明确赋予海南中国境内唯一的教育准入政策,即允许境外理工农医类高水平大学和职业院校独立办学、支持国内重点高校引进国外知名院校举办具有独立法人资格的中外合作办学机构。从全国范围来看,在教育领域内允许境外高水平大学、职业院校在海南开办理工农医类学校,是国家赋予海南教育开放发展先行先试的重大探索,体现了党和国家对于海南国际教育创新岛建设的高度重视和大力支持,也为其创造了难得的发展机遇、注入了强劲的发展动力。
政策解读
Policy
interpretation
(一)独立办学
《海南自由贸易港法》第四十条第二款“境外高水平大学、职业院校可以在海南自由贸易港设立理工农医类学校” (以下简称境外高水平大学设立海南学校)
《中华人民共和国中外合作办学条例》第六十二条 外国教育机构、其他组织或者个人不得在中国境内单独设立以中国公民为主要招生对象的学校及其他教育机构。
政策亮点:
一是允许境外理工农医类高水平大学、职业院校在海南自由贸易港独立办学,该项政策作为中国境内唯一的教育准入政策,是国家赋予海南教育开放发展先行先试的重大探索,为海南创造了难得的发展机遇;
二是允许境外高水平大学设立的海南学校登记为非营利性民办非企业单位法人,便于扩大国际交流与合作,承接政府转移的服务职能并享受一系列政策优惠。
办学流程:
由国家部委出台境外高水平大学设立海南学校的实施办法或正面清单、负面清单等规定,明确设置条件和程序、运行机制,并加快审批。
招生及录取:
1.中国籍学生探索以“中国高考为基础的综合评价”招生方式招收,国际学生按照不低于校本部招生标准,面向全球自主开展招生。
2.试点与国内的国际学校(国际班)签约选拔录取学生。
3.鼓励已被境外高水平大学录取,或已在境外高水平大学注册学籍的国内外学生转学到境外高水平大学设立的海南学校就读,由上述机构自主考核录取,并可发放来琼办学境外高水平大学单学位,学位证书需在中国留学服务中心进行认证。
(二)中外合作办学
推动国内重点高校引进国外知名院校在海南自由贸易港举办具有独立法人资格的中外合作办学机构。中外合作办学者可以合作举办各级各类教育机构。但是,不得举办实施义务教育和实施军事、警察、政治等特殊性质教育的机构。
政策亮点:
一是海南首创实施中外合作办学部省联合审批新模式。审批程序减少省级教育行政部门或省人民政府初审环节,申请机构可直接向教育部提交申报材料,经部省联合审批专家组审议后,由教育部和海南省联合审批。由部省联合专家组上门服务,赴海南进行现场评审,单独给予申报单位答辩机会。
二是遴选国内现有优秀中外合作办学机构(项目),以新增办学地点、扩大招生规模、优化招生方式等模式,到陵水黎安国际教育创新试验区开展拓展示范办学。
1.申请主体及组织形式
① 申请主体。申请设立中外合作办学机构的教育机构应当具有法人资格(但是,外国教育机构同中国实施学历教育的高等学校设立的实施高等教育的中外合作办学机构,可以不具有法人资格)中外合作办学机构不得设立分支机构,不得举办其他中外合作办学机构。已举办中外合作办学机构的中外合作办学者申请设立新的中外合作办学机构的,其已设立的中外合作办学机构应当通过原审批机关组织或者其委托的社会中介组织进行的评估。
② 组织形式。具有法人资格的中外合作办学机构应当设立理事会或者董事会,不具有法人资格的中外合作办学机构应当设立联合管理委员会。理事会、董事会或者联合管理委员会的中方组成人员不得少于1/2。
理事会、董事会或者联合管理委员会由5人以上组成,设理事长、副理事长,董事长、副董事长或者主任、副主任各1人。中外合作办学者一方担任理事长、董事长或者主任的,由另一方担任副理事长、副董事长或者副主任。
具有法人资格的中外合作办学机构的法定代表人,由中外合作办学者协商,在理事长、董事长或者校长中确定。
③ 人员要求。中外合作办学机构的理事会、董事会或者联合管理委员会由中外合作办学者的代表、校长或者主要行政负责人、教职工代表等组成,其中1/3以上组成人员应当具有5年以上教育、教学经验;中外合作办学机构的校长或者主要行政负责人,应当具有中华人民共和国国籍,在中国境内定居,热爱祖国,品行良好,具有教育、教学经验,并具备相应的专业水平并经审批机关核准。
2.审批
根据申请的中外合作办学机构的不同类型,审批主体分以下情形:

3.办学投入
中外合作办学者可以用资金、实物、土地使用权、知识产权以及其他财产作为办学投入。中外合作办学者的知识产权投入不得超过各自投入的三分之一。但是,接受国务院教育行政部门、劳动行政部门或者省、自治区、直辖市人民政府邀请前来中国合作办学的外国教育机构的知识产权投入可以超过其投入的三分之一。
中外合作办学者作为办学投入的知识产权,其作价由中外合作办学者双方按照公平合理的原则协商确定或者聘请双方同意的社会中介组织依法进行评估,并依法办理有关手续。
中国教育机构以国有资产作为办学投入举办中外合作办学机构的,应当根据国家有关规定,聘请具有评估资格的社会中介组织依法进行评估,根据评估结果合理确定国有资产的数额,并依法履行国有资产的管理义务。
民办学校的举办者不得向学生、学生家长筹集资金举办民办学校,不得向社会公开募集资金举办民办学校。

4.设立流程
设立中外合作办学机构,分为筹备设立和正式设立两个步骤。但是,具备办学条件,达到设置标准的,可以直接申请正式设立。
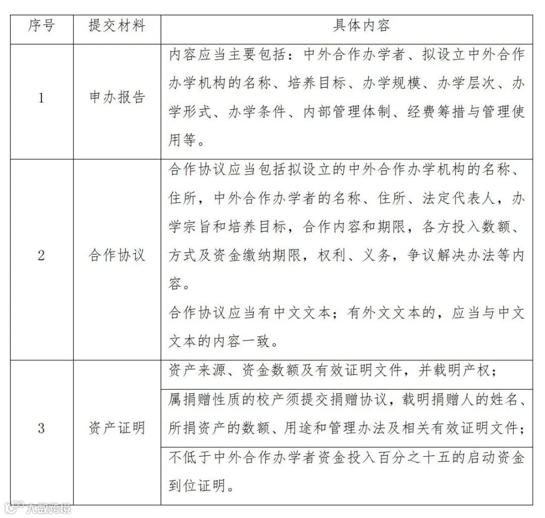
① 筹备阶段:申请筹备设立中外合作办学机构,应当提交下列文件:

② 正式设立:完成筹备设立申请正式设立的,应当提交下列文件:
(一)正式设立申请书;
(二)筹备设立批准书;
(三)筹备设立情况报告;
(四)中外合作办学机构的章程,首届理事会、董事会或者联合管理委员会组成人员名单;
(五)中外合作办学机构资产的有效证明文件;
(六)校长或者主要行政负责人、教师、财会人员的资格证明文件。
(注:经批准筹备设立中外合作办学机构的,应当自批准之日起3年内提出正式设立申请;超过3年的,中外合作办学者应当重新申报。)
③ 直接申请正式设立中外合作办学机构的,应当提交上述第(一)项、第(四)项、第(五)项、第(六)项和第十四条第(二)项、第(三)项、第(四)项所列文件。
申请筹备设立或者直接申请正式设立中外合作办学机构,应当由中国教育机构提交《中外合作办学条例》规定的文件。其中,申办报告或者正式设立申请书应当按照国务院教育行政部门根据《中外合作办学条例》第十四条第(一)项和第十七条第(一)项,制定的《中外合作办学机构申请表》所规定的内容和格式填写。
5.审批
① 审批时限:申请正式设立实施非学历教育的中外合作办学机构的,审批机关应当自受理申请之日起3个月内作出是否批准的决定;申请正式设立实施学历教育的中外合作办学机构的,审批机关应当自受理申请之日起6个月内作出是否批准的决定。
② 审批结果:批准的,颁发统一格式、统一编号的中外合作办学许可证;不批准的,书面说明理由。
扫描二维码获取材料清单
及填写指南
6.教师
外方合作办学机构应当有一定数量的专职教师;其中,实施学历教育的民办学校聘任的专职教师数量应当不少于其教师总数的1/3。外方合作办学者应当从本教育机构中选派一定数量的教师到中外合作办学机构任教。中外合作办学机构聘任的外籍教师和外籍管理人员,应当具备学士以上学位和相应的职业证书,并具有2年以上教育、教学经验。聘任外籍人员的条件、申请和审批要求参照《高等学校聘请外国文教专家和外籍教师的规定》《学校及其他教育机构聘用外籍专业人员管理办法》等相关规定。
7.招生
① 中国籍学生以中国高考为基础的综合评价招生方式招收,国际学生支持外方合作院校按照不低于校本部招生的标准,面向全球招收学生。
② 试点与国内的国际学校(国际班)签约选拔录取学生。
③ 由招生单位自主招生,不需要参加全国考试,满足学校方面相关要求即可。
④ 鼓励已被境外高水平大学录取,或已在境外高水平大学注册学籍的国内外学生转学到中外合作办学机构(项目)就读,由上述机构自主考核录取,并可发放来琼办学境外高水平大学单学位。
8.教育教学
中外合作办学机构应当按照中国对同级同类教育机构的要求开设关于宪法、法律、公民道德、国情等内容的课程。中外合作办学机构不得进行宗教教育和开展宗教活动。国家鼓励中外合作办学机构引进国内急需、在国际上具有先进性的课程和教材。中外合作办学机构应当将所开设的课程和引进的教材报审批机关备案。实施高等学历教育的中外合作办学机构招收学生,纳入国家高等学校招生计划。实施其他学历教育的中外合作办学机构招收学生,按照省、自治区、直辖市人民政府教育行政部门的规定执行。中外合作办学机构招收境外学生,按照国家有关规定执行。
9.证书颁发及认证
① 证书颁发。中外合作办学机构实施学历教育的,按照国家有关规定颁发学历证书或者其他学业证书;实施非学历教育的,按照国家有关规定颁发培训证书或者结业证书。对于接受职业技能培训的学生,经政府批准的职业技能鉴定机构鉴定合格的,可以按照国家有关规定颁发相应的国家职业资格证书。

中外合作办学机构实施高等学历教育的,可以按照国家有关规定颁发中国相应的学位证书。
中外合作办学机构颁发的外国教育机构的学历、学位证书,应当与该教育机构在其所属国颁发的学历、学位证书相同,并在该国获得承认。
中国对中外合作办学机构颁发的外国教育机构的学历、学位证书的承认,依照中华人民共和国缔结或者加入的国际条约办理,或者按照国家有关规定办理。具体是由教育部留学服务中心(简称“留服中心”)开展认证活动,申请人可在留服中心网上服务大厅(学历学位认证仅接受在线提交申请材料,网址:http://zwfw.cscse.edu.cn/)提交其认证申请。根据《国(境)外学历学位认证办法》,留服中心对下列事项进行核查并认定:
(一)证书的真实性;
(二)证书颁发机构与办学机构的资质与合法性;
(三)证书在所属(在)国(地区)的被认可情况;
(四)证书相关课程的质量保障情况;
(五)证书在所属(在)国(地区)的学历学位层次及其与我国学历学位层次的对应关系;
(六)申请人与证书相关的学习经历。必要时,留服中心还可以核查并认定下列事项:(一)证书相关课程设置和颁证要求与国际、国内同类型学历学位的差异性;(二)其他与认证有关的要素或者信息。
• 认证流程:申请人登录中国留学网,在线注册并完成实名认证后,填写申请信息、上传申请材料并在线支付认证费用,留服中心进行评估和审核,申请人可于10-20个工作日后在认证账户的用户中心查看认证结果并打印。留服中心在认证过程的各个阶段均会发送短信和邮件提醒申请人。网址:http://zwfwbl.cscse.edu.cn/toLogin?sysType=front;客服电话010-62677800
• 申请材料
10.税收/扶持与奖励
捐资举办的民办学校和出资人不要求取得合理回报的民办学校,依法享受与公办学校同等的税收及其他优惠政策。
出资人要求取得合理回报的民办学校享受的税收优惠政策,由国务院财政部门、税务主管部门会同国务院有关行政部门制定。出资人根据民办学校章程的规定要求取得合理回报的,可以在每个会计年度结束时,从办学结余(是指学校扣除办学成本等形成的年度净收益,扣除社会捐助、国家资助的资产,并依照本条例的规定预留发展基金以及按照国家有关规定提取其他必须的费用后的余额)中按一定比例取得回报。
另外,中外合作办学机构根据《中华人民共和国民办教育促进法实施条例》的规定,享受国家给予民办学校的扶持与奖励措施。根据《海南省人民政府办公厅关于加快发展生活性服务业促进消费结构升级的实施意见》,鼓励省、市县引进国内外知名高校落户海南办学,为引进的知名高等教育机构无偿代建校园基础设施,实施“交钥匙”工程,在科学研究、学校建设、税收减免、机构设置、人才引进及其子女配偶落户等方面给予大力支持。对引进的国内外知名高校(研究机构)设立独立法人高等教育机构的,开始建设的第一年给予1000万的启动补助资金,以后根据绩效情况每年补助不低于400万,连续补助5年,设立非独立法人高等教育机构的补助按一半计算,所需资金由省与市县财政按比例共同承担,补助资金用于学校办学。
(三)创新模式
建立“大共享+小学院”办学模式。
一是在陵水黎安国际教育创新试验区 ,实行“大共享+小学院”办学模式创新,专享学院楼由各高校相对独立使用,图书馆、公共教学楼、公共实验平台等公共设施共享使用,集约节约使用资源。
二是聘请国内外顶尖专家学者参与组建开放式、共享式、融合式学术委员会,建立入驻高校共同参与、共同发展的新型学术共同体,打破高校间的学科壁垒。
三是设立独立运行的海南陵水国际联合学院(平台型教育服务机构),海南陵水国际联合学院以服务和支持入驻高校在试验区高质量发展为主要职责,入驻高校独立自主办学,协调陵水黎安国际教育创新试验区入驻高校的办学资源共享、共享课程库建设等工作,为入驻高校提供教育教学和学术发展等方面的公共服务,推动高校共同发展。
(四)配套政策
打造“学在海南=留学国外”的教育消费回流新机制。
一是推动为符合规定的未成年国际学生的境外陪读人员办理私人事务类签证,期间陪读人员可被海南省内单位聘用,已办理工作许可、来不及出境办理工作签证的,可凭工作许可直接申办工作类居留许可。
二是在全省许可外国人就业的行业,允许海南高校国际学生开展勤工助学,由所在高校统一为开展勤工助学的国际学生代办学习类居留证件加注;鼓励在国内高校获得学士及以上学位的优秀国际学生来海南就业创业。
三是为办学提供人才落户、教师出入境免签、教师个人所得税优惠、入境基建材料及教学设备予以免税等方面的优惠政策,创造优良办学环境。其中,海南省教育厅等六部门研究制定了《海南省教育领域“银发精英”汇聚计划实施方案》,通过创新退休高层次人才使用和激励机制,面向国内外积极吸引教育领域“银发精英”人才到海南服务,加快推进国际教育创新岛建设。
• 教师个人所得税优惠政策扫描二维码获取详细内容
成功案例
Successful
case
“4·13”以来,国际教育创新岛建设态势积极向好,累计签约各级各类教育合作项目130多个,总投资400多亿元,累计签约引进45所国内外知名高校和83所知名中小学校,累计引进各类教育人才2.5万人,1700多名高层次人才踊跃参与国际教育创新岛建设。
(一)独立办学
海南目前已批准筹建三所境外高校独立办学项目,分别为德国比勒费尔德应用科技大学、瑞士洛桑酒店管理学院、莫斯科动力学院。
1. 德国比勒费尔德应用科学大学
德国比勒费尔德应用科学大学成立于1971年,为德国工业4.0重要的智能制造集群(It’s OWL)牵头高校之一,是德国“实践嵌入式”办学模式的最早提出者和引领者之一。海南比勒费尔德应用科学大学是中国境内第一所境外高校独立办学项目,也是德国公办高校首个在国外独立办学项目。大学拟于2023年秋季学期在陵水黎安国际教育创新试验区招生办学,海南省教育厅已制定办学方案,近期将呈报教育部审批。该校引入德国“实践嵌入式”高等教育模式,开办大学学士学位和硕士学位教育,规划用地面积约1000亩,总建筑面积约37万平方米,规划办学规模为12000人,为一所独立办学的非营利高校。大学培养工程类与经济类人才,将陆续开设港航智能物流、机电自动化、电气工程、机械工程、可再生能源、汽车技术和自动驾驶、经济工程、国际化企业管理、工业质量管理、产品设计等服务先进制造业和高新技术产业的专业。将促进海南自由贸易港建设和德国在华企业发展,在培养高素质、国际化人才,推动德国优质企业资源落户海南,推动中德全面交流合作上发挥重要作用。
2. 瑞士洛桑酒店管理学院
瑞士洛桑酒店管理学院创建于1893年,是世界上第一所酒店管理学校,在世界范围内都享有很高的专业声誉。其将在海南自贸港独立办学,开办一所具有独立法人资格的国际化本科大学,引进瑞士洛桑酒店管理学院教育体系和学士学位课程,开展本科层次学历教育及行业培训等,计划办学规模4000人。海南具有成为酒店管理教育中心的独特优势,引进洛桑酒店管理学院正是契合海南旅游业的发展,而随着海南旅游业的发展,也需要提供相应的酒店管理等服务支持。洛桑酒店管理学院希望在酒店管理教育领域继续加强与中国的合作,促进中国的酒店管理教育迈向更高层次。日前,瑞士洛桑酒店管理学院与海南省签订战略合作协议,助力海南教育发展和人才培养。瑞士的酒店管理教育非常注重实践,其独特的双轨职业教育体系要求学生一方面要在学校里进行学习,另一方面也要在企业里获得基本的职业培训。洛桑酒店管理学院的本科学生,在大一和大二时,分别都会有半年时间的带薪实习,海南有非常合适的教学条件,能够为学生提供实践教学。
3. 莫斯科动力学院
莫斯科动力学院成立于1930年,是俄罗斯最重要的动力、电力、无线电、电子、信息学和管理学大学之一。近年来,为强化新时代中俄战略协作伙伴关系,促进两国在高等教育领域的交流与合作,海南莫斯科动力大学应运而生,成为莫斯科动力学院在中国的首次创新性教育实践。莫斯科动力学院已于2023年2月15日获教育部批筹,在争取2023年秋季招生开学。
(二)合作办学
陵水黎安国际教育创新试验区在“十四五”期间,截止2022年末园区已完成投资30亿元。试验区已获批6所(个)中外合作办学机构(项目)。其中,中国传媒大学考文垂学院、电子科技大学格拉斯哥海南学院、北京邮电大学玛丽女王海南学院办学总规模均为1200人,北京体育大学阿尔伯塔国际休闲体育与旅游学院办学规模为900人,中国传媒大学与英国阿伯泰大学数字媒体技术专业办学规模为480人,中央民族大学与澳门城市大学数据科学与大数据技术专业办学规模为480人,6所(个)中外合作办学机构(项目)获批办学总规模合计5460人。陵水黎安国际教育创新试验区2022年秋季学期园区已实现正式开园办学,2023年春季开学后,目前在园中外合作办学学生人数约375人,各入驻高校教师和管理人员约70人,各项保障措施已经完成。
附录:政策索引
• 《中华人民共和国中外合作办学条例》(国务院令第709号)
• 《中华人民共和国中外合作办学条例实施办法》(教育部令第20号)
• 《中华人民共和国民办教育促进法实施条例》(国务院令第741号)
• 国家教育委员会《高等学校聘请外国文教专家和外籍教师的规定》(教外办〔1991〕462号)
• 国家外国专家局、教育委员会《学校及其他教育机构聘用外籍专业人员管理办法》(外专发〔1996〕82号)
• 《海南省教育领域“银发精英”汇聚计划实施方案》(琼教〔2021〕5号
• 《海南省人民政府办公厅关于加快发展生活性服务业促进消费结构升级的实施意见》(琼府办〔2016〕195号)
往期推荐
点击图片,查看详情




