点击蓝字|关注我们
投资海口
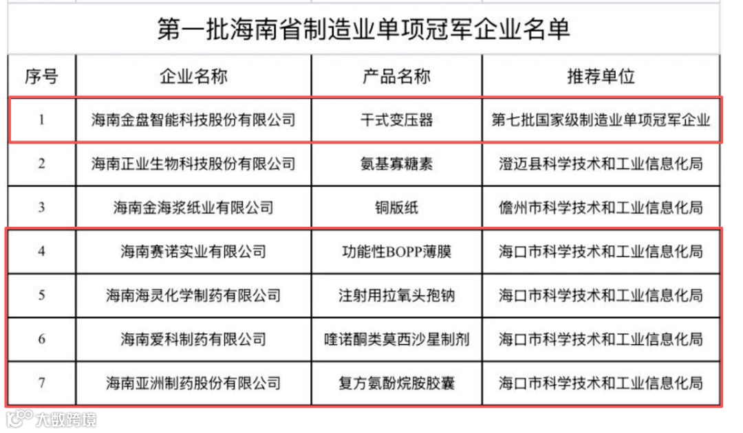
省工业和信息化厅2月25日公布第一批海南省制造业单项冠军企业名单,海南正业生物科技股份有限公司、海南金盘智能科技股份有限公司等7家企业凭借在各自主营细分领域的突出优势成功入选,标志着我省制造业优质企业梯度培育体系建设取得重要阶段性成果,为自贸港制造业高质量发展注入强劲动力。
金盘科技海口数字化工厂装配车间。记者 康登淋 摄
本次评选严格按照《制造业单项冠军企业认定管理办法》《海南省制造业单项冠军企业管理办法》相关规定,经企业自主申报、市县工信主管部门推荐、专家评审、核查论证及社会公示等多道规范程序筛选确定,入选企业均为长期专注于制造业特定细分领域,生产技术或工艺水平国内先进,单项产品市场占有率位居国内行业前列的标杆企业。
从名单来看,首批7家单项冠军企业产业分布多元,覆盖生物医药、高端装备制造、新材料、造纸等海南重点培育的制造业领域,其中海口市企业占5家,澄迈县、儋州市各1家,海南金盘智能科技股份有限公司作为第七批国家级制造业单项冠军企业入选,成为我省制造业迈向高端化、智能化的典型代表。
具体来看,海南正业生物科技的氨基寡糖素、海南赛诺实业的功能性BOPP薄膜、海南金海浆纸业有限公司的铜版纸等产品,均在各自细分赛道形成核心竞争力,海南海灵化学制药有限公司、海南爱科制药有限公司、海南亚洲制药股份有限公司等制药企业的特色制剂和胶囊也成为行业内的优质产品代表。
据了解,为支持制造业单项冠军企业发展,我省将对入选企业制发专属证书,同时要求各市县工信主管部门强化要素保障,提供精准服务,及时解决企业发展中的难题,助力企业持续创新。
此外,我省还将以单项冠军企业培育为抓手,健全优质企业梯度培育体系,充分发挥标杆企业的引领带动作用,鼓励全省制造业企业深耕重点领域和产业链关键环节,聚焦主业做精做优,不断提升核心竞争力。
据悉,制造业单项冠军企业是制造业高质量发展的重要支撑,也是自贸港建设中产业链强链稳链固链的关键力量。此次首批省级制造业单项冠军企业的出炉,将进一步激发海南制造业企业的创新活力,推动更多企业向专精特新方向发展,助力海南加快构建现代化制造业产业体系,为自贸港建设筑牢产业根基。
来源:海南日报
编辑:孟秀莹
审核:孔诗杰、杨朝青



