工业和信息化部
国家发展和改革委员会
财政部
国家市场监督管理总局
公告
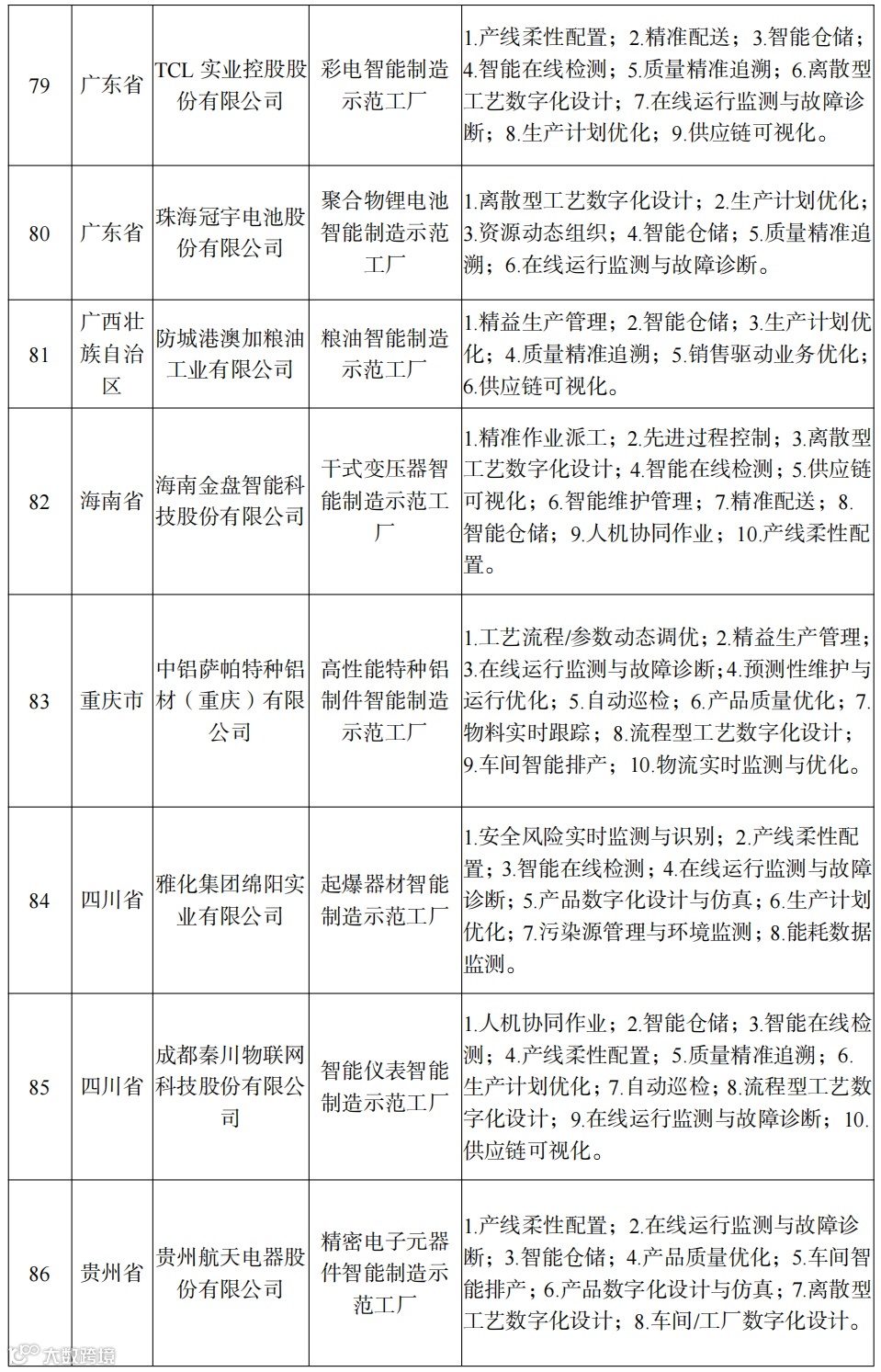
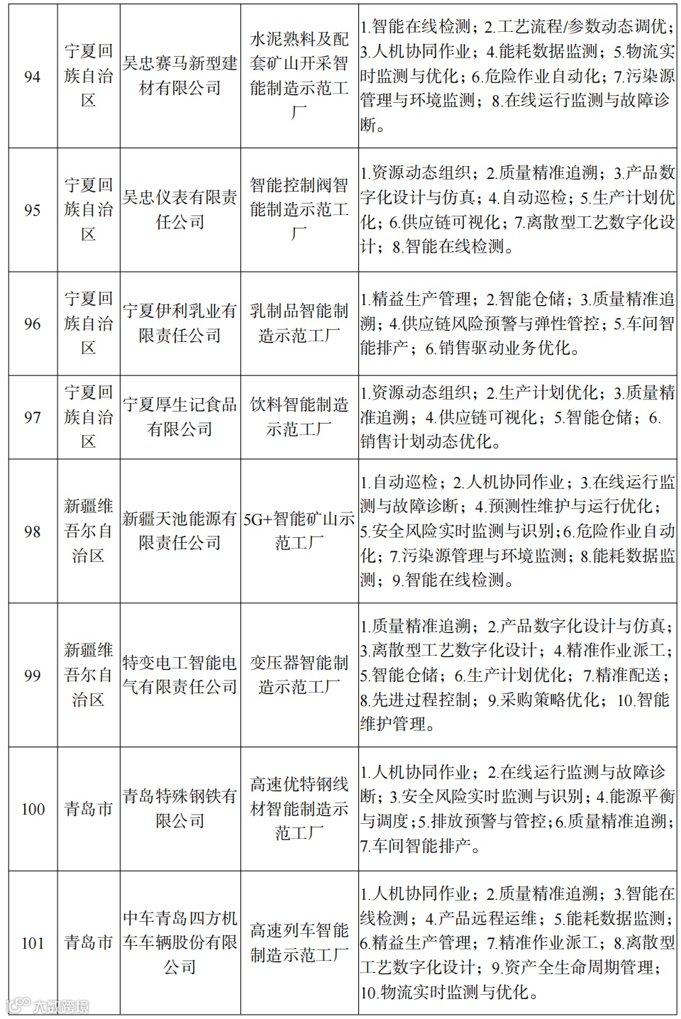
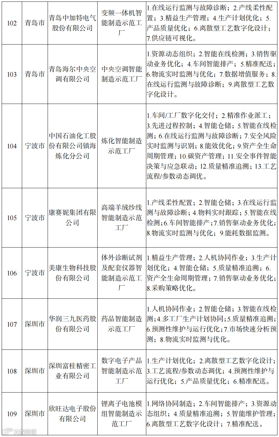
为贯彻落实《“十四五”智能制造发展规划》,经省级有关部门推荐、专家评审、网上公示等程序,现将2021年度智能制造示范工厂揭榜单位和优秀场景名单予以公告。
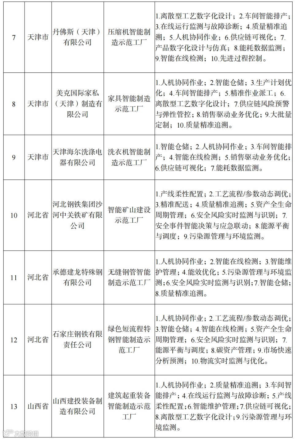
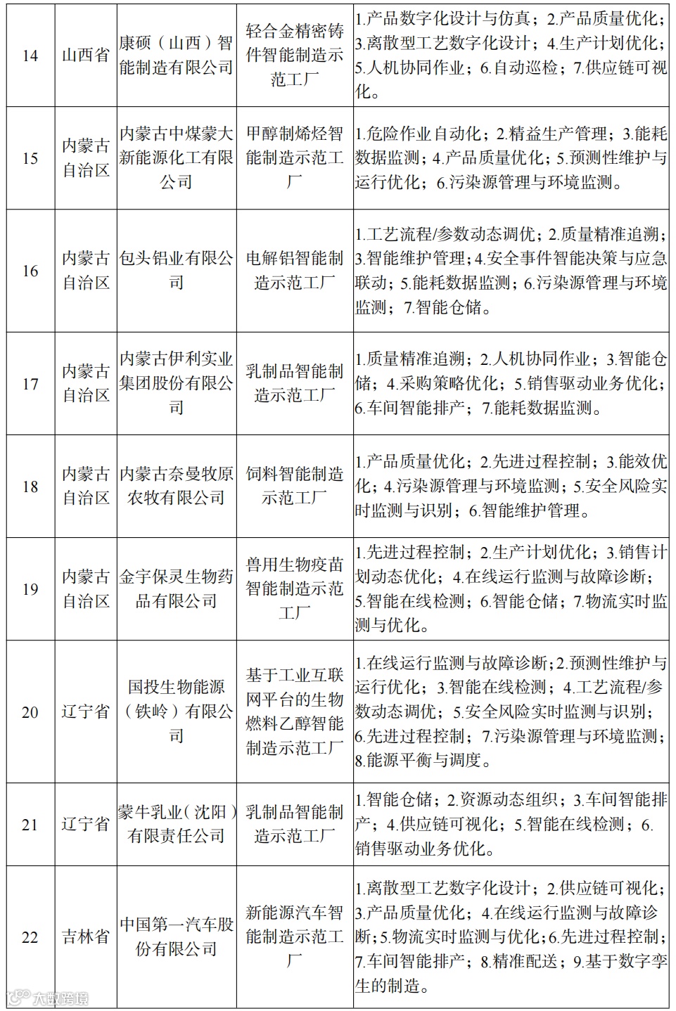
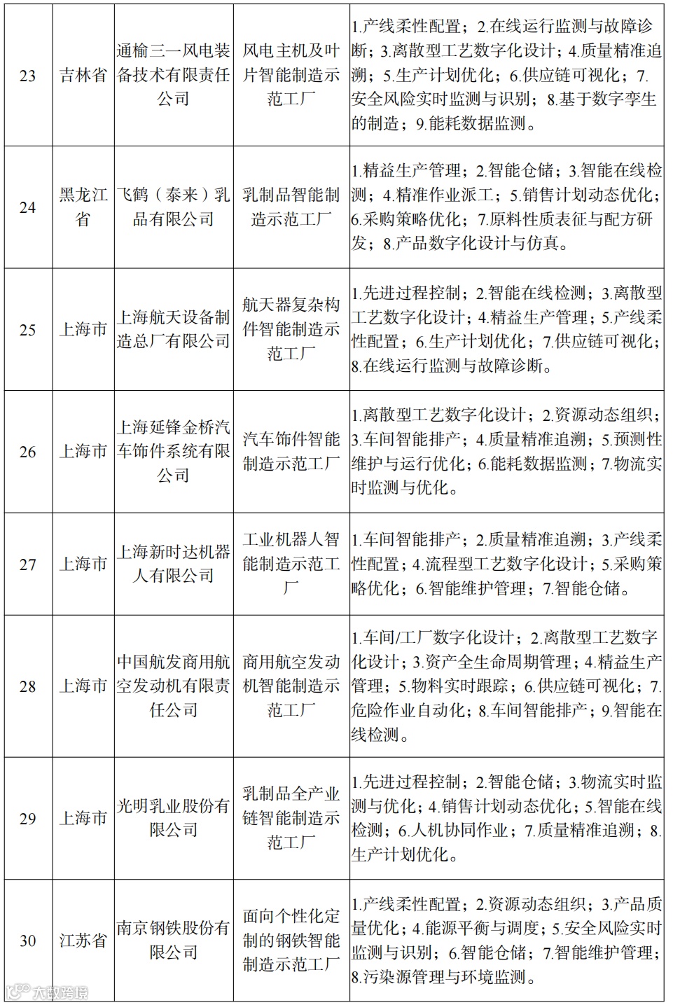
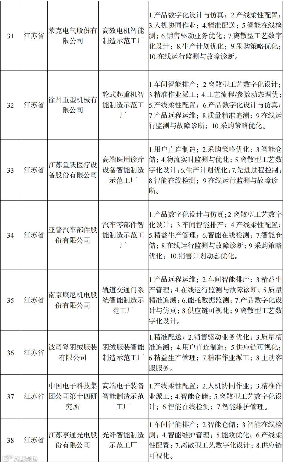
附件:1. 2021年度智能制造示范工厂揭榜单位名单
2. 2021年度智能制造优秀场景名单
工业和信息化部
国家发展和改革委员会
财政部
国家市场监督管理总局
2022年2月14日























来源:中国工业报
联系人:王先生
联系电话:010-68515228
------------------分割线------------------
免责声明
1、本微信公众平台“工业互联网智能运维”所发表内容注明来源的,版权归原出处所有(无法查证版权的或未注明出处的均来源于网络搜集)。转载内容(视频、文章、广告等)只以信息传播为目的,仅供参考,不代表本平台认同其观点和立场。内容的真实性、准确性和合法性由原作者负责。
2、本平台推送的所有广告类信息,尤其是超链接类信息,内容及设计均归广告主所有,本平台只作为发布方进行推送,因内容引起的任何纠纷与本平台无关。
3、本声明适用于本平台“工业互联网智能运维”所发布的全部内容,自本平台创建之日起生效,永久生效。