工业智能体作为推动制造业转型升级的重要抓手,将在提升生产效率、优化资源配置、促进绿色低碳发展等方面发挥重要作用。SIAP通过汇聚优质应用案例,创新工业智能体标准研制,指导工业智能体应用评估,搭建专业高效的平台,携手成员单位推动我国工业智能体落地应用,打造工业智能体发展良好生态。
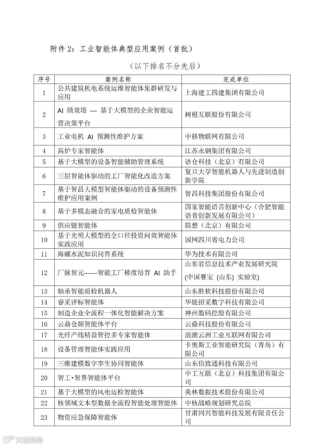
首批SIAP成员包括华为技术有限公司、阿里云计算有限公司、浪潮云洲工业互联网有限公司、中移物联网有限公司等40余家单位。会上,国家工业信息安全发展研究中心为首批参与SIAP的成员单位代表颁发证书,并发布《工业智能体典型应用案例集(首批)》。
下一步,国家工业信息安全发展研究中心将联合SIAP成员单位,组织开展技术研讨会、经验交流会、供需对接会等系列活动,促进典型工业智能体应用案例经验分享和宣传推广,充分发挥典型应用案例的引导示范作用,切实推动人工智能全方位、深层次、高水平赋能新型工业化。欢迎相关企业与研究机构积极参与SIAP,共同推动工业智能体生态健康发展,助力人工智能赋能新型工业化走深向实。
联系人:王先生
联系电话:010-68515228
------------------分割线------------------
免责声明

