

《海南自由贸易港建设总体方案》明确海南全岛将分步骤、分阶段建立实施自由贸易港政策和制度体系。其中,税收制度将作为一个重要支柱来保障海南自贸港的建设,并按照“零关税、低税率、简税制、强法制”的原则建立。在本文中,我们浅析此次创新的税收制度设计对海南产业结构升级、企业发展的促进作用。
“零关税”进一步释放政策红利,打造“自由贸易”前沿阵地。
“零关税”的实施将通过“逐步推进+清单管理”方式开展,以2025年为节点,
全岛“一线放开,二线管住”,引领和深度融合全球产业分工。
与其他海关特殊监管区域显著不同的是,对鼓励类产业企业生产的不含进口料件或者含进口料件在海南自贸港加工增值超过30%(含)的货物,经“二线”进入内地免征进口关税,照章征收进口环节增值税。对于制造型企业来说,随着国际市场的低迷,很多企业经营模式正逐步从“两头在外”向境内、境外两个市场转变。上述政策是中央鼓励和倾斜加工制造业信号的释放,针对性补足目前海南第二产业总体质量不高的短板,促进“高精尖”产业落户海南,打造“海南原产”品牌,帮助岛内企业深度融合到全球产业链分工,积极参与高附加值产业价值链创造。
低税率、简税制促投资、引人才。
海南自贸港企业所得税和个人所得税的低优惠税率是此次《总体方案》中的一大亮点。方案规定,2025年前对注册在海南自贸港并实质性运营的鼓励类产业企业,减按15%征收企业所得税。同时,对在海南自贸港工作的高端和紧缺人才,免征其个税实际税负超过15%的部分。2035年前财税制度改革进一步推进,15%的企业所得税率将适用于除负面清单行业以外的所有企业。一个纳税年度内在海南自贸港累计居住满183天的个人,其来源于海南自贸港范围内的综合所得、经营所得和本地人才补贴,按照3%、10%、15%(实际税负率)三档超额累进税率缴纳个人所得税。
国际对标
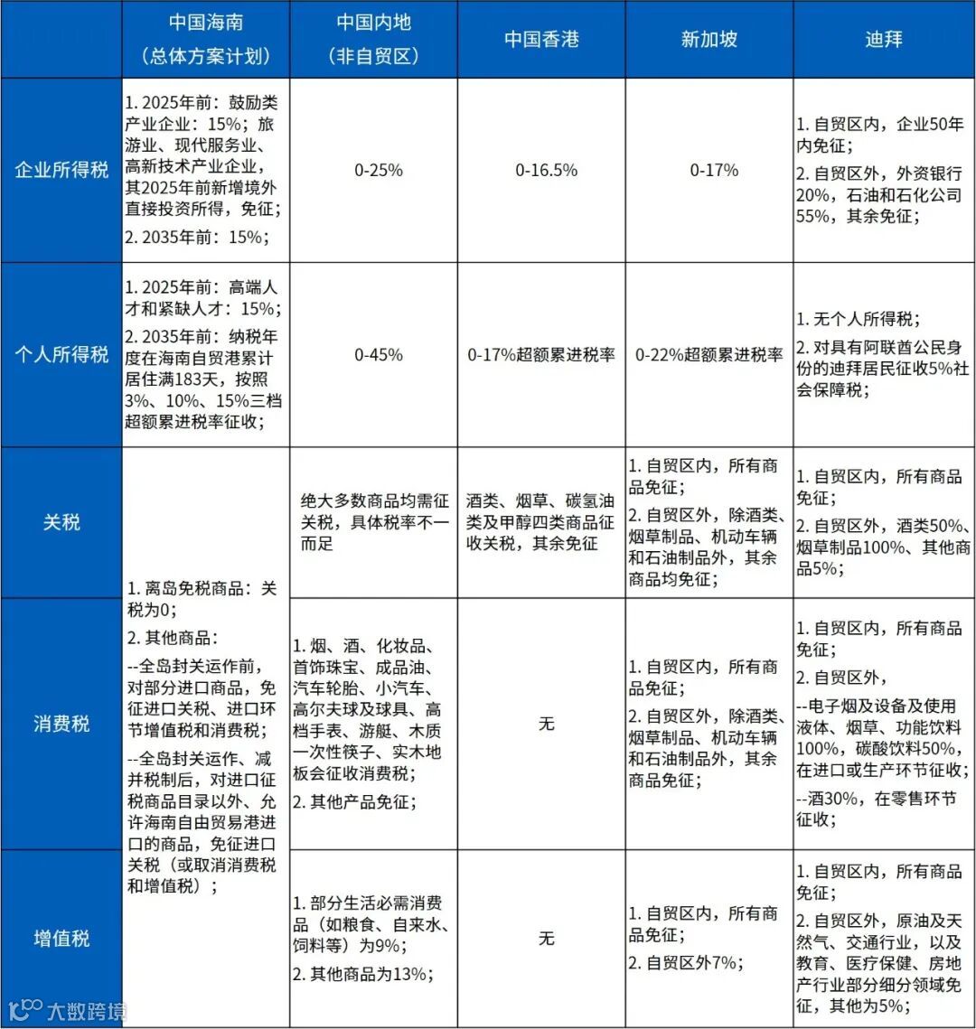
对比当前国际上成熟的自贸港(详见表1),可以看出海南自贸港15%的所得税税率已经具有国际竞争力,而且优势相对明显。预计除了会吸引境外投资者和境外人才,由于海南自贸港的税收政策在国内其他地区甚至于在现有的自由贸易试验区都是没有的,国内也会有相当多的企业和“高精尖”人才迁入海南自贸港。
表1:海南自贸港与内地、其他自贸区税收政策对此
强法制、重实质,为自贸港建设保驾护航。
实行低税率并不意味着让海南自贸港将成为“避税天堂”。《总体方案》指出税收管理部门要按照实质经济活动所在地和价值创造地原则对纳税行为进行评估和预警。日前财税部门已经对实质性运营作出了总体的规定,要求企业的实际管理机构设在海南自贸港,并对企业生产经营、人员、账务、财产等实施实质性全面管理和控制。这些措施可以防止利用空壳公司套取政策红利。同时,我们了解到税务部门也会建立与自贸港建设相匹配的税收风险监控体系,对重点税源、重点行业和重点领域进行风险管理。
更进一步:税制改革是海南自贸港值得长期关注的看点

结
语
海南自贸港建设的大幕现已拉开,通过以上税收制度对比,海南自贸港已基本符合自贸港税收优惠的国际惯例。海南推出的“零关税”政策已经是我国税制改革创新的里程碑,为吸引全球贸易和投资发挥了积极作用。此外,海南自贸港也将作为全国税务改革的试验田对一系列税收政策先行先试。自贸港的税收政策是否会进一步向全国推广和复制,还有待进一步的观察。

