


自6月1日《海南自由贸易港建设总体方案》(简称《方案》)正式公布,已过去40天。
在这70天里,重磅政策效应下新的客流、商流等,已在往海南“涌动”。海南“淘金热”已显现一些端倪。宝能系挺进海南拿地要建文旅大城;携程发起设立“三亚国际航空有限公司”,美团要帮助海南打造”智慧旅游岛“,巨头渗入目的地服务有了进一步动作;而海南也将发展医疗旅游、邮轮旅游摆至高位。
同时,深交所与海南省政府合作,其中包括鼓励海南旅游业到深交所上市,推动解决这个旅游大省尚无本土A股旅企的“尴尬“。
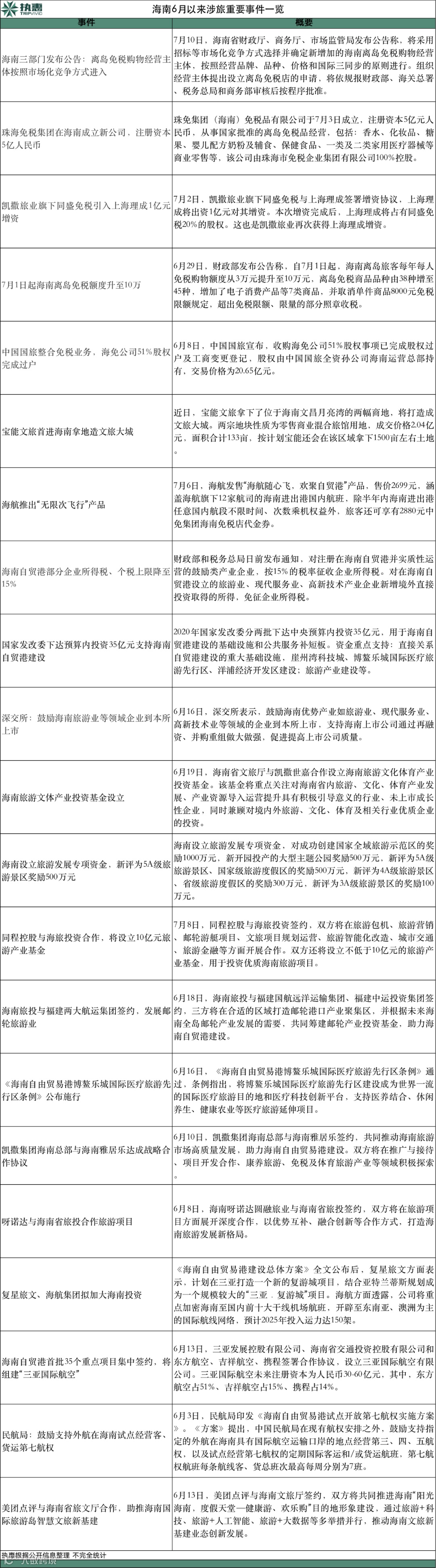
而在今天(10日),海南省财政厅、商务厅、市场监管局等部门发布公告称,海南将按照经营品牌、品种、价格和国际三同步的原则,采用招标等市场化竞争方式选择并确定新增加的海南离岛免税购物经营主体。
海南打破当前免税市场寡头垄断局面,寻求做大免税市场的“野心”也显现出来。
过往一月余,如此种种,其实提供了不少看海南当下、窥其未来的线索或图景。
如何去海南淘金?是更多旅企需要考虑的问题。
01
打破免税市场垄断格局的“野心”
免税市场的突破,之于海南,有着多重意义,拉动区域消费、推动目的地复苏,成为国际旅游消费中心建设的一个抓手,以及在未来的国际免税市场中“圈”得更多市场份额等,都有作用。
而疫情带来的消费内化机会、时间先机,更不容错过。

今天(10日),海南省财政厅、商务厅、市场监管局等部门发布公告称,海南将按照经营品牌、品种、价格和国际三同步的原则,采用招标等市场化竞争方式选择并确定新增加的海南离岛免税购物经营主体。
海南此举的目的较为直接,即增加新的免税经营主体,弱化当前的市场“寡头”垄断境况,提升市场竞争度和活跃度,加强供给,更好的满足消费者免税购物需求。
当前的海南免税市场,上市公司中国中免(原中国国旅)几乎一家独大。公开信息显示,目前海南共有4家离岛免税店:海口美兰机场免税店、海口日月广场免税店、琼海博鳌免税店、三亚海棠湾免税店,均是由中免集团经营。而中免集团为中国中免旗下全资子公司。
而在近期,中国中免宣布收购海免公司51%股权事项完成股权过户及工商变更登记,正式将后者纳入囊中。由此中国中免在国内免税市场的份额预估在85%左右,甚至更高,垄断态势愈加明显。
但站在海南的角度来说,这个局面从长期看弊大于利。一方面,中免集团也有自身的局限性。数据显示,中免集团已与全球超300家世界顶级奢侈品牌建立了长期合作关系,提供涵盖20多个大类上千个品种的免税品购物服务。但若要提供更完善的免税产品供需体系,中免集团需要进一步扩大免税品种类、降低免税品价格,垄断局面对此有帮助,但也有天花板;
另一方面,在海南要建设国际旅游消费中心,要提升免税市场的量级和层级,在疫情后的国际免税市场竞争中,以及免税与邮轮产业更好的联动发展等的背景或诉求下,中免集团难免“独木难支”,必然需要在既有市场格局基础上,引进更多企业来优化市场格局,做大增量、做优质量。
将国际免税巨头引入,也在考虑之中,意在由其带入更多国际资源、客流,以及推动免税市场竞争主体的多元化,竞争的更市场化等。
早在海南自贸港方案发布后的第一天,海南高层即与世界最大的免税集团杜福睿集团(Dufry)视频连线,推进相关领域务实合作。海南高层希望,杜福睿集团发挥优势,用好离岛免税政策,大力布局精品免税店和经营网络,推动海南免税品与国际市场在品牌、品种、价格上“三同步”,满足人民消费需求。
杜福睿集团2019年销售额为88.5亿瑞士法郎,约合657亿人民币,是中国中免营收的1.37倍。
“觊觎”海南免税市场红利的企业也在更多渗入。公开信息显示,免税企业珠免集团近期已注册成立全资子公司珠免集团(海南)免税品有限公司,从事国家批准的离岛免税品经营,包括香水、化妆品等。
近期,凯撒旅业旗下海南同盛世嘉免税集团有限公司获得上海理成资产管理有限公司1亿元增资,意在加快推动在海南免税业务战略进程。
参考上述公告,珠免、凯撒旅业的免税业务,接下来都可能面临相对更好的政策和市场环境,但市场竞争也将加剧。
海南在免税市场要实现更大的“野心”目标,一个要义在于实现足够多的免税品牌、足够吸引人的免税价格,这是提升和维系消费者忠诚度的关键。不要太高估消费者的忠诚度,也不要太高看疫情下时间先机会很长。
目标之下,机遇面前,挑战在列,动作需要快,也需要具备实效。
02
发展要政策,还得有钱
海南自贸港建设,需要资源、资本导入。
国家部委提供了一些支持。近期,国家发改委称,为加快推进海南自由贸易港建设,2020年,国家发展改革委分两批下达中央预算内投资35亿元,用于补齐海南自由贸易港建设的基础设施和公共服务短板。
受制于经济发展水平,加上区域面积大等因素,海南的基础设施和公共服务等短板在推动经济进一步面前愈加明显,这需要国家层面、地方政府的投入前置,为吸引更多企业进入,提供一个相对更好的基础环境条件。国家发改委的资金支持算是序曲,接下来将会有更多的中央资金支持进入,海南自身的建设投入也会跟进。
但更多的还是需要通过市场化机制来推动解决。
在目前A股市场3000多家上市公司中,仅有31家在海南,占比不到1%,在全国各省域中处于尾端。这和海南当前的经济体量、水平还算合拍。但按照自贸港建设要求,海南的旅游业、现代服务业和高新技术产业等需要提升发展,而其作为一个旅游大省,目前还没有一家本土纯粹的A股上市旅企。
近期,深交所与海南省政府签署战略合作框架协议,支持海南企业上市以及海南上市企业,其中包括鼓励海南优势产业如旅游业、现代服务业等领域企业到深交所上市。
海南需要上市旅企。
数据显示,2019年海南的游客量为8311.20万人,旅游总收入为1057.80亿元,分别同比增长9%、11.3%。而海南人均旅游收入为1272.74元。此外,因旅游产品还整体处于需升级阶段,海南旅游的人均消费也不高,旅企的赚钱能力受限,制约上市。
时代财经报道中提到一组数据,目前广东、浙江、北京等拥有超过10家旅游上市公司,江苏、湖南、上海等也有将近10家旅游企业上市。
如果深交所能给海南的旅企上市带来更多可能性,将有助于旅企获得更多资金支持,在优化提升产品服务层级、完善公司治理等方面提供帮助。若为国资旅企上市,对于去推动政府整合盘活旅游资源不管是本省内还是往外省扩张、打造旅游融资平台会有帮助。
同时,对外来入驻海南寻求更多业务扩张的旅企,深交所与海南的合作,也将可能对其未来上市带来帮助。

上市之外,组建产业基金是另一资本手段。
6月19日,海南省旅文厅与凯撒世嘉股权投资管理股份有限公司签定协议,双方合作设立海南旅游文化体育产业投资基金。
这一产业基金旨在激发市场主体活力,发挥财政资金的杠杆效应,吸引社会资本投入,促进海南省旅游、文化、体育产业发展及国际旅游消费中心建设。
据公开信息,该产业基金将重点关注对海南省内旅游、文化、体育产业发展,产业资源导入、运营提升具有积极引导意义的行业、未上市成长性企业,同时兼顾对境内外旅游、文化、体育及相关行业优质企业的投资等。
此外,同程控股集团与海南省旅游投资发展有限公司(简称“海南旅投”)达成战略合作,其中包括成立不低于10亿元的旅游产业基金,用于投资优质海南旅游项目。
海南旅投是海南省政府出资的国有独资公司,2020年4月份正式成立,定位为海南省国际旅游消费中心建设投资发展运营商。
当地新“龙头”旅游国企、知名旅游民企的结合,这里面会有政策、资源的落地打通,以及打造新项目新业态的可能。
03
谁在海南淘金?
在近来一个多月里,有几个领域在海南表现相对突出。
一是医疗旅游。
6月16日,《海南自由贸易港博鳌乐城国际医疗旅游先行区条例》(简称《条例》)公布施行。其中有四章四十条细则对发展医疗旅游提出了相关政策,涵盖引进医疗机构、人才,以及财政与土地等。
当前海南的医疗旅游整体基础依然偏薄弱,但自贸港政策、优质的生态环境和旅游资源等,使其成为国内发展医疗旅游最适合的区域之一。加上当前疫情影响将出境医疗旅游部分内化,海南的医疗旅游有更多突破机会。
《条例》中有一些新政策,包括包括鼓励境内外资本在先行区投资举办医疗机构,放宽境外资本股比限制等。海南首先要补强的是医疗设备、技术、人才等条件,再与旅游做更多结合打通。
中国出境医疗旅游人群规模较大,潜在的人群也会增加,这是吸引境内外资本、医疗企业或机构等前往海南寻找机会的关键,而它们本身也有扩充市场的要求。
二是邮轮。
6月18日,海南旅投与福建国航远洋运输集团、福建中运投资集团签约。三方将开展邮轮旅游业务,共同探索海南邮轮旅游试验区建设。在合适的区域打造邮轮港口产业聚集区,并根据未来海南全岛邮轮产业发展的需要,共同筹建邮轮产业投资基金。
邮轮旅游是海南必须抓住的一个上升的旅游消费点。但整体上旅游产品及服务供给层级较低,距高端化、体系化尚有不小距离,对外竞争能力还不够。况且在与免税产业发展联动互促上,邮轮旅游也需要有更好表现。
国内邮轮旅游发展走高是趋势,诸如粤港澳大湾区等地也在谋求突破,海南会吸引更多的邮轮旅游资本或资源玩家进入,这一方面看相关政策支持或倾斜力度,一方面也看对应满足国内需求的时间与产业链建设的匹配度。

三是航空。
近期,携程与东航、吉祥等达成合作意向,拟在海南设立“三亚国际航空有限公司”。海南已有海航,但考虑到海航的境况,海南推动自贸港建设需要和三亚在自贸港中的地位,以及海南试点开放第七航权等,新的航司出现也不意外。
而携程作为该新航司的发起人,预持股比例排第三位,其所谋图的不仅是机票市场,更在于由此更纵深的渗入到三亚及海南的目的地服务中,拓宽做深在当地的业务布局。
四是智慧文旅。
美团点评近期与海南省旅文厅达成战略合作,双方将共同推进海南“阳光海南,度假天堂—健康游、欢乐购”目的地形象建设,助力海南省文化和旅游产业融合,通过旅游+科技、旅游+人工智能、旅游+大数据等多举措并行,推动海南文旅新基建业态创新发展。
海南距离旅游强省尚有不短距离,智慧文旅、数字经济的发展需求空间大,海南智慧旅游岛的建设也是趋势。而从上述的合作内容来看,美团要做的也不单是数字化技术的赋能,更是藉由数字化技术来提供切入点,更多渗透到海南文旅业的更多板块中,也属进一步深入目的地服务逻辑。
五是文旅地产。
近期,宝能系首次进入海南,拿下了位于海南文昌月亮湾的两幅商地,面积合计为133亩,按其计划将打造成文旅大城。按财联社的报道,这只是第一期地块,按计划宝能或会在该区域拿下1500亩的左右土地。胃口也着实不小。
文昌月亮湾为海南知名湾区之一,世茂、富力等多家知名房企都已在此拿地。
据公开信息,自贸港方案发布后,海南房地产市场已有些“躁动”,自贸港政策较长期的推进落地中,新的钱流、人流和商流等会继续进入,地产市场将营造出新的空间,宝能此时传出进入拿地消息,属正常。
但结合宝能系去年在云南腾冲超过2200亩地,打造康养度假目的地,但大量圈地意图相对更明显,以及宝能文旅板块高管离职,该板块并入地产板块等背景信息,此次宝能进入海南,或也有圈地意图。
这个基本较难挡住,且在接下来自贸港建设中,包括上述的医疗旅游中,不排除会有更多的地产商介入布局。这个建设中需要地产商的资金、资源和项目产品等,但如何平衡,避免地产化,是个考验。
来源:执惠


