

自海南自贸港建设提出以来,相关的市场准入、监管模式、税收优惠、人才政策等多方面受到了社会各界持续广泛的关注。总体而言,各方关注的本质问题可归纳为“海南自贸港建设到底有多大吸引力?”
国际自贸港一般具有流量多、商机多、成本低、管得少等特点,形成制度成本、要素成本等综合成本低的“洼地”。海南自贸港建设既对标了世界最高水平的开放形态,又坚持有中国特色,本文主要对比海南和国际自贸港的政策制度,从要素自由流动的角度分析海南自贸港的吸引力。
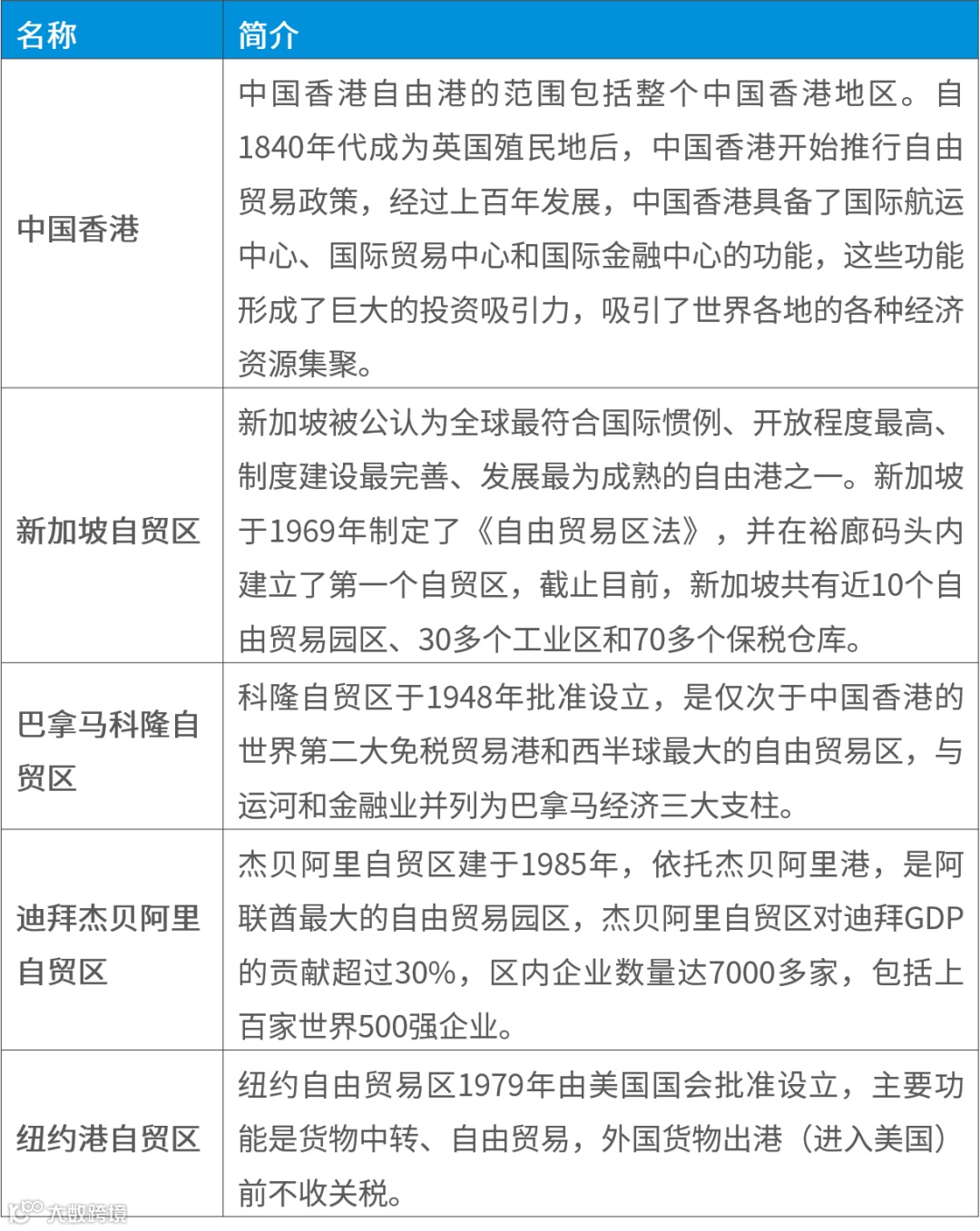
本文涉及的国际一流自贸区如下:

一
法定机构管理
2020年4月2日,海南省第六届人民代表大会常务委员会第十九次会议通过《关于海南自由贸易港洋浦经济开发区等重点园区管理体制的决定》,对于海南自由贸易港十个重点园区设立法定管理机构,依法具有机关法人资格,具体负责园区综合协调、开发建设、运营管理、产业发展、投资促进、制度创新、企业服务等工作,赋予了海南自贸港重点园区更大的自主发展权。对标国际自贸区,海南自贸港还可进一步探索在全岛实行“政府+企业”的管理模式,营造更大范围的法治化、国际化、便利化的营商环境。
二
政务服务效能
海南省以制度创新为核心,不断优化商事登记制度改革,通过实施商事登记“全省通办”制度,打破登记注册地域管辖限制,将海南全岛作为一个城市整体进行管理,最大化方便登记注册行为,压缩企业开办时间,进一步统一了商事登记的标准、流程和尺度。同时,新公司法取消了对一般公司最低注册资本的要求,但是还是有一些特定行业的公司需要,如证券、基金、信托、保险等行业。与国际自贸区相比,海南自贸港政务服务环境已经逐步向国际标准靠齐。
三
外商投资准入
海南自贸港目前对外资全面实行准入前国民待遇加负面清单管理制度,并逐步探索减少负面清单限制范围。相比国际自贸区,海南自贸港在外商投资准入、审核备案管理等方面还有较大的提升空间。
四
资金流动自由
国际自贸区基本上实行无外汇管制、资金自由结算的金融制度,目前,海南积极对标国际通行标准,已设立自由贸易账户体系(FT账户),金融机构根据客户需要,在自贸区分账核算单元开立规则统一的本外币账户,独立于现有的传统账户体系,服务对象包括境内外企业、个人、金融机构等各类主体,是探索投融资汇兑便利、扩大金融市场开放和防范金融风险的一项重要制度安排,对于促进市场主体贸易投融资汇兑便利化具有较大的突破性意义。
五
贸易通关便利
通过以上政策制度对比,海南自贸港在政务服务创新、投资贸易自由、资金自由等方面正不断向国际自贸港的高标准靠近,为吸引全球贸易和投资发挥了积极作用。未来,随着政策和制度的不断探索和创新,海南自贸港的国际吸引力将进一步提升,成为国际企业投资的热土。

来源:毕马威中国

