

2020年10月10日,海南省地方金融监督管理局(“海南省金融管理局”)、海南省市场监督管理局、中国人民银行海口中心支行、中国证券监督管理委员会海南监管局(合称“海南省金融管理局等四部门”)联合印发了《海南省关于开展合格境外有限合伙人(QFLP)境内股权投资暂行办法》(“海南QFLP制度”)。作为海南金融改革创新的一项重要制度,海南QFLP制度亮点频出,包括但不限于对外商投资股权投资管理企业(“海南QFLP基金管理企业”)及外商投资股权投资企业(“海南QFLP基金”,与海南QFLP基金管理企业合称为“海南QFLP企业”)的设立注册不设最低准入门槛、内外资实行无差别待遇、对海南QFLP基金投资范围实行负面清单管理等,为吸引境外资本投资海南PE/VC市场奠定了坚实的制度基础。
本文从海南QFLP制度的出台背景、海南QFLP基金设立的主要模式、海南QFLP企业的设立注册及事后监管、海南QFLP基金的投资范围、海南QFLP企业可享受的优惠政策、海南QFLP制度与其他热门地区QFLP试点制度比较等六个层面来解析海南QFLP制度。
1
海南QFLP制度的出台背景
2020年6月1日,国务院印发《海南自由贸易港建设总体方案》[1](“《总体方案》”)。其中规定:跨境资金流动自由便利。坚持金融服务实体经济,重点围绕贸易投资自由化便利化,分阶段开放资本项目,有序推进海南自由贸易港与境外资金自由便利流动。
2020年6月8日,央行副行长、国家外汇管理局局长潘功胜在国务院新闻办公室就《总体方案》有关情况举行的新闻发布会上介绍了支持海南自由贸易港建设的相关金融政策,在跨境直接投资方面,海南自由贸易港内将试行QFLP(合格境外有限合伙人)和QDLP(合格境内有限合伙人)两项制度。
2020年10月10日,海南省金融管理局等四部门联合出台了海南QFLP制度,并在积极争取海南QDLP制度的落地。
2
海南QFLP基金设立的主要模式
海南QFLP基金管理企业
在海南省依法由境外的企业或自然人参与投资设立并实际经营的,以发起设立或受托管理外商投资股权投资企业为主要经营业务的企业。
海南QFLP基金
在海南省依法由境外的企业或自然人参与投资或设立并实际经营的,以非公开方式向境内外投资者募集资金,投资于境内非公开交易的企业股权的企业。
作为亮点之一,海南QFLP制度对内外资实行无差别待遇,允许“内资管外资”和“外资管内资”的业务模式,且对内资、外资基金管理企业的要求一致。基金发起人可以通过下述模式在海南省发起设立海南QFLP基金:
模式1:对于包含外资成分的基金发起人,可在海南新设海南QFLP基金管理企业,并由海南QFLP基金管理企业在海南发起设立一支或数支海南QFLP基金;
首支落地的海南QFLP基金(海南交银国际科创盛兴股权投资合伙企业(有限合伙))采用了模式2的结构,由已在中国证券投资基金业协会(“基金业协会”)登记的基金管理企业(交银国际股权投资管理(深圳)有限公司)担任该基金的普通合伙人及基金管理人,基金管理规模约为1亿美元。
此外,海南QFLP制度还明确规定[2],海南QFLP基金管理企业可在海南及其他地区发起设立/管理一般类的PE/VC基金。
3
海南QFLP企业的设立注册及事后监管
1. 海南QFLP企业设立注册的政策亮点
与其他地区的QFLP试点制度相比,海南QFLP制度在海南QFLP企业的设立注册方面更加宽松及便利:
(1)明确规定对海南QFLP基金管理企业及海南QFLP基金的设立注册均不设最低准入门槛,包括:对企业的最低注册资本或认缴出资金额、出资币种、首次出资比例、货币出资比例、出资期限等均不加限制。
(2)进一步简化海南QFLP基金管理企业/QFLP基金的设立注册流程,取消了联席会议审核试点资格的制度[3],并采用“推荐函”形式予以代替,即:海南省直相关职能部门、市(县)人民政府(或授权同级金融管理单位)、重点产业园区管委会中的任意一个主体为相关的海南QFLP基金管理企业/QFLP基金向海南省市场监督管理局出具推荐函并抄送海南省金融管理局后,海南省市场监督管理局将予以登记注册。
2. 高级管理人员的资质要求
根据海南QFLP制度,海南QFLP基金管理企业应当具有至少2名满足下列全部条件的高级管理人员。需注意,海南QFLP制度在高级管理人员的从业经验、任职经历、诚信记录等方面的要求高于基金业协会对高级管理人员的一般要求,申请企业需合理判断自身是否能满足该等要求。
(1)有5年以上从事股权投资或股权投资管理业务的经历;
(2)有2年以上高级管理职务任职经历;
(3)有在境内从事股权投资经历或在境内金融机构从业经验;及
(4)在最近5年内无违规记录或尚在处理的经济纠纷诉讼案件,且个人信用记录良好。
高级管理人员包括:公司型企业的董事、监事、总经理、副总经理、财务负责人、董事会秘书和公司章程约定的其他人员,以及合伙型企业的普通合伙人和合伙协议约定的其他人员。合伙型企业的普通合伙人为法人机构的,则该机构的高级管理人员一并视为高级管理人员。
落地园区
海南自由贸易港目前设立了下述11个重点园区,园区产业类型涵盖现代服务业、高新技术产业和旅游业三大领域。
◈现代服务业园区:海口江东新区、海口综合保税区、三亚中央商务区、博鳌乐城国际医疗旅游先行区。
◈高新技术产业园区:洋浦经济开发区、海口国家高新技术产业开发区、三亚崖州湾科技城、文昌国际航天城、海南生态软件园和复兴城互联网信息产业园。
◈旅游业园区:陵水黎安国际教育创新试验区。
推荐函
海南省市场监督管理局负责基金企业的注册登记。除海南QFLP企业外,海南省设立的其他基金管理类企业/基金类企业办理注册登记程序前,亦需由省直属相关职能部门或市县人民政府向海南省市场监督管理局出具推荐函,这充分体现了海南QFLP制度内外资无差别待遇的制度优越性,即海南QFLP企业与其他内资基金管理类企业/基金类企业适用同样(或口径更宽松)的前置推荐函流程。
注册登记
海南省市场监督管理局简化了线下设立登记流程并缩短了工商设立所需的时间,即:在材料齐备的情况下,完成线上名称核准及材料审核通过后,可直接向海南省市场监督管理局申领营业执照。
外汇登记及账户开立
需委托有资质的商业银行办理外汇登记、开立资本金账户、募集结算资金专用账户、托管账户等。
投资运作
(a)海南QFLP企业的企业名称、经营范围、股东或合伙人、认缴或实缴出资金额、缴付期限、企业组织形式、高级管理人员等发生变更时,需按照相关规定办理变更登记手续;
(b)海南QFLP企业需每半年向海南省金融管理局报告半年投资运作中的下述重大事项:投资项目运作情况、重要法律文件的修改、海南省金融管理局要求的其他事项等。
项目退出及分配
海南QFLP企业可按照公司章程或合伙协议的约定进行利润分配或清算撤资。海南QFLP企业进行利润、股息、红利汇出时,需向银行提交相关证明材料,经审核通过后方可汇出境外。具体证明材料,建议事先与外汇监管银行沟通确认。
4
海南QFLP基金的投资范围
海南QFLP基金的投资范围采取负面清单管理模式,海南QFLP基金可开展负面清单以外的业务。根据海南QFLP制度第21条的规定,海南QFLP基金投资范围的负面清单包括:
(1)在国家禁止外商投资的领域投资;
(2)二级市场股票和企业债券交易(海南QFLP基金可投资经海南省地方金融监督管理局、中国证券监督管理委员会海南监管局、中国人民银行海口中心支行、海南省市场监督管理局等管理部门认可的二级市场股票和企业债券交易,即给海南QFLP基金投资上市公司股票以及进行企业债券交易预留了一定空间,也就是说满足监管条件的可投资二级市场和企业债)[4];
(3)期货等金融衍生品交易;
(4)投资于非自用不动产;
(5)挪用非自有资金进行投资;
(6)向非被投企业提供贷款或担保;
(7)国家法律法规禁止从事的其他事项。
5
海南QFLP企业可享受的优惠政策
6
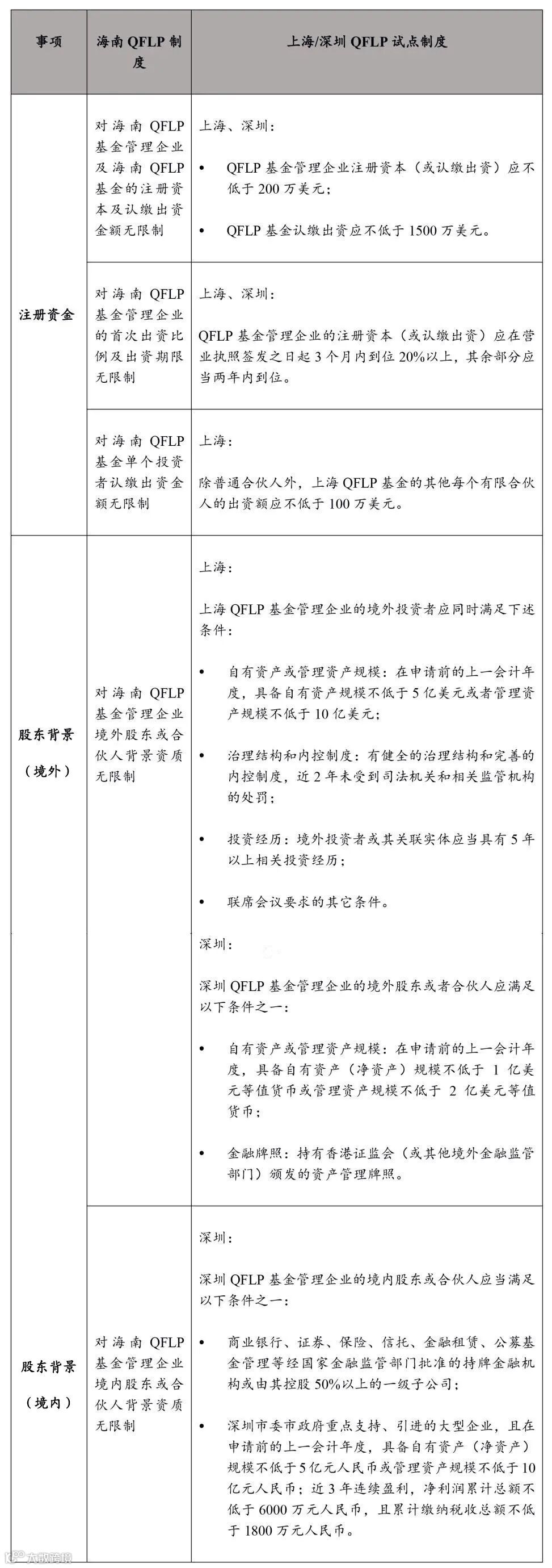
海南QFLP制度与其他热门地区QFLP
试点制度比较
为方便广大读者进一步比较海南QFLP制度与其他地区QFLP试点制度的区别,我们以上海、深圳的QFLP试点制度为基础,准备了下述制度比较表:
7
小 结
海南自由贸易港改革创新的土壤孕育出力度空前的宽松QFLP政策,且海南QDLP制度也在加速推进中[8]。据新闻报道,来自国内外的金融机构以及头部基金已纷纷赴海南寻求合作,许多投资机构也跃跃欲试希望开辟海南板块[9]。期待在逐步完善的政策体系及营商环境中,海南跨境基金的制度优势能充分释放,推动全球各类资产管理机构在海南自由贸易港集聚。
注释:
[1]请参见:
http://www.gov.cn/zhengce/2020-06/01/content_5516608.htm。
[2]海南QFLP制度第六条规定,外商投资股权投资管理企业可向符合相关规定的境内投资者募集设立人民币基金。
[3]联席会议审核试点资格的制度系指,在上海、深圳等试点地区,设立QFLP基金通常按“一事一批”的原则审议,即由地方金融办牵头并由多个相关监管部门(包括但不限于市级金融办、市级商务主管部门、市市场监督管理部门、市发展改革委员会、市外汇局、市财政局等)共同组成的联席会议(或工作小组)审核通过后,方可启动相关实体的工商设立登记程序。
[4]海南QFLP基金可投资经海南省地方金融监督管理局、中国证券监督管理委员会海南监管局、中国人民银行海口中心支行、海南省市场监督管理局等管理部门认可的二级市场股票和企业债券交易,即给海南QFLP基金投资上市公司股票以及进行企业债券交易预留了一定空间。
[5]请参见:
https://mp.weixin.qq.com/s/UTemw6WLgzw7HWKGbGKTzQ。
[6]请参见:
http://www.chinatax.gov.cn/chinatax/n810341/n810755/c5153881/content.html。
[7]海南自由贸易港鼓励类产业目录包括《产业结构调整指导目录(2019年版)》《鼓励外商投资产业目录(2019年版)》和海南自由贸易港新增鼓励类产业目录。
[8]海南省副省长沈丹阳于2020年8月22日在中国证券报社主办的“2020金牛资产管理论坛”上表示,海南正在积极争取QDLP(合格境内有限合伙人)试点落地,加快吸引和集聚一批国际顶级资产管理机构。探索放宽单家基金管理企业的试点额度和单个投资项目的额度限制,进一步明确基金在境外的投资范围。在额度增发、机构落户和人才集聚等方面,加快构建更有利于全球资产管理机构发展的政策体系和营商环境,推动全球各类资产管理机构在海南自由贸易港集聚,更好的满足投资者全球资产多元配置的需求。
[9]请参见:《海南金融业大开;放!为全球企业带来投资新机遇》,凤凰网,访问网址:
http://hainan.ifeng.com/c/7zKX2LZ4Qtf。
本文来源:北京市竞天公诚律师事务所


