大数跨境

支持海南企业上市、放宽个人跨境交易……海南自贸港金融一揽子政策重磅登场!

支持海南企业上市、放宽个人跨境交易……海南自贸港金融一揽子政策重磅登场! 投资海南
2021-04-09
1






日前,中国人民银行、中国银行保险监督管理委员会、中国证券监督管理委员会、国家外汇管理局联合印发《关于金融支持海南全面深化改革开放的意见》!

这是进一步深入贯彻习近平总书记在庆祝海南建省办经济特区30周年大会上的重要讲话精神,落实《海南自由贸易港建设总体方案》重要战略部署,建立与海南自由贸易港相适应的金融政策和制度框架的具体举措!




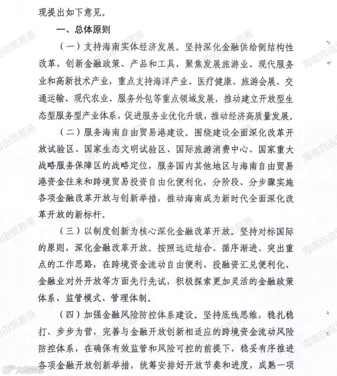
总体原则





★支持海南实体经济发展。
服务海南自由贸易港建设。
★以制度创新为核心深化金融改革开放。
★加强金融风险防控体系建设。





主要内容





★提高人民币可兑换水平,支持跨境贸易投资自由化便利化。
★完善海南金融市场体系。
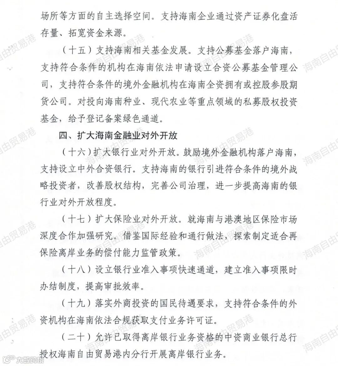
★扩大海南金融业对外开放。
★加强金融产品和服务创新。
★提升金融服务水平。
★加强金融监管,防范化解金融风险。





如何提升人民币可兑换水平?





★进一步推动跨境货物贸易、服务贸易以及新型国际贸易结算便利化。
★探索适应市场需求新形态的跨境投资外汇管理。
★完善全口径跨境融资宏观审慎管理政策框架。
★探索开展跨境资产管理业务试点。
★探索放宽个人跨境交易政策。
★开展本外币合一跨境资金池业务试点。
★支持符合资格的非银行金融机构开展结售汇业务试点。




如何完善金融市场体系?





★支持海南银行业发展化。
★支持符合条件的海南企业首发上市,通过多层次股权市场发展壮大。
★支持海南企业发行债券融资。
★支持海南相关基金发展。





全文如下




本文来源:海南自由贸易港




首届消博会倒计时一个月,沈晓明要求做好这些事


国家发展改革委 商务部关于支持海南自由贸易港建设 放宽市场准入若干特别措施的意见


海南自贸港“特殊政策”商业机遇几何?



《海口市安居型商品住房管理办法》正式出台,快看看你符合申请条件吗?



你点的每个赞和在看,我都认真当成了喜欢
【声明】内容源于网络
0
0
投资海南
最有趣的海南动态分享,最实用的自贸港投资指南
内容 2807
粉丝 0
投资海南 最有趣的海南动态分享,最实用的自贸港投资指南
总阅读15
粉丝0
内容2.8k