

引言
概念简述
各地QDLP试点的发展
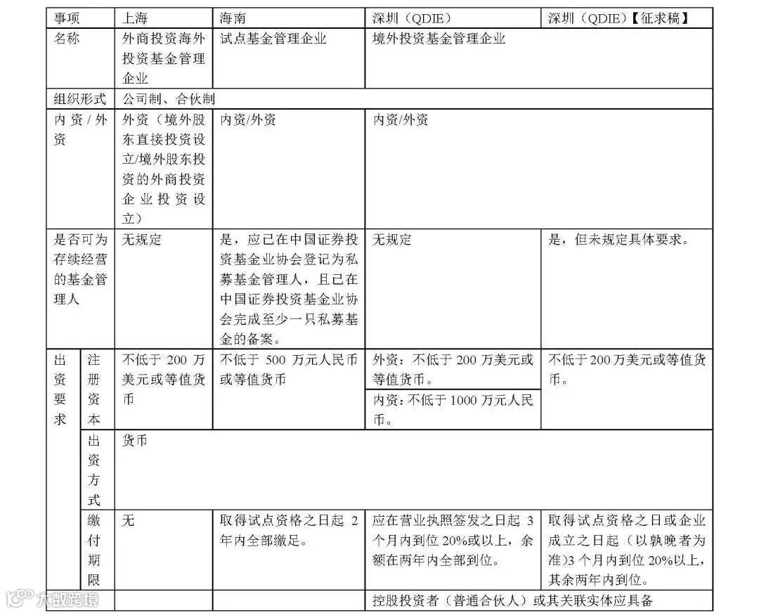
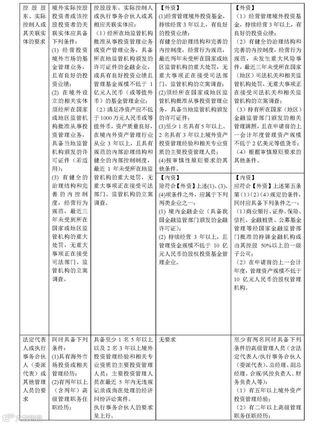
QDLP/QDIE基金管理人
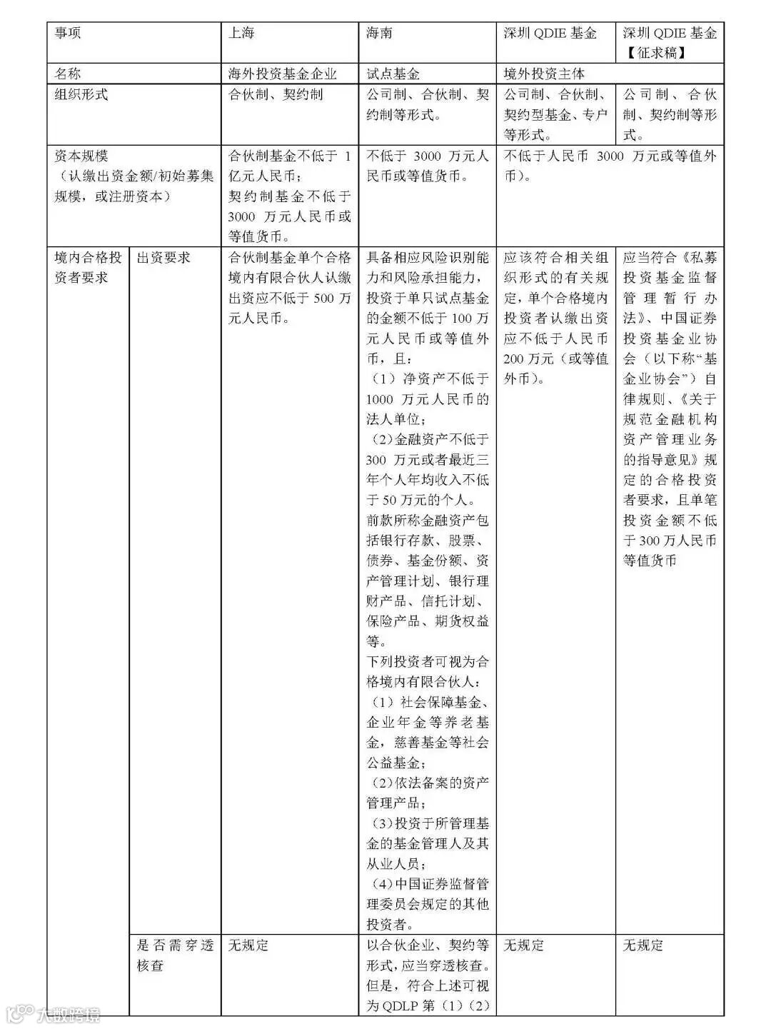
QDLP/QDIE基金
QDLP试点资格申请流程——以海南省为例子
1.省金融监管部门组织外汇管理、省市场监管、证券监管、发改和商务等部门共同审核;
2. 首批试点基金管理企业及试点基金申请,省金融监管部门需将首批试点企业名单及首次试点额度建议报省政府同意后,方可向申请人出具同意开展首批试点、给予试点额度的书面意见。
3.(1)于省市场监管部门办理登记注册;
(2)到中国证券投资基金业协会办理登记备案手续;
(3)注册设立后30个自然日内向省金融监管部门报送试点基金管理企业及试点基金的营业执照、公司章程/合伙协议、委托管理协议、托管协议、境内托管人与境外资产托管人签署的代理协议(如有),并抄送外汇管理部门和证券监管部门;
(4)资本金缴足后30个自然日内提供实际缴付注册资本金凭证;
(5)试点基金管理企业在取得试点资格以及对外投资额度后,应持获准试点书面意见到外汇管理部门办理外汇登记。
结语
参考文献
[1] 海南省开展合格境内有限合伙人(QDLP)境外投资试点工作暂行办法http://www.hainan.gov.cn/hainan/tzl/202104/d8cd2dd416a54b7191c0cfdc4e8571f3.shtml
[2] 海南省关于开展合格境外有限合伙人(QFLP)境内股权投资暂行办法http://jrj.hainan.gov.cn/sjrb/jrzc/202010/9647d0e7aa6049888207dde2dae8c671.shtml
[3] 我省试点跨境投资双向“高速公路”通车http://www.hainan.gov.cn/hainan/5309/202104/492f6ba1cc1e4973a85b9241bd7d5d87.shtml
[4] 上海合格境内有限合伙人(QDLP)试点扩容http://www.pudong.gov.cn/shpd/department/20201209/019008003_dcb90124-ace6-404f-a92a-7ae8d5ce4cf6.htm
[5] 支持跨境股权投资 深圳QDIE试点再扩容http://www.safe.gov.cn/shenzhen/2020/1208/793.html
[6] 国家外汇管理局批复青岛市开展QDLP对外投资试点业务http://jrb.qingdao.gov.cn/n26118648/n32560910/210406115707700031.html
[7] 北京QDLP试点规模进一步扩大,投资范围涵盖REITs等https://www.bjnews.com.cn/detail/160713346915588.html
[8] 外汇局再推六项举措支持海南自由贸易港建设http://www.safe.gov.cn/hainan/2020/0214/1107.html
[9] 国家外汇管理局重庆外汇管理部关于印发资本项目外汇管理改革创新试点相关操作指引的通知http://www.safe.gov.cn/chongqing/2020/0927/1615.html
[10] 国家外汇管理局同意在广东省开展合格境内有限合伙人(QDLP)试点http://www.safe.gov.cn/guangdong/2021/0401/1999.html
[11] 国家外汇管理局批复同意在江苏省开展QDLP对外投资试点http://nanjing.pbc.gov.cn/nanjing/117525/4220882/index.html
本文来源:姚之队法律工作室
精
彩
回
顾


