

财政部、海关总署联合发布《关于明确海南自由贸易港“零关税”自用生产设备相关产品范围的通知》,进一步明确《关于海南自由贸易港自用生产设备“零关税”政策的通知》(详情点击:海南自贸港“零关税”负面清单出台!清单外生产设备三税全免!)中相关家用电器及设备零件、部件、附件、元器件产品清单。
在日前财政部、海关总署、税务总局联合出台的《关于海南自由贸易港自用生产设备“零关税”政策的通知》中,第二条明确规定:生产设备包括《中华人民共和国进出口税则》第八十四、八十五和九十章中除家用电器及设备零件、部件、附件、元器件外的其他商品;第六条明确规定:财政部、海关总署将会同有关部门另行明确第二条中家用电器及设备零件、部件、附件、元器件商品范围。
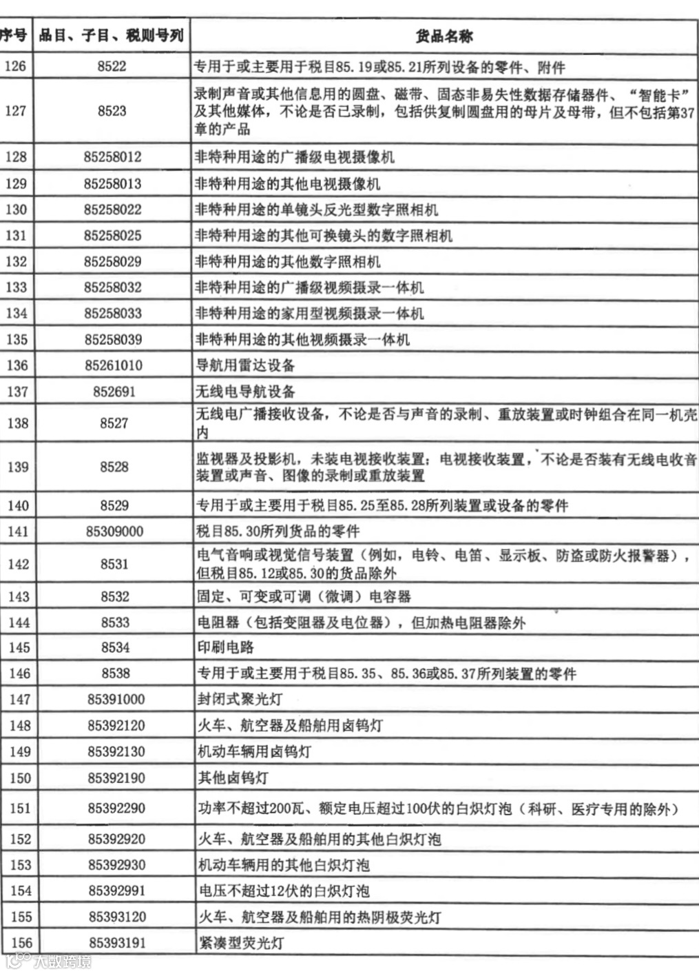
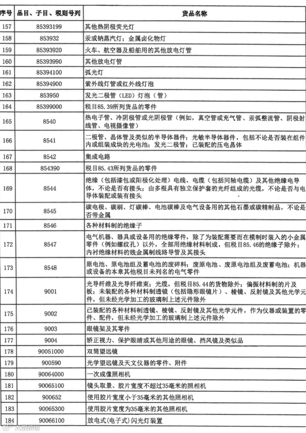
本次明确家用电器及设备零件、部件、附件、元器件产品清单共226个子目,意味着《中华人民共和国进出口税则》第八十四、八十五和九十章中除本次清单的226个子目之外,都可以享受自用生产设备“零关税”政策。
清单如下








本文来源:海南自由贸易港
精
彩
回
顾


