

导语
一、 QDLP制度的九年发展
QDLP制度概述
QDII:指在人民币尚不可以完全自由兑换外币、资本市场未全部对外开放条件下,经有关部门批准,有控制地允许境内机构投资于境外资本市场有价证券的一项安排。目前,QDII制度基本框架是由银保监会、证监会分别负责商业银行、信托公司、保险机构、证券公司和公募证券投资基金管理公司等境外投资业务的市场准入,包括资格审批、投资品种确定以及相关风险管理等,外汇局负责境外投资额度审批、账户及资金汇兑管理等。
QDLP/QDIE:适用于在试点地区设立的特定企业的人民币出境途径,其允许获得试点资格的海外投资基金管理企业,在中国境内面向合格境内投资者募集资金,在试点地区设立海外投资主体,进行境外市场投资。
QDLP制度的发展
二、 海南QDLP基金设立的主要模式
海南QDLP基金:系指由海南QDLP基金管理企业依法在海南省发起、以合格境内有限合伙人参与投资设立的、以基金财产按照相关规定进行境外投资的基金。
模式一
新设海南QDLP基金管理企业:基金发起人可在海南新设内资或外资海南QDLP基金管理企业,并在海南发起设立一支或数支海南QDLP基金:
模式二
既存海南私募基金管理企业:对于注册在海南且已在中国证券投资基金业协会(“基金业协会”)登记为私募基金管理人(私募证券投资、私募股权、创业投资基金管理人均可)的基金管理企业,如已在基金业协会完成至少一只私募基金备案后可由其自身直接申请QDLP试点资格并在海南发起设立一支或数支海南QDLP基金:
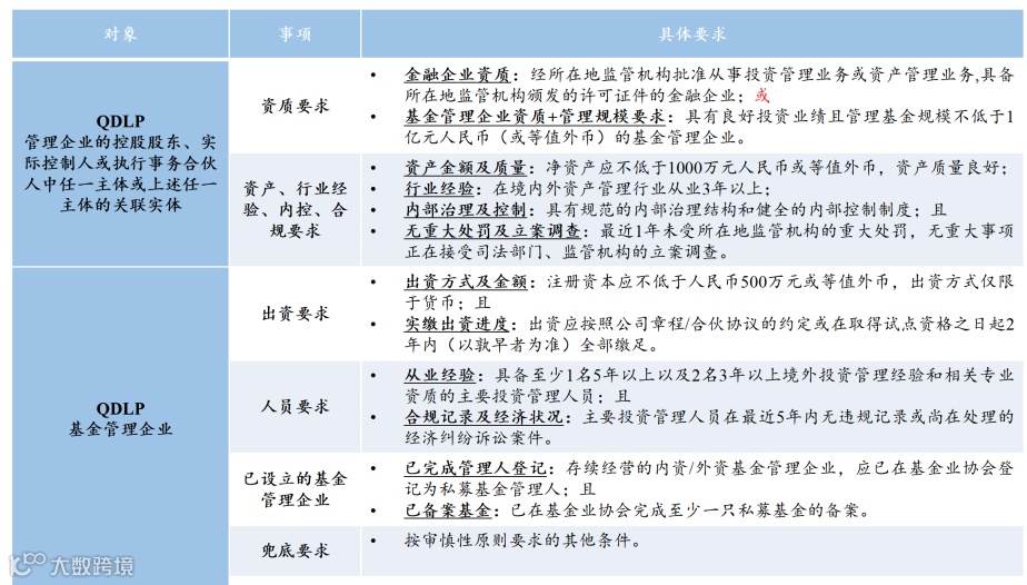
三、 海南QDLP试点企业设立的申请条件
QDLP/QDIE基金管理企业
QDLP/QDIE基金
海南QDLP试点企业的设立条件
●
海南QDLP管理企业
●
海南QDLP基金
四、 海南QDLP试点企业的设立运作流程
海南QDLP试点工作在海南省政府直接领导下,由海南省地方金融监督管理局(“海南省金融办”)牵头,相关单位根据职责共同参与。
首批QDLP试点企业名单及首次试点额度建议需报省政府同意,非首批QDLP试点企业名单由海南省金融办组织上图中相关单位共同审核、确定试点额度。因此首批获得海南QDLP试点资格的企业,将拥有一定的示范性及里程碑意义,为海南后续QDLP业务开展提供参考。
海南QDLP基金投资境外PE/VC盲池基金或直投项目时,或需履行ODI制度项下的商务部门和发改部门的审批/备案流程,海南发改委和海南商务厅根据实际情况要求参与试点资格和额度的共同审核。
类似于上海QDLP制度,海南QDLP制度将外汇额度直接给到海南QDLP基金管理企业,提升了海南QDLP基金管理企业在发起设立基金、日常投资操作中的灵活性。
五、 海南QDLP基金的投资范围
六、 海南QDLP制度的未来展望
2020年下半年,外汇局进一步扩容上海QDLP制度及深圳QDIE制度项下的外汇额度,两地外汇总额度均提升至100亿美元。这是外汇局继2018年4月将上海QDLP制度、深圳QDIE制度的外汇总额度分别增加至50亿美元后的又一次追加额度。
2021年上半年,外汇局再次批复同意了新一批QDLP试点地区,包括广东省、江苏省、重庆市、青岛市,前三个新增地区的外汇总额度分别为50亿美元,青岛市的外汇总额度为30亿美元。
注释
点击“阅读原文”了解政策全文
作者:王勇 汤雪 叶郁欣
本文来源:北京市竞天公诚律师事务所
精
彩
回
顾


