


在中国金融对外开放、改革创新的进程中,海南自贸港可谓是一朵奔涌的后浪,年轻且富有活力。

海南自贸港特别措施“特”在何处
【注:此解析为竞天公诚结合投资基金与资产管理律师团队对海南自贸港跨境投资制度的深刻理解(包括但不限于近期协助三亚首批2家QFLP基金落地[1]、9家知名私募基金管理人分获海南首批[2]和第二批[3]QDLP试点资格)以及对投融资项目的丰富实践经验,此篇为竞天公诚推出系列文章之一,《海南特别措施》医药领域解析特别篇,解析海南自贸港特别措施“特”在何处。结合国家药监局于2020年11月12日发布的《药品网络销售监督管理办法(征求意见稿)》(“《药监网售药品意见稿》”)和海南省药监局于2021年11月9日发布的《海南省药品网络销售监督管理暂行规定(征求意见稿)》(“《海南网售药品意见稿》”),对我国的网售处方药制度销售进行比较分析】
《海南特别措施》中,医疗领域无疑位列C位,一共提出了以下7条具体措施:
(一)支持开展互联网处方药销售。
(二)支持海南国产化高端医疗装备创新发展。
(三)加大对药品市场准入支持。
(四)全面放宽合同研究组织(CRO)准入限制。
(五)支持海南高端医美产业发展。
(六)优化移植科学全领域准入和发展环境。
(七)设立海南医疗健康产业发展混改基金。
01
网售处方药监管概览

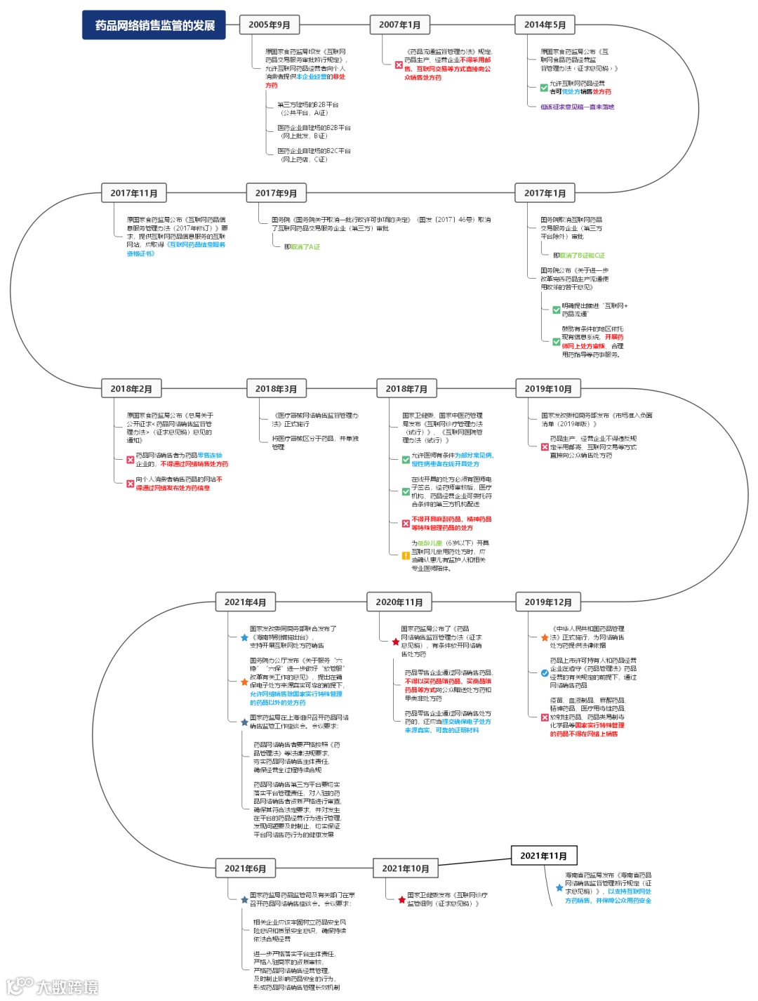
网售处方药呼吁了多年,各方也博弈多年,详见以下总结的网售处方药监管政策的演变过程:
【点击查看高清大图】

可以看出,随着医药电商的发展、新冠疫情的推波助澜,以及互联网+、医疗和医保政策的落地实施,网售处方药经历了“明文禁止”、“灰色地带”、“有条件放开”,到“全网支持”。

网售处方药的春天
从2018年开始:
2018年4月25日,《国务院办公厅关于促进“互联网+医疗健康”发展的意见》(国办发〔2018〕26号)允许依托医疗机构发展互联网医院,并“允许在线开展部分常见病、慢性病复诊。医师掌握患者病历资料后,允许在线开具部分常见病、慢性病处方”。
2018年7月17日,为贯彻落实该意见有关要求,进一步规范互联网诊疗行为,发挥远程医疗服务积极作用,提高医疗服务效率,保证医疗质量和医疗安全,国家卫生健康委员会和国家中医药管理局组织制定了《互联网诊疗管理办法(试行)》、《互联网医院管理办法(试行)》、《远程医疗服务管理规范(试行)》。
《药品管理法》
为药品网络销售提供了依据:
2019年12月1日,《中华人民共和国药品管理法(2019年修订)》(“《药品管理法》”)为药品网络销售提供了依据,包括:
01
药品上市许可持有人和药品经营企业在遵守《药品管理法》药品经营的有关规定的前提下,通过网络销售药品;疫苗、血液制品、麻醉药品、精神药品、医疗用毒性药品、放射性药品、药品类易制毒化学品等国家实行特殊管理的药品不得在网络上销售。
02
药品网络交易第三方平台提供者应当按照国务院药品监督管理部门的规定,向所在地省、自治区、直辖市人民政府药品监督管理部门备案。
03
第三方平台提供者应当依法对申请进入平台经营的药品上市许可持有人、药品经营企业的资质等进行审核,保证其符合法定要求,并对发生在平台的药品经营行为进行管理。
04
第三方平台提供者发现进入平台经营的药品上市许可持有人、药品经营企业有违反《药品管理法》规定行为的,应当及时制止并立即报告所在地县级人民政府药品监督管理部门;发现严重违法行为的,应当立即停止提供网络交易平台服务。
2020年12月10日起
《市场准入负面清单(2020年版)》已删除了“药品生产、经营企业不得违反规定采用邮寄、互联网交易等方式直接向公众销售处方药”。
2020年4月24日
国家药品监督管理局药品监管司召开药品网络销售违法违规行为专项整治和药品流通监管工作调度视频会,要求“严厉查处网络非法销售疫苗、血液制品、麻精药品和药品类易制毒化学品的行为,规范网售处方药行为,全力消除风险隐患,引导行业健康发展”。
2020年11月12日
国家药监局就《药品网络销售监督管理办法》第三次公开征求意见,其中明确规定了网售处方药的条件、网络销售者的义务、技术要求、报告要求等。
我国在“互联网+医药”的政策
顶层设计:
01
2020年7月14日,国家发展和改革委员会、国家卫生健康委、国家医疗保障局等13个部委联合发布《关于支持新业态新模式健康发展激活消费市场带动扩大就业的意见》(发改高技〔2020〕1157号),其中就提到了积极发展互联网医疗的政策措施,即以互联网优化就医体验,打造健康消费新生态;进一步加强智慧医院建设,推进线上预约检查检验;探索检查结果、线上处方信息等互认制度,探索建立健全患者主导的医疗数据共享方式和制度;探索完善线上医疗纠纷处理办法;将符合条件的“互联网+”医疗服务费用纳入医保支付范围;规范推广慢性病互联网复诊、远程医疗、互联网健康咨询等模式;支持平台在就医、健康管理、养老养生等领域协同发展,培养健康消费习惯。(国家卫生健康委、医保局按职责分工负责)
02
2020年9月16日,国务院办公厅发布《国务院办公厅关于以新业态新模式引领新型消费加快发展的意见》(国办发〔2020〕32号),其中提到“积极发展互联网健康医疗服务,大力推进分时段预约诊疗、互联网诊疗、电子处方流转、药品网络销售等服务”、“加强相关法规制度建设。推动及时调整不适应新型消费发展的法律法规与政策规定”。
03
2020年11月12日,国家药监局根据新修订《药品管理法》对原食药监管总局研究制定的《药品网络销售监督管理办法(征求意见稿)》作了修改,并就该办法再次公开征求意见,以加强药品网络销售监督管理,规范药品网络销售行为。
自2021年以来,网售处方药的利好政策不断频出,监管政策也正逐步清晰。如相关政策得以最终落地实施,有望打破长期以来限制医药电商发展的核心政策壁垒,对医药电商行业的发展格局也将产生深远的影响。
02
我国网售处方药互商业模式
根据德勤的统计,中国药品零售市场于2015至2019年间保持稳健增长,年均复合增长(CAGR)为8.0%,超过整体药品市场CAGR的6.1%;中国药品零售规模预测中,零售非处方药和零售处方药的销售规模平分秋色[6]。可以看出,我国处方药销售的大头仍在实体医院,但随着“医药分家”、“互联网+”、“医保支付线上线下一致”政策的不断深化以及新冠疫情的“推波助澜”下,处方加速至零售渠道。
【点击查看商业模式大图】
03
《海南特别措施》落地情况
《海南特别措施》
“在博鳌乐城国际医疗旅游先行区(“乐城先行区”)建立海南电子处方中心(为处方药销售机构提供第三方信息服务),对于在国内上市销售的处方药,除国家药品管理法明确实行特殊管理的药品外,全部允许依托电子处方中心进行互联网销售,不再另行审批。海南电子处方中心对接互联网医院、海南医疗机构处方系统、各类处方药销售平台、医保信息平台与支付结算机构、商业类保险机构,实现处方相关信息统一归集及处方药购买、信息安全认证、医保结算等事项“一网通办”。海南电子处方中心及海南省相关部门要制定细化工作方案,强化对高风险药品管理,落实网络安全、信息安全、个人隐私保护等相关主体责任。利用区块链、量子信息等技术,实现线上线下联动监管、药品流向全程追溯、数据安全存储。牵头单位:国家卫生健康委、国家药监局、国家发展改革委按职责分工负责;参加单位:国家医保局、银保监会、国家中医药局。”
《海南试点总体方案》
强调网售处方药必须“处方在前,售药在后”(详见《海南网售药品意见稿》第十三条、第十四条、第二十七条、第二十八条等)。即,患者如果没有处方,就不能通过互联网买处方药;药品零售企业也不能通过互联网销售处方药,不允许“补方”。“处方在前,售药在后”以确保用药的真实性和安全性。
强调要对患者的个人信息保密(详见《海南网售药品意见稿》第三条)。
药品零售企业通过网络销售药品的,应当建立在线药学服务制度,配备与经营规模相适应的依法经过资格认定的药师或者其他药学技术人员数量,开展处方审核调配、指导合理用药等工作(详见《海南网售药品意见稿》第八条)。
第三方平台仅对于持有处方并通过审核的个人,才可以向其展示药品说明书、包装、标签信息,未获取处方前,禁止通过自建网站或第三方平台提供处方药选择购买操作;对公众,仅能展示处方药通用名、商品名称、剂型、规格、持有人信息;同时应突出显示“处方药须凭处方在药师指导下购买和使用”等风险警示信息(详见《海南网售药品意见稿》第十三条)。
第三方平台应当对申请入驻的药品网络销售者资质进行审查,确保入驻者符合法定要求,建立登记档案并定期核实,至少每六个月核验更新一次(详见《海南网售药品意见稿》第二十一条)。
强调了配送质量管理(详见《海南网售药品意见稿》第九条)和第三方平台满足业务开展要求所需的基本条件(详见《海南网售药品意见稿》第十八条)。
强调了第三方平台的记录保存义务,即将第三方平台就药品展示信息、交易记录、销售凭证、评价与投诉举报信息的保存期限增加到了至少5年,且不少于药品有效期后1年(详见《海南网售药品意见稿》第二十四条)。
作为全国首个电子处方中心,海南网售处方药和相关服务将依托海南电子处方中心所展开。虽然《海南特别措施》中未明确电子处方中心的性质,且《药监网售药品意见稿》和《海南网售药品意见稿》均处于征求意见稿的阶段,但考虑到《药品管理法》通过立法允许有条件地放开网售处方药,我们理解本次《海南特别措施》中推出网售处方药政策是我国拟以海南作为区域的先行先试,并通过国家各相关部委主导电子处方中心来探索更适应现实需要和未来发展的处方流转平台。
根据乐城先行区管理局介绍,电子处方中心连接了处方(即互联网医院和医疗机构处方系统)和处方药销售平台及医保信息与结算支付平台。博鳌乐城国际医疗旅游先行区管理局局长顾刚介绍:“电子处方中心是一个平台,目前看本身未必要销售药品,它对接的是互联网医院、医疗机构、各类处方药销售平台等。
下一步,电子处方中心要做的是把更多的互联网医院嫁接进来,把公立医院资源嫁接进来,让医院、医生可以在网上开具处方,电子处方中心作为监管、追溯、论证的平台,来论证什么样的医生有资质开具电子处方、药是不是正品、药品的流转是靠哪些企业、药品是不是真实到了申请的患者手中等。电子处方中心作为一个平台,就是要让所有相关的机构在这个平台上发挥作用。”
流程图来啦↓↓↓
《海南网售药品意见稿》
的特别之处(重点部分)
第二章 药品网络销售管理
第三章 平台管理
第四章 依托海南电子处方中心零售药品的管理
第五章 监督管理
第三十二条、第三十三条
海南特色,细化了网售药品的监管工作;
海南特色,细化了监管的处罚措施。
《药监网售药品意见稿》与《海南网售药品意见稿》的比较详情请点击文末【阅读原文】查看
04
展望
医药和电商都是传统强监管的行业,受政策影响较大。此次网售处方药开闸为医药电商行业带来了巨大的市场空间和想象力。互联网+医药,让我们拭目以待。
注释:
[1] 请参见北京市竞天公诚律师事务所2021年3月11日新闻《竞天公诚助力三亚首批两家QFLP基金落地》
[2] 详情请见北京市竞天公诚律师事务所于2021年8月10日发表的新闻《竞天公诚助力5家知名基金同获海南首批QDLP试点资格》。
[3] 详情请见北京市竞天公诚律师事务所于2021年12月6日发表的新闻《竞天公诚助力4家知名私募基金管理人同获海南第二批QDLP试点资格》。
[4] 数据引用《2021中国互联网医院发展报告》:
https://zk.cn-healthcare.com/doc-show-53644.html
[5] 数据引用《2021年中国互联网医疗行业市场前景及投资研究报告》:
https://www.askci.com/news/chanye/20211026/1047461635704_3.shtml
[6] 详见《德勤:医药零售变局——药企致胜之道》,药品零售市场包括处方药和非处方药,不包括医疗器械、中药材、保健品;在渠道方面包括线下药店,电商及互联网医院销售渠道,不包括医院三产的店。
[7] 修订部分显示的是《海南网售处方药意见稿》中的内容。
本文来源:北京市竞天公诚律师事务所【转载文章,观点仅供参考】
本文表情包来源:百度百科(非北京市竞天公诚律师事务所原文内容)
精
彩
回
顾


