


国庆长假第三天啦~
想出游的宝宝准备出发吧
小编为大家整理了
海口、东方、定安
琼中、陵水、琼海
这六个市县
国庆旅游优惠信息和路线推荐!
—海口—
庆国庆 欢乐沉浸式体验
一起来电影公社打卡穿越时空,七大主题嗨翻天。国庆小长假进入景区解锁你的专属玩法,享一步一景的沉浸体验,品悠悠旧时光。在电影公社向阳花广场,每天10:01分举行升旗仪式。五星红旗迎风飘扬的时候,一起传唱红歌。南洋街景区感受“青竹红袍”、1942·芳华景区体验抗战时期谍战至极的“绳”“狼”对决、东方红景区在海口体会到地地道道老北京味儿。
在海口观澜湖旅游度假区,2021第二届海南温泉文化旅游节暨全民健康季正式启动,本次活动有温泉谷标志性网红打卡活动、温泉美食节、玩转观澜湖、BBQ爬梯夜、拍摄“温泉+”主题推广Vlog、温泉交友狼人杀、温泉彩色酷跑、篝火电音派对八大品牌活动,时间跨度长、活动内容多。还推出了幸运转盘、温泉盲盒、千元礼包等优惠。
长影环球100奇幻乐园在国庆假期推出新潮玩法及精彩纷呈的主题活动及民族表演,营造出浓厚、欢乐的节日氛围。在园区魔幻谷区域,“食通天”美食一条街,是吃货游客一定要打卡的地方。神秘人气网红美食助阵美食嘉年华,一路“逛吃”,唤醒沉睡的味蕾。国庆期间,乐园近30项集科技、冒险、演艺、观光融于一体的世界顶级沉浸式游乐项目等待游客打卡、体验,还有轮番上演红动鼓舞、旗舞及DJ民族风互动表演,为市民游客奉上精彩绝伦的视听盛宴。
骑楼老街是海口的一张名片。国庆期间,沉浸式数字光影也将骑楼装扮,一幕幕喜庆主题画面即将上演,使骑楼老街更加的多姿多彩。国庆“表白祖国”主题歌会、“滚烫的心”爱国主题摇滚专场等,将用脍炙人口的旋律向伟大的祖国表白,用动情的歌声礼赞我们可爱的祖国。
在海口湾演艺中心,沉浸式话剧《偷心晚宴》,剧如其名,无论是观剧体验还是从内容本身出发,它都足以“偷心”,基本场场售罄,红毯仪式、烛光晚餐、近景魔术、豪门夜宴……这一场混乱、性感又正义的沉浸式戏剧的大幕,即将在这里拉开。无论是剧场复古又代入感十足的布景还是搞笑荒诞的剧情都值得你到场一刷!
假期科普研学 撒欢乡野
国庆期间逛海南热带野生动植物园“涨”动植物知识,世界动物日科普文化节探索揭秘之旅与动物们一起过节。《我和我的祖国》海野国庆音乐会燃情唱响;10月4日恰逢第90个世界动物日,海野将举办世界动物日科普文化节系列活动,精彩又好学的活动一个接一个,小小海野科普宣讲员、海野科普大讲堂、动物主题科普展览、海野线上科普知识趣味问答……来海野欢度国庆,总有一款“精彩”适合您。
海口热带农业科技博览园为热爱科普的市民游客准备了丰富的国庆科普大礼包。《海南人的椰子世界》用科学的知识解读海南人生活里的椰子密码;《见血封喉》和《橡胶故事》为您打开传奇故事里的植物秘密,一起了解古人利用见血封喉树的科学依据。
国庆期间,到访海口火山口公园,山歌和石山八音唱响,火山山歌内容丰富,歌调众多、旋律优美,是海口市非物质遗产,传唱火山人民美好生活,感受欢乐喜庆的国庆节日氛围。体验亲子乐园,品尝火山美食,野战CS、山地越野车等。
美丽乡村展新颜 乡土野趣
金秋时节,瓜果飘香。海口周边美丽乡村推出一系列活动,有吃有玩有乐趣!田洋新坡开展“国庆田野‘撒欢’季”活动,采摘基地、文山古村参观,采摘基地夏黑葡萄的品鉴与采摘,体验收获的乐趣!特色定制农家宴,食材新鲜满足味蕾的享受。从“心”出发,欢度国庆,别样冯塘。到冯塘来张“我和国旗合个影”,金秋冯塘绿园限量提供有机蔬菜采摘体验,徒步观光冯塘古村,到热带雨林溪谷——龙栖谷醉氧,品当地特色农产品,喝杯橄榄汁,或莲花茶。
游览美丽乡村、千年古宅、古井、红色文化仲恺农民协会遗址,参加红色主题绘本活动,看星空电影。演丰镇将举办炫酷机车车队游览活动推介美兰美丽乡村。芳园国际艺术村举办汉服文化推广大使选拔赛。走进海控瑶城欣赏建筑艺术,农耕体验、豆藤市集、赶海活动等。到连理枝渔家乐多样新玩法、新活动以及丰盛美食带你国庆七天乐不停。东寨港红树林里乘坐游船欣赏红树林湿地,了解生态环保知识,赏飞鸟、滩蟹、红树林看海上日落。大致坡镇美贴村游览进士古村、牌坊、莲花基地玻璃栈道,体验冷泉鱼疗、莲花茶和莲花鸡汤火锅。三江镇文化站以及莲雾庄园听八音、盅盘舞、公仔戏等展演。
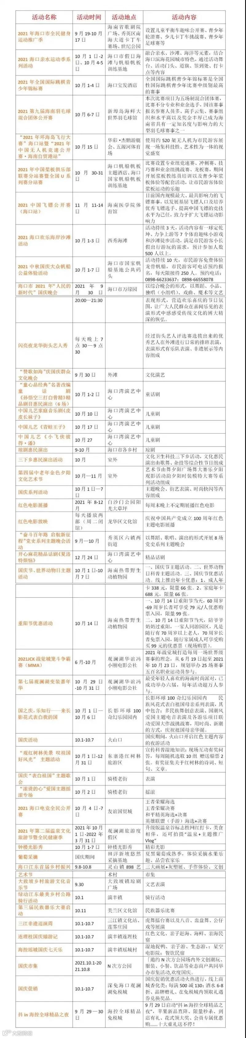
国庆嗨游海口活动一览表
(可点击图片放大查看)
—东方—
万达广场
活动时间:2021年9月30日-7日
活动地点:东方市万达广场
活动内容:
街舞大赛(10月1-2日)
2021东方市国庆奇趣嘉年华
国庆嘉年华第一(10月1日)
活动主题:“秋日奇妙夜”冲破夜幕·荧光夜跑计划开幕仪式
国庆嘉年华第二天(10月2日)
活动主题:【跟着音乐趣东方】海岛民谣之夜
—定安—
旅游路线
(一)百里百村一日游
久温塘冷泉→岭口镇梅子岭→皇坡村爱情树→岭口镇旧市城村→翰林镇白石岭→亚洲榕树王→母瑞山红色文化旅游区→返程
(二)活力定安两日游
D1:定安故城(县衙博物馆)→海南热带飞禽世界→午餐(南丽湖啤酒鸡)→海南文笔峰盘古文化旅游区→香世界·香草田园,入住文笔峰居善观民宿/南丽湖诺德珺唐酒店;
D2:南丽湖国家湿地公园→久温塘冷泉→午餐(定安农家菜)→皇坡村爱情树→亚洲榕树王→母瑞山红色文化旅游区→返程。
(三)人文美景两日游
D1:海南文笔峰盘古文化旅游区→香世界·香草田园→午餐(香草田园簸箕餐/南丽湖啤酒鸡)→高林村张岳崧故居→定安故城(县衙博物馆)→晚餐(定安仙沟牛肉/定安粽子)→旺安大酒店;
D2:龙梅村尚书故里→久温塘冷泉→午餐(定安农家菜)→皇坡村爱情树→亚洲榕树王→母瑞山红色文化旅游区→返程。
(四)运动康养一日游
海南省康养旅游示范基地南国健康产业园→香世界·香草田园→午餐(香草田园簸箕餐)→海南文笔峰盘古文化旅游区→南丽湖国家湿地公园→返程
旅游优惠
文笔峰盘古文化旅游区
活动主题:普天同庆,登峰造极
活动时间:2021年9月30日—10月7日
1、汉服游园,穿越爱情时光隧道
惊喜内容:可免费游园文笔峰
参与方式:游客须身着汉服入园
活动时间:9月30日—10月7日 08:00—18:00
2、家庭寻宝总动员
惊喜内容:参与景区寻宝活动、领任务卡完成既定的目标任务,即可获得文笔峰赠送的精美礼品一份;
参与方式:以家庭为单位(一家三口),尊享文笔峰门票39元/组;门票+观光车:66元/组(含一家三口电瓶车往返接送)。
活动时间:9月30日—10月7日 08:00—18:00
3、文笔峰膳食之旅
惊喜内容:文笔峰健康养生膳食,特色美味佳肴+养生膳食,满300元立减50元,满500元立减100元的优惠;餐厅特色美食之太极双泥羹随机掉落赠送。
活动时间:9月30日—10月7日 08:00—18:00
4、居特色民宿,悟养生之道
惊喜内容:凡活动期间,预订居善观民宿原价899元/间豪华庭院房可享受550元/间(含双早、欢迎果盘、双人文笔峰门票+观光车票、养生功练习、可尊享鲜酿啤酒及烧烤消费8.8折),连住两天可享受第二天半价优惠;
凡是预订豪华庭院房或以上房型,可获赠居善观民宿住房代金券50元,每房限一张;
5、品香文化之旅
惊喜内容:国庆期间,凡是入住居善观景区的游客,都可以凭房卡优先参加景区传统工艺--搓香制香体验,成品可自行免费带走;
凭房卡可在沉香文创展览馆尊享沉香及衍生商品8.5折优惠折扣;
6、陶冶情操之旅:赏琼剧、闻香、听古琴演奏、练太极养生功
惊喜内容:国庆期间,每天上午10:30分,由琼剧之乡-海南定安琼剧团专业表演团队演奏琼剧;每天下午4:00,欣赏古琴表演及香道表演,品下午茶,邂逅午后悠闲时光,其乐融融。
海南热带飞禽世界
活动时间:2021年10月1日至2021年10月7日
优惠内容:
凡购买景区门票即可享受园区内飞鸟乐园低至2折即10元/小孩的优惠(门市价60元/人),陪同的成人免收飞鸟乐园门票。
—琼中—
旅游路线
(一)雨林黎苗风情游
出发地→湾岭镇鸭坡村→百花岭热带雨林文化旅游区→云湖旅游区→乘坡河石臼群→堑队村→什寒村。
(二)红色初心之旅
出发地→百花廊桥→百花岭热带雨林文化旅游区→云湖乡村旅游区→什运乡便文村琼崖革命旧址→光村红色旅游村庄→红毛镇白沙起义纪念园。
(三)生态休闲游
出发地→黎母山国家森林公园→湾岭镇鸭坡村→南茂大屠杀纪念碑→南茂七步水生态风景区→益智沟瀑布。
百花岭热带雨林文化旅游区
1、黎苗歌舞展演,喜迎国庆
10月1日-7日(11:00-17:00),在百花天池广场进行黎苗歌舞展演。
2、我和百花合个影
活动时间:10月1日—10月7日
“人间仙境百花岭,我和百花合个影“,景区内将设置多处网红合影框,包括:景区大门、观音庙、百花瀑布石刻、白肤潭、百花天池、莲花石、天琴神树、爱情谷月老石、树梢栈道广场(飞龙在天)、雨林速滑广场。
—陵水—
海南分界洲岛旅游区
1、岛民特惠游
套餐包含:分界洲岛门票1张、海洋剧场票1张、香蕉船1张;
套餐价格:原价:377元/人,优惠价:188元/人;
活动时间:2021年10月1日-10月31日;
活动对象:持有海南居民身份证、海南居住证、海南社保卡、海南学生证等可证明在海南常住、工作的均可购买上述套票;
2、亲子海岛游
套餐包含:分界洲岛门票2张、海洋剧场票2张;
套餐价格:原价:640元/人,优惠价:199元/人;活动时间:2021年10月1日-10月31日;活动对象:持有海南居民身份证、海南居住证、海南社保卡、海南学生证等可证明在海南常住、工作的均可购买上述套票;注意事项:①门票儿童优惠标准:针对身高1.2米(不含)以下儿童,免费上岛;②海洋剧场儿童优惠标准:针对12周岁(含)以下儿童,不限制身高;
3、岛民福利
活动时间:2021年10月1日-12月31日;
活动对象:仅限海南本地居民(散客);
活动内容:海南本地居民凭借本地身份证可享受购买景区门票,赠送价值130元的海洋剧场的福利;
购票方式:凭借海南本地居民身份证或户口本至分界洲岛售票中心购票。
南湾猴岛生态旅游区
呆呆大冒险
产品内容:呆呆岛门票+冲浪体验1小时+骑乘5分钟+射箭20支+桨板体验1小时+鲜榨果汁1杯+往返轮渡/观光车;
产品价格:299元/人;
体验区域:射箭、冲浪、桨板与骑乘体验在呆呆岛沙滩内使用,果汁在呆呆岛游客中心兑换。
富力海洋欢乐世界
1、国庆制躁 放胆来嗨
活动时间:2021年10月1日-7日
优惠信息:
1、国庆特惠票仅需:89元;
2、国庆环海小火车仅需:80元;
3、购买水乐园限时入园特惠票(13:00-15:00)即赠免费餐一份。
2、大喇叭大赛,挑战你的胆量
活动时间:10月1日17:00-19:00
游戏规则:现场报名参与,每30分钟进行一轮比赛,每轮限定1组选手。乘坐争霸塔大喇叭向下滑行,喊声超过130分贝即可获得礼品一份。(每人只可以参加一次活动)
3、吃披萨大赛,挑战你的食量
活动时间:10月2日17:00-19:00
游戏规则:现场报名参与,每人限定披萨一块!双手背后,先吃光披萨的人可以获得礼品一份!(每人只可以参加一次活动)
4、喝啤酒大赛,挑战你的酒量
活动时间:10月3日17:00-19:00
游戏规则:现场报名参与,每人限定一杯,先喝光啤酒的人可以获得礼品一份!(每人只可以参加一次活动)
5、彩虹滑道竞速,挑战你的速度
活动时间:10月4日17:00-19:00
游戏规则:现场报名参与,每15分钟进行一次比赛。同一时间出发,率先到达终点的选手可以获得奖品一份!(每人只可以参加一次活动)
6、为祖国庆生套餐
活动日期:2021/年10月1日-7日
活动地点:塔瓦那餐厅
活动内容:购水乐园限定优惠票(13:00-15:00入园),并于此时间段入园,即赠送晚餐一份。(原价40元)
*温馨提示:仅购票游客赠送一份。
7、黄金周欢乐回馈
活动日期:2021年10月1日-7日
活动地点:水乐园所有零售点位
活动内容:
1、手机防水袋+乐园IP定制海滩巾,原价130元,活动价79元;
2、手机防水袋+儿童造型海滩巾,原价160元,活动价79元;
3、乐园IP定制人字拖鞋-成人款,原价79,活动价49元;
4、乐园IP定制人字拖鞋-儿童款,原价59,活动价39元。
—琼海—
“圈粉”主题公园力推特色活动
国庆期间,博鳌东屿岛旅游度假区推出“高质量一站式度假”特色活动,让游客充分感受时尚琼海的多元魅力与激情。
国庆期间,市民游客享受东屿岛景区一站式心动休闲度假体验,岛民专享套餐限时优惠500+,博鳌亚洲论坛酒店安心住、博鳌亚洲论坛永久会址景区放心玩、博鳌主题公园舒心看、永久会址景区岛民享套票优惠入场。
博鳌东屿岛还推出国庆七天乐,“博鳌东屿岛·安徒生童话光影音乐欢乐节”将上演安徒生童话现场实景再现,还有亲子玩乐游戏区、非遗传承糖人糖画、台湾经典小吃等,一场具有中国范、童话感和烟火气的海岛夜生活的特色活动将绽放博鳌。
国庆期间,到访中国(海南)南海博物馆,七天特色活动天天有,品味荆楚文化,欣赏古乐韵味;“我心向党”手工DIY等精彩互动;鸟类课堂探索性学习;我的海军梦——体验军旅生活;鲸生传奇——走进鲸的世界;步步欢喜——步摇点缀你的美。
山海互动“视”友喊话
游“万泉归海”玉带滩
为了配合国庆假期,各景区景点很多都推出了特色活动,中原民族马术俱乐部、亚洲湾马术俱乐部有国内首家以马匹、歌舞相结合的大型国际马术表演;白石岭飞拉达、玻璃滑道等为市民游客尽享休闲度假、感受时尚生活增添了浓郁的韵味。
白石岭旅游景区,有崖壁攀岩、山地露营、雨林穿越、天文观星、地学科普等特色项目。“飞拉达”是海南唯一的法式“飞拉达线路”,其惊险程度为海南之最。即日起至2021年10月12日,景区推出“视”友喊话:“白石岭山地雨林运动666”活动。
撒欢乡野 解锁“红色基因”密码
国庆也是乡村游打卡的好时节。游在琼海,撒欢乡野,纵情山水之中,有乡愁味道的北仍客厅、集“山水林田湖海”于一身的沙美客厅、“艺术+”的南强客厅、千年渔村焕发新机的排港客厅、“留客”闻名于世的留客客厅,或徜徉在博鳌九曲生态公园吊桥上,看美丽的夜幕下的灯光秀。
恰逢国庆,红色旅游成为人们感受家国情怀、抒发爱国情感的最佳出游选择,参与感十足。市民游客可解锁作为琼崖革命“二十三年红旗不倒”的策源地、根据地、红色娘子军的诞生地的琼海传承并激活“红色基因”的密码。
8条线路体验红色旅游
琼海有着9个国家A级旅游景区、4个村全国乡村旅游重点村、11个椰级乡村旅游点。国庆期间,琼海推出了8大主题的旅游高品质线路,有康养、乡村、亲子、民俗、田园,也有美食、小镇及美宿,总有一样合适你。
(一)探秘论坛 驶乘风云亲子游
南海博物馆(南海文化)——博鳌亚洲湾马术俱乐部(骑马踏浪,骑乘风云)——博鳌东屿岛旅游度假区(论坛外交风)——春晖椰子观光基地(红色传承)
(二)田湖美景 舌尖美味美食游
嘉积金海路杂粮街(品舌尖上的美味)——嘉积老房子歌碧欧(看南洋风情斑驳记忆)——多河文化谷公道文化馆(尝地道特色公道餐)——博鳌老房子惬意下午茶(饮惬意下午茶)——沙美印象里享受沙美村(看山水林田湖美景)
(三)美丽乡村 别样诗意撒欢游
嘉积镇北仍村(品读乡愁)——龙寿洋乡村生态旅游区(田园放飞)——博鳌南强·大路坡村(国际范与外交风的融合)——留客村(“留客”南洋文化)——沙美村(美丽乡村典范之笔)——排港村(千年渔港文化)
(四)休闲康养放松减压康养游
乐城康养理疗体验(医疗康养)——白石岭(山地雨林运动)——北仍村(品读乡愁)——官塘学院小镇(泡温泉)
(五)千年渔港 南海牧渔游
博鳌田园小镇(听海的故事与论坛声音)——潭门千年渔港(耕海文化)——南海博物馆(南海文化)——万泉水乡小镇(渡口文化)
(六)红色传承 解锁经典游
阳江镇(红色策源地、根据地)——红色娘子军纪念园(娘子军印记)——椰子寨战斗遗址(打响武装暴动第一枪)
(七)风俗民情 见证千年游
嘉积溪仔街(民国风情)——博鳌蔡家宅(老宅访古)——潭门渔港(千年风情)——会山加脑村(苗族赶集)
(八)美宿每刻惬意舒心游
嘉积(森林客栈)——博鳌(南强凤凰客栈、沙美村民宿、报告船长民宿)——潭门(无所归止民宿、睿园云居)
九大特色之旅等你打卡
嘉积镇北仍村(品读乡愁)——龙寿洋乡村生态旅游区(田园放飞)——博鳌南强·大路坡村(国际范与外交风的融合)——留客村(“留客”南洋文化)——沙美村(美丽乡村典范之笔)——排港村(千年渔港文化)
一天行程
南海博物馆——博鳌亚洲湾马术俱乐部——博鳌东屿岛旅游度假区——春晖椰子观光基地
两天行程
线路1:嘉积金海路杂粮街——多河文化谷公道文化馆——排港村——沙美印象——博鳌蔡家宅——白石岭景区——阳江镇(推荐自驾游)
线路2:嘉积金海路杂粮街——多河文化谷公道文化馆——龙寿洋乡村生态旅游区——博鳌南强·大路坡村——乐城康养理疗体验——椰子寨战斗遗址——官塘学院小镇
三天行程
嘉积金海路杂粮街——龙寿洋乡村生态旅游区——南海博物馆——潭门渔港——留客村——博鳌南强·大路坡村——博鳌东屿岛旅游度假区——沙美印象——乐城康养理疗体验——椰子寨战斗遗址——官塘学院小镇——阳江镇
本文来源:海南发布
责任编辑:李晔
编辑:郭强
精
彩
回
顾


